Suppr超能文献

注意缺陷多动障碍儿童的补充治疗:一项为期 12 周的随机、双盲、安慰剂对照临床试验。

Add-On Supplement in Children with Attention-Deficit/Hyperactivity Disorder: A 12-Week Randomized Double-Blind Placebo-Controlled Clinical Trial.

机构信息

Department of Child and Adolescent Psychiatry, Kaohsiung Chang Gung Memorial Hospital, Chang Gung University College of Medicine, Kaohsiung 83301, Taiwan.

Institute for Translational Research in Biomedicine, Kaohsiung Chang Gung Memorial Hospital, Chang Gung University College of Medicine, Kaohsiung 83301, Taiwan.

出版信息

Nutrients. 2024 Jul 13;16(14):2260. doi: 10.3390/nu16142260.

Abstract

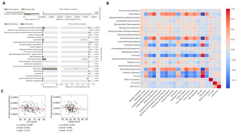
We conducted a 12-week randomized double-blind placebo-controlled clinical trial to investigate the potential impact of () supplementation on attention-deficit/hyperactivity disorder (ADHD). Children with ADHD who were already receiving a stable dose of methylphenidate (MPH) treatment were enrolled and were randomly assigned to two groups: one receiving add-on (daily bacterial count of 5 × 10 CFUs) ( = 51) and the other receiving a placebo ( = 51). All participants underwent assessments using Conners' Continuous Performance Test (CPT) and Conners' Continuous Auditory Test of Attention (CATA). Additionally, fecal samples were collected at the beginning of the trial (week 0) and at the endpoint (week 12). Remarkably, the group receiving supplementation, but not the placebo group, exhibited significant improvements in omission errors in CPT as well as Hit reaction time in both CPT and CATA. Gut microbiome analysis revealed a significant increase in the to ratio ( ratio) only in the group. Furthermore, we identified significant negative correlations between N-Glycan biosynthesis and Hit reaction time in both CPT and CATA. Our results demonstrate that the probiotic supplement can enhance neuropsychological performance in children with ADHD, possibly by altering the composition of the gut microbiota, ultimately leading to reduced N-Glycan biosynthesis.

摘要

我们进行了一项为期 12 周的随机、双盲、安慰剂对照临床试验,旨在探究()补充剂对注意缺陷多动障碍(ADHD)的潜在影响。入组的 ADHD 儿童已经接受了稳定剂量的哌甲酯(MPH)治疗,并随机分为两组:一组接受附加(每日细菌计数为 5×10 CFUs)(=51),另一组接受安慰剂(=51)。所有参与者均接受康纳斯连续执行测试(CPT)和康纳斯连续听觉注意力测试(CATA)评估。此外,在试验开始时(第 0 周)和终点(第 12 周)采集粪便样本。值得注意的是,接受补充剂的组,而不是安慰剂组,在 CPT 中的遗漏错误和 CPT 和 CATA 中的命中反应时间方面均表现出显著改善。肠道微生物组分析显示,仅在补充剂组中,双歧杆菌与拟杆菌的比值(比值)显著增加。此外,我们发现 CPT 和 CATA 中的 N-聚糖生物合成与命中反应时间之间存在显著负相关。我们的结果表明,益生菌补充剂可以增强 ADHD 儿童的神经心理学表现,可能通过改变肠道微生物组的组成,最终导致 N-聚糖生物合成减少。

https://cdn.ncbi.nlm.nih.gov/pmc/blobs/ffe6/11279422/cfab76711b66/nutrients-16-02260-g001.jpg

文献AI研究员

20分钟写一篇综述,助力文献阅读效率提升50倍。

立即体验

用中文搜PubMed

大模型驱动的PubMed中文搜索引擎

马上搜索

文档翻译

学术文献翻译模型,支持多种主流文档格式。

立即体验