Suppr超能文献

内质网应激与自噬在脑缺血/再灌注损伤中的作用:PERK作为潜在干预靶点

Endoplasmic reticulum stress and autophagy in cerebral ischemia/reperfusion injury: PERK as a potential target for intervention.

作者信息

Zheng Ju, Li Yixin, Zhang Ting, Fu Yanlin, Long Peiyan, Gao Xiao, Wang Zhengwei, Guan Zhizhong, Qi Xiaolan, Hong Wei, Xiao Yan

机构信息

Key Laboratory of Endemic and Ethnic Diseases, Ministry of Education & Key Laboratory of Medical Molecular Biology of Guizhou Province, Guizhou Medical University, Guiyang, Guizhou Province, China.

Guizhou Center for Disease Control and Prevention, Guiyang, Guizhou Province, China.

出版信息

Neural Regen Res. 2025 May 1;20(5):1455-1466. doi: 10.4103/NRR.NRR-D-23-00794. Epub 2024 Jan 31.

Abstract

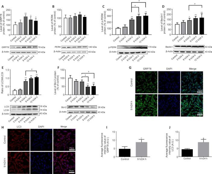
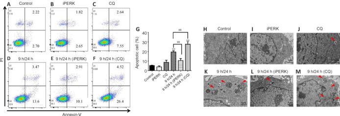
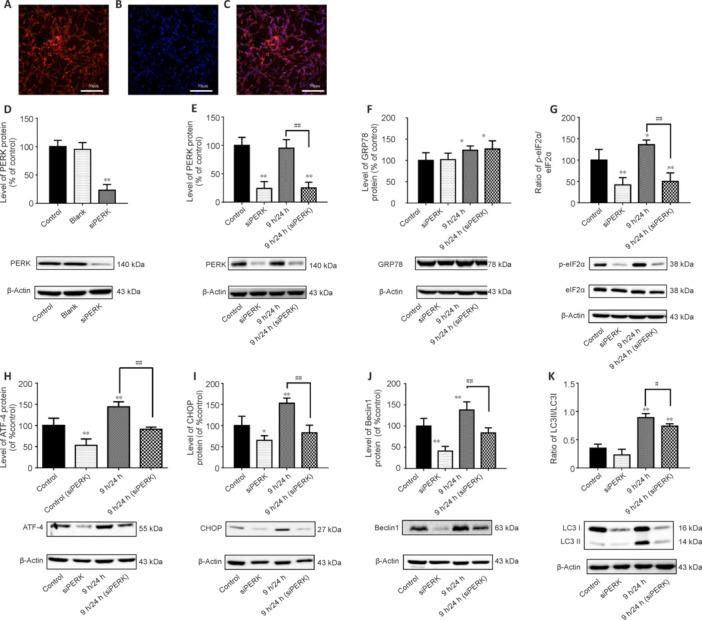
JOURNAL/nrgr/04.03/01300535-202505000-00028/figure1/v/2024-07-28T173839Z/r/image-tiff Several studies have shown that activation of unfolded protein response and endoplasmic reticulum (ER) stress plays a crucial role in severe cerebral ischemia/reperfusion injury. Autophagy occurs within hours after cerebral ischemia, but the relationship between ER stress and autophagy remains unclear. In this study, we established experimental models using oxygen-glucose deprivation/reoxygenation in PC12 cells and primary neurons to simulate cerebral ischemia/reperfusion injury. We found that prolongation of oxygen-glucose deprivation activated the ER stress pathway protein kinase-like endoplasmic reticulum kinase (PERK)/eukaryotic translation initiation factor 2 subunit alpha (eIF2α)-activating transcription factor 4 (ATF4)-C/EBP homologous protein (CHOP), increased neuronal apoptosis, and induced autophagy. Furthermore, inhibition of ER stress using inhibitors or by siRNA knockdown of the PERK gene significantly attenuated excessive autophagy and neuronal apoptosis, indicating an interaction between autophagy and ER stress and suggesting PERK as an essential target for regulating autophagy. Blocking autophagy with chloroquine exacerbated ER stress-induced apoptosis, indicating that normal levels of autophagy play a protective role in neuronal injury following cerebral ischemia/reperfusion injury. Findings from this study indicate that cerebral ischemia/reperfusion injury can trigger neuronal ER stress and promote autophagy, and suggest that PERK is a possible target for inhibiting excessive autophagy in cerebral ischemia/reperfusion injury.

摘要

《期刊》/nrgr/04.03/01300535 - 202505000 - 00028/图1/v/2024 - 07 - 28T173839Z/图像 - tiff 多项研究表明,未折叠蛋白反应和内质网(ER)应激的激活在严重脑缺血/再灌注损伤中起关键作用。自噬在脑缺血后数小时内发生,但ER应激与自噬之间的关系仍不清楚。在本研究中,我们使用PC12细胞和原代神经元中的氧糖剥夺/复氧建立实验模型,以模拟脑缺血/再灌注损伤。我们发现,延长氧糖剥夺激活了ER应激途径蛋白激酶样内质网激酶(PERK)/真核翻译起始因子2α亚基(eIF2α) - 激活转录因子4(ATF4) - C/EBP同源蛋白(CHOP),增加了神经元凋亡,并诱导了自噬。此外,使用抑制剂或通过PERK基因的siRNA敲低抑制ER应激可显著减轻过度自噬和神经元凋亡,表明自噬与ER应激之间存在相互作用,并提示PERK是调节自噬的关键靶点。用氯喹阻断自噬会加剧ER应激诱导的凋亡,表明正常水平的自噬在脑缺血/再灌注损伤后的神经元损伤中起保护作用。本研究结果表明,脑缺血/再灌注损伤可触发神经元ER应激并促进自噬,并提示PERK是抑制脑缺血/再灌注损伤中过度自噬的可能靶点。

https://cdn.ncbi.nlm.nih.gov/pmc/blobs/0288/11624856/713f408a65d9/NRR-20-1455-g002.jpg

文献AI研究员

20分钟写一篇综述,助力文献阅读效率提升50倍。

立即体验

用中文搜PubMed

大模型驱动的PubMed中文搜索引擎

马上搜索

文档翻译

学术文献翻译模型,支持多种主流文档格式。

立即体验