Suppr超能文献

姜黄素通过调节衰老小鼠心房中的 tsRNA 表达改善心房颤动易感性。

Curcumin improves atrial fibrillation susceptibility by regulating tsRNA expression in aging mouse atrium.

机构信息

Guangdong Provincial Key Laboratory of Clinical Pharmacology, Guangdong Provincial People's Hospital, Guangdong Academy of Medical Sciences, Southern Medical University, Guangzhou, Guangdong, China.

Guangdong Cardiovascular Institute, Guangzhou, Guangdong Provincial People's Hospital, Guangdong Academy of Medical Sciences, Guangdong, China.

出版信息

PeerJ. 2024 Jul 26;12:e17495. doi: 10.7717/peerj.17495. eCollection 2024.

Abstract

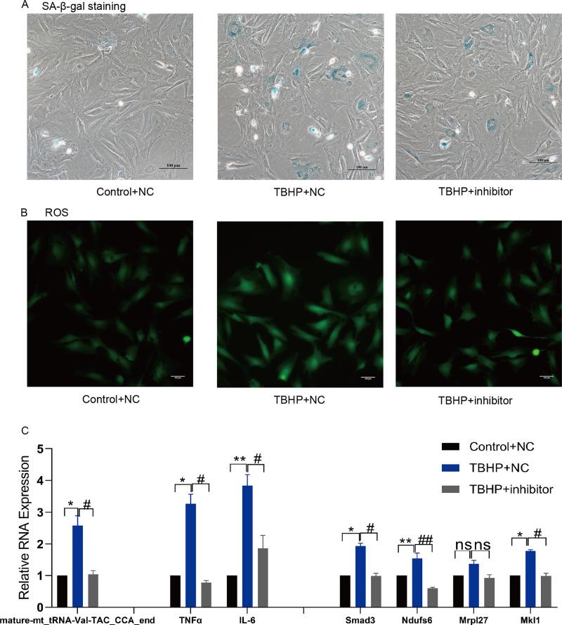
Age is an independent risk factor for atrial fibrillation (AF), and curcumin can delay aging related disease through reducing oxidative stress and inflammation. However, its target in aging-related AF remains unclear. Transfer RNA-derived small RNA (tsRNA) is a novel short non-coding RNA (sncRNA), and exerts a potential regulatory function in aging. This study was to explore the therapeutic targets of curcumin in atrium of aged mice by PANDORA-seq. Aged mice (18 month) were treated with curcumin (100 mg/kg). Rapid transjugular atrial pacing was performed to observe AF inducibility. SA-β-gal staining, reactive oxygen species (ROS) detection and qRT-PCR were used to assess the degree of aging and oxidative stress/inflammation levels. PANDORA-seq was performed to reveal the differentially expressed sncRNAs in the atrium of mice. The results showed that curcumin reduced the susceptibility AF of aged mice by improving aging-related atrial fibrosis. Compared to young mice (5 month) group, aged mice yielded 473 significantly altered tsRNA sequences, while 947 tsRNA sequences were significantly altered after treated with curcumin. Enrichment analysis revealed that the target genes were mainly related to DNA damage and protein modification. Compared with the 5 month group, the expression levels of mature-mt_tRNA-Val-TAC_CCA_end, mature-mt_tRNA-Glu-TTC_CCA_end, and mature-tRNA-Asp-GTC_CCA_end were up-regulated in the 18 month group, while the expression of mature-mt_tRNA-Thr-TGT_5_end was down-regulated. This trend was reversed in the 18 month + curcumin group. Increased cellular ROS levels, inflammation expression and senescence in aged mice atrium were improved by the down-regulation of mature-mt_tRNA-Val-TAC_CCA_end. In conclusion, our findings identified mature-mt_tRNA-Val-TAC_CCA_end participated in the mechanism of aging-related atrial fibrosis, providing new intervention target of aging-related AF.

摘要

年龄是心房颤动(AF)的独立危险因素,姜黄素可以通过减少氧化应激和炎症来延缓与衰老相关的疾病。然而,其在与衰老相关的 AF 中的靶点尚不清楚。转移 RNA 衍生的小 RNA(tsRNA)是一种新型短非编码 RNA(sncRNA),在衰老中发挥潜在的调节作用。本研究通过 PANDORA-seq 探讨姜黄素在老年小鼠心房中的治疗靶点。用姜黄素(100mg/kg)处理老年小鼠(18 个月)。快速经颈静脉心房起搏观察 AF 易感性。SA-β-半乳糖苷染色、活性氧(ROS)检测和 qRT-PCR 用于评估衰老程度和氧化应激/炎症水平。进行 PANDORA-seq 以揭示小鼠心房中差异表达的 sncRNA。结果表明,姜黄素通过改善与衰老相关的心房纤维化降低老年小鼠的 AF 易感性。与年轻小鼠(5 个月)组相比,老年小鼠有 473 个明显改变的 tsRNA 序列,而用姜黄素处理后有 947 个 tsRNA 序列明显改变。富集分析表明,靶基因主要与 DNA 损伤和蛋白质修饰有关。与 5 个月组相比,18 个月组成熟-mt_tRNA-Val-TAC_CCA_end、成熟-mt_tRNA-Glu-TTC_CCA_end 和成熟-tRNA-Asp-GTC_CCA_end 的表达水平上调,而成熟-mt_tRNA-Thr-TGT_5_end 的表达水平下调。在 18 个月+姜黄素组中,这种趋势得到逆转。下调成熟-mt_tRNA-Val-TAC_CCA_end 可改善老年小鼠心房中细胞 ROS 水平升高、炎症表达和衰老。总之,我们的研究结果确定了成熟-mt_tRNA-Val-TAC_CCA_end 参与了与衰老相关的心房纤维化的机制,为与衰老相关的 AF 提供了新的干预靶点。

https://cdn.ncbi.nlm.nih.gov/pmc/blobs/d231/11285363/fa9ba367321e/peerj-12-17495-g001.jpg

文献AI研究员

20分钟写一篇综述,助力文献阅读效率提升50倍。

立即体验

用中文搜PubMed

大模型驱动的PubMed中文搜索引擎

马上搜索

文档翻译

学术文献翻译模型,支持多种主流文档格式。

立即体验