Suppr超能文献

冠心病患者血管周围脂肪组织中差异表达长链非编码RNA的综合分析

Comprehensive Analysis of Differentially Expressed lncRNAs in the Perivascular Adipose Tissue of Patients with Coronary Heart Disease.

作者信息

Xie Xianwei, Wang Sunying, Rao Jingyi, Xue Jing, Lin Kaiyang, Lin Na, Li Ke, Wu Shilun, Liang Wenjia, Guo Yansong

机构信息

Department of Cardiology, Shengli Clinical Medical College of Fujian Medical University, Fujian Provincial Hospital, 350013 Fuzhou, Fujian, China.

Beijing Tiantan Hospital, China National Clinical Research Center of Neurological Diseases, Advanced Innovation Center for Human Brain Protection, The Capital Medical University, 100070 Beijing, China.

出版信息

Rev Cardiovasc Med. 2022 Oct 11;23(10):341. doi: 10.31083/j.rcm2310341. eCollection 2022 Oct.

Abstract

BACKGROUND

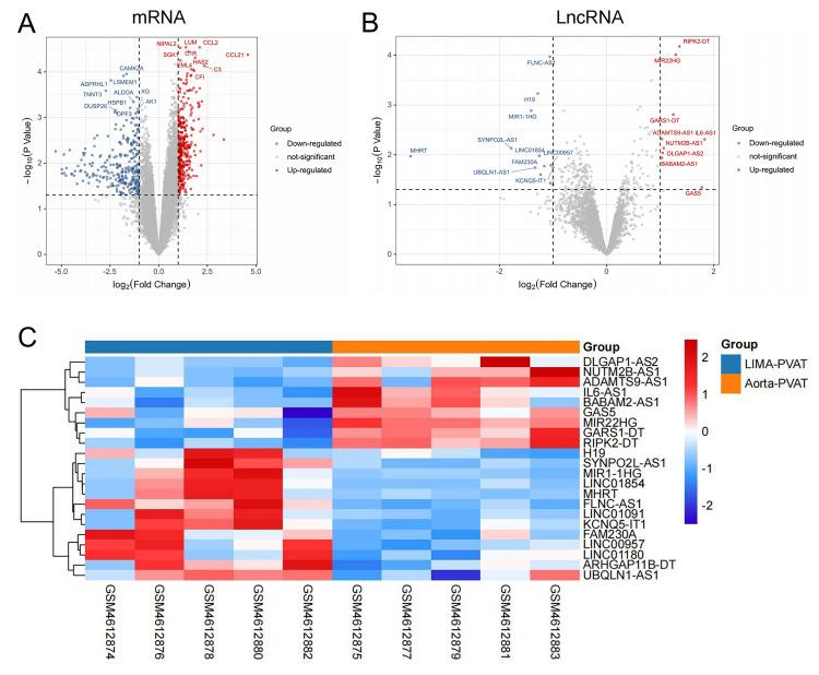
Coronary heart disease is a highly prevalent inflammatory disease caused by coronary atherosclerosis. Numerous studies have revealed that perivascular adipose tissue is closely associated with atherosclerosis. Here, we conducted a comprehensive analysis of long non-coding RNAs and mRNAs differentially expressed in perivascular adipose tissue in patients with coronary heart disease.

METHODS

We conducted Gene Ontology term and Kyoto Encyclopedia of Genes and Genomes pathway enrichment analyses of the differentially expressed genes. Furthermore, single sample gene set enrichment analysis, immune infiltration analysis, and co-expression analysis of differentially expressed long non-coding RNAs and immune gene sets were performed. Finally, the starBase and miRTarBase databases were used to construct a competing endogenous RNA network.

RESULTS

The results show that aortic perivascular adipose tissue has higher inflammation and immune infiltration levels in patients with coronary heart disease. Dysregulated long non-coding RNAs may be related to immunity, inflammation, and hypoxia.

CONCLUSIONS

The findings of this study provide new insights into atherosclerosis and coronary heart disease.

摘要

背景

冠心病是一种由冠状动脉粥样硬化引起的高度流行的炎症性疾病。大量研究表明,血管周围脂肪组织与动脉粥样硬化密切相关。在此,我们对冠心病患者血管周围脂肪组织中差异表达的长链非编码RNA和mRNA进行了全面分析。

方法

我们对差异表达基因进行了基因本体论术语和京都基因与基因组百科全书通路富集分析。此外,还进行了单样本基因集富集分析、免疫浸润分析以及差异表达长链非编码RNA与免疫基因集的共表达分析。最后,利用starBase和miRTarBase数据库构建竞争性内源性RNA网络。

结果

结果显示,冠心病患者主动脉血管周围脂肪组织具有更高的炎症和免疫浸润水平。失调的长链非编码RNA可能与免疫、炎症和缺氧有关。

结论

本研究结果为动脉粥样硬化和冠心病提供了新的见解。

https://cdn.ncbi.nlm.nih.gov/pmc/blobs/9d1f/11267359/60fccbaff1c7/2153-8174-23-10-341-g1.jpg

文献AI研究员

20分钟写一篇综述,助力文献阅读效率提升50倍。

立即体验

用中文搜PubMed

大模型驱动的PubMed中文搜索引擎

马上搜索

文档翻译

学术文献翻译模型,支持多种主流文档格式。

立即体验