Suppr超能文献

阐明 MGAT1 在肝细胞癌中的多方面作用:整合单细胞和空间转录组学揭示新的治疗见解。

Elucidating the multifaceted role of MGAT1 in hepatocellular carcinoma: integrative single-cell and spatial transcriptomics reveal novel therapeutic insights.

机构信息

Department of General Medicine, Shanxi Bethune Hospital, Shanxi Academy of Medical Sciences, Third Hospital of Shanxi Medical University, Tongji Shanxi Hospital, Taiyuan, China.

Department of Geriatrics, Tongji Hospital, Tongji Medical College, Huazhong University of Science and Technology, Wuhan, China.

出版信息

Front Immunol. 2024 Jul 16;15:1442722. doi: 10.3389/fimmu.2024.1442722. eCollection 2024.

Abstract

BACKGROUND

Glycosyltransferase-associated genes play a crucial role in hepatocellular carcinoma (HCC) pathogenesis. This study investigates their impact on the tumor microenvironment and molecular mechanisms, offering insights into innovative immunotherapeutic strategies for HCC.

METHODS

We utilized cutting-edge single-cell and spatial transcriptomics to examine HCC heterogeneity. Four single-cell scoring techniques were employed to evaluate glycosyltransferase genes. Spatial transcriptomic findings were validated, and bulk RNA-seq analysis was conducted to identify prognostic glycosyltransferase-related genes and potential immunotherapeutic targets. MGAT1's role was further explored through various functional assays.

RESULTS

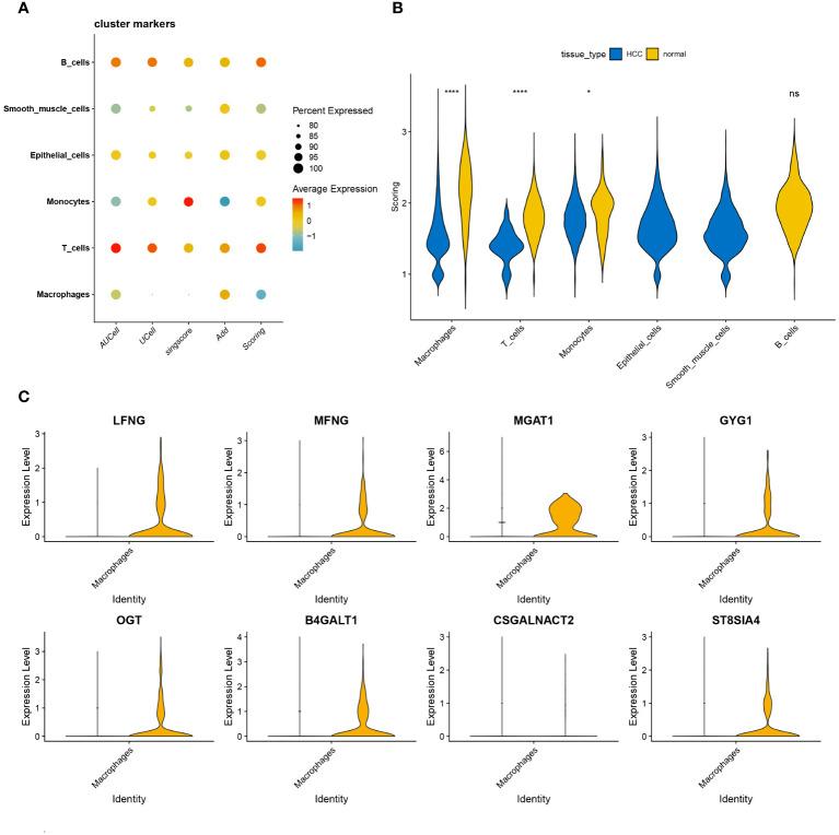
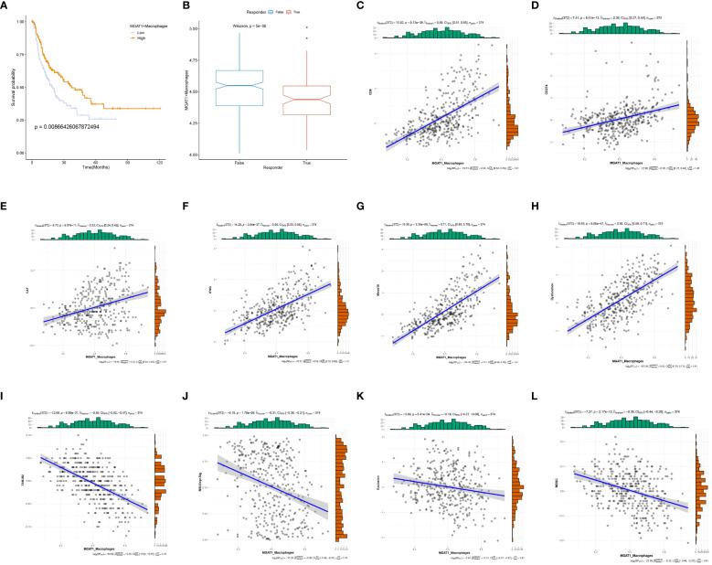
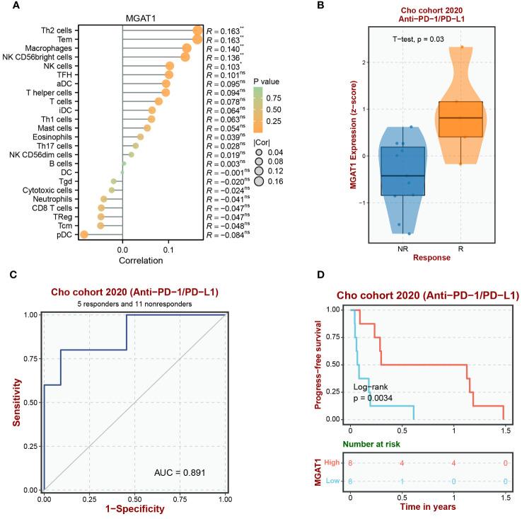
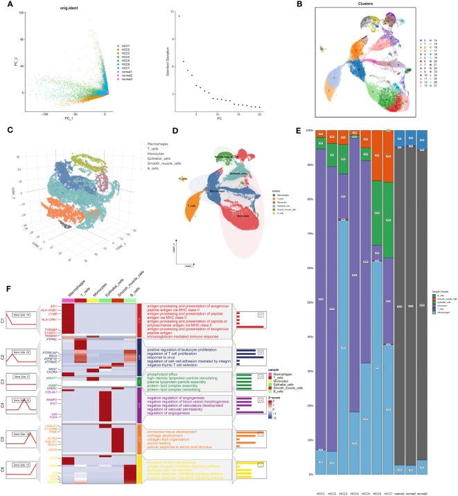
Our analysis revealed diverse cell subpopulations in HCC with distinct glycosyltransferase gene activities, particularly in macrophages. Key glycosyltransferase genes specific to macrophages were identified. Temporal analysis illustrated macrophage evolution during tumor progression, while spatial transcriptomics highlighted reduced expression of these genes in core tumor macrophages. Integrating scRNA-seq, bulk RNA-seq, and spatial transcriptomics, MGAT1 emerged as a promising therapeutic target, showing significant potential in HCC immunotherapy.

CONCLUSION

This comprehensive study delves into glycosyltransferase-associated genes in HCC, elucidating their critical roles in cellular dynamics and immune cell interactions. Our findings open new avenues for immunotherapeutic interventions and personalized HCC management, pushing the boundaries of HCC immunotherapy.

摘要

背景

糖基转移酶相关基因在肝细胞癌(HCC)发病机制中起着至关重要的作用。本研究探讨了它们对肿瘤微环境和分子机制的影响,为 HCC 的创新免疫治疗策略提供了思路。

方法

我们利用最先进的单细胞和空间转录组学技术来研究 HCC 的异质性。采用了四种单细胞评分技术来评估糖基转移酶基因。验证了空间转录组学的发现,并进行了批量 RNA-seq 分析,以确定与预后相关的糖基转移酶基因和潜在的免疫治疗靶点。进一步通过各种功能测定来探索 MGAT1 的作用。

结果

我们的分析揭示了 HCC 中具有不同糖基转移酶基因活性的多种细胞亚群,特别是巨噬细胞。确定了特定于巨噬细胞的关键糖基转移酶基因。时间分析表明巨噬细胞在肿瘤进展过程中的进化,而空间转录组学则突出显示这些基因在核心肿瘤巨噬细胞中的表达降低。整合单细胞 RNA-seq、批量 RNA-seq 和空间转录组学,MGAT1 作为一种有前途的治疗靶点脱颖而出,在 HCC 免疫治疗中显示出显著的潜力。

结论

本研究全面探讨了 HCC 中糖基转移酶相关基因,阐明了它们在细胞动态和免疫细胞相互作用中的关键作用。我们的发现为免疫治疗干预和 HCC 的个体化管理开辟了新的途径,推动了 HCC 免疫治疗的发展。

https://cdn.ncbi.nlm.nih.gov/pmc/blobs/80f8/11286416/aa5ff87c9fa0/fimmu-15-1442722-g001.jpg

文献AI研究员

20分钟写一篇综述,助力文献阅读效率提升50倍。

立即体验

用中文搜PubMed

大模型驱动的PubMed中文搜索引擎

马上搜索

文档翻译

学术文献翻译模型,支持多种主流文档格式。

立即体验