Suppr超能文献

一项综合生物信息学分析,以识别阻塞性睡眠呼吸暂停综合征和非酒精性脂肪性肝病患者的共同生物标志物。

An integrated bioinformatics analysis to identify the shared biomarkers in patients with obstructive sleep apnea syndrome and nonalcoholic fatty liver disease.

作者信息

Zhang Rou, Liu Zhijuan, Li Ran, Wang Xiaona, Ai Li, Li Yongxia

机构信息

Kunming Medical University, Kunming, China.

Department of Respiratory Medicine and Critical Care Medicine, The Second Affiliated Hospital of Kunming Medical University, Kunming, China.

出版信息

Front Genet. 2024 Jul 16;15:1356105. doi: 10.3389/fgene.2024.1356105. eCollection 2024.

Abstract

BACKGROUND

Obstructive sleep apnea (OSA) syndrome and nonalcoholic fatty liver disease (NAFLD) have been shown to have a close association in previous studies, but their pathogeneses are unclear. This study explores the molecular mechanisms associated with the pathogenesis of OSA and NAFLD and identifies key predictive genes.

METHODS

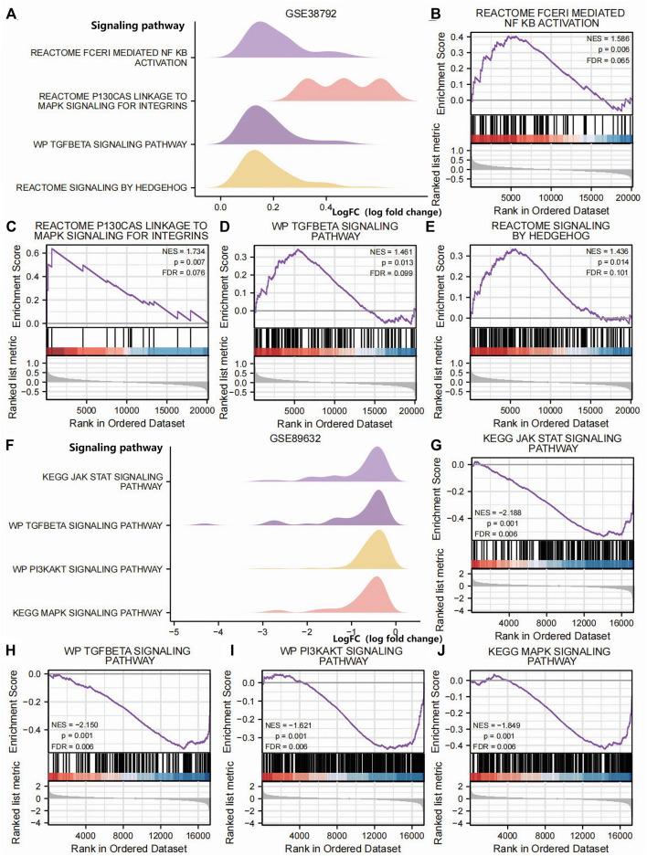
Using the Gene Expression Omnibus (GEO) database, we obtained gene expression profiles GSE38792 for OSA and GSE89632 for NAFLD and related clinical characteristics. Mitochondrial unfolded protein response-related genes (UPRmtRGs) were acquired by collating and collecting UPRmtRGs from the GeneCards database and relevant literature from PubMed. The differentially expressed genes (DEGs) associated with OSA and NAFLD were identified using differential expression analysis. Gene Set Enrichment Analysis (GSEA) was conducted for signaling pathway enrichment analysis of related disease genes. Based on the STRING database, protein-protein interaction (PPI) analysis was performed on differentially co-expressed genes (Co-DEGs), and the Cytoscape software (version 3.9.1) was used to visualize the PPI network model. In addition, the GeneMANIA website was used to predict and construct the functional similar genes of the selected Co-DEGs. Key predictor genes were analyzed using the receiver operating characteristic (ROC) curve.

RESULTS

The intersection of differentially expressed genes shared between OSA and NAFLD-related gene expression profiles with UPRmtRGs yielded four Co-DEGs: , , , and . GSEA obtained the relevant enrichment signaling pathways for OSA and NAFLD. PPI network results showed that all four Co-DEGs interacted (except for and ). Ultimately, key predictor genes were selected in the ROC curve, including (OSA: AUC = 0.812; NAFLD: AUC = 0.729), (OSA: AUC = 0.775; NAFLD: AUC = 0.750), and (OSA: AUC = 0.812; NAFLD: AUC = 0.861) (they have a high degree of accuracy in predicting whether a subject will develop two diseases).

CONCLUSION

In this study, four co-expression differential genes for OSA and NAFLD were obtained, and they can predict the occurrence of both diseases. Transcriptional mechanisms involved in OSA and NAFLD interactions may be better understood by exploring these key genes. Simultaneously, this study provides potential diagnostic and therapeutic markers for patients with OSA and NAFLD.

摘要

背景

既往研究表明阻塞性睡眠呼吸暂停(OSA)综合征与非酒精性脂肪性肝病(NAFLD)关系密切,但其发病机制尚不清楚。本研究探讨与OSA和NAFLD发病机制相关的分子机制,并确定关键预测基因。

方法

利用基因表达综合数据库(GEO),我们获取了OSA的基因表达谱GSE38792和NAFLD的基因表达谱GSE89632以及相关临床特征。通过从基因卡片数据库整理收集线粒体未折叠蛋白反应相关基因(UPRmtRGs)以及从PubMed获取相关文献来获得这些基因。使用差异表达分析确定与OSA和NAFLD相关的差异表达基因(DEGs)。对相关疾病基因进行基因集富集分析(GSEA)以进行信号通路富集分析。基于STRING数据库,对差异共表达基因(Co-DEGs)进行蛋白质-蛋白质相互作用(PPI)分析,并使用Cytoscape软件(版本3.9.1)可视化PPI网络模型。此外,利用GeneMANIA网站预测并构建所选Co-DEGs的功能相似基因。使用受试者工作特征(ROC)曲线分析关键预测基因。

结果

OSA和NAFLD相关基因表达谱中共享的差异表达基因与UPRmtRGs的交集产生了四个Co-DEGs: 、 、 和 。GSEA获得了OSA和NAFLD的相关富集信号通路。PPI网络结果显示所有四个Co-DEGs都相互作用( 和 除外)。最终,在ROC曲线中选择了关键预测基因,包括 (OSA:AUC = 0.812;NAFLD:AUC = 0.729)、 (OSA:AUC = 0.775;NAFLD:AUC = 0.750)和 (OSA:AUC = 0.812;NAFLD:AUC = 0.861)(它们在预测受试者是否会患这两种疾病方面具有高度准确性)。

结论

在本研究中,获得了OSA和NAFLD的四个共表达差异基因,它们可以预测这两种疾病的发生。通过探索这些关键基因,可能会更好地理解OSA和NAFLD相互作用中涉及的转录机制。同时,本研究为OSA和NAFLD患者提供了潜在的诊断和治疗标志物。

https://cdn.ncbi.nlm.nih.gov/pmc/blobs/cdc6/11286465/0d26798f1ee4/fgene-15-1356105-g001.jpg

文献AI研究员

20分钟写一篇综述,助力文献阅读效率提升50倍。

立即体验

用中文搜PubMed

大模型驱动的PubMed中文搜索引擎

马上搜索

文档翻译

学术文献翻译模型,支持多种主流文档格式。

立即体验