Suppr超能文献

骨髓间充质干细胞中Nrf2的过表达通过刺激SDF-1/CXCR4轴促进B细胞急性淋巴细胞白血病细胞的侵袭和髓外器官浸润。

Overexpression of Nrf2 in bone marrow mesenchymal stem cells promotes B-cell acute lymphoblastic leukemia cells invasion and extramedullary organ infiltration through stimulation of the SDF-1/CXCR4 axis.

作者信息

Zheng Lin, Pan Chengyun, Ma Dan, Shang Qin, Hu Tianzhen, Zhang Tianzhuo, Kang Qian, Hu Xiuying, Cao Shuyun, Wang Li, Luo Hong, Wang Jishi

机构信息

Department of Hematology, Affiliated Hospital of Guizhou Medical University, Guiyang, China.

Department of Clinical Medical School, Guizhou Medical University, Guiyang, China.

出版信息

Front Pharmacol. 2024 Jul 16;15:1393482. doi: 10.3389/fphar.2024.1393482. eCollection 2024.

Abstract

BACKGROUND

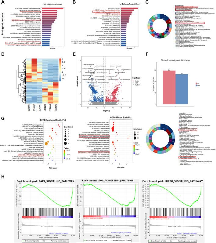
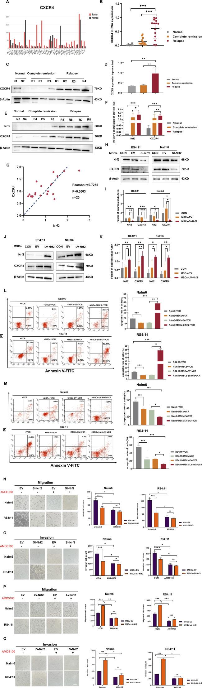
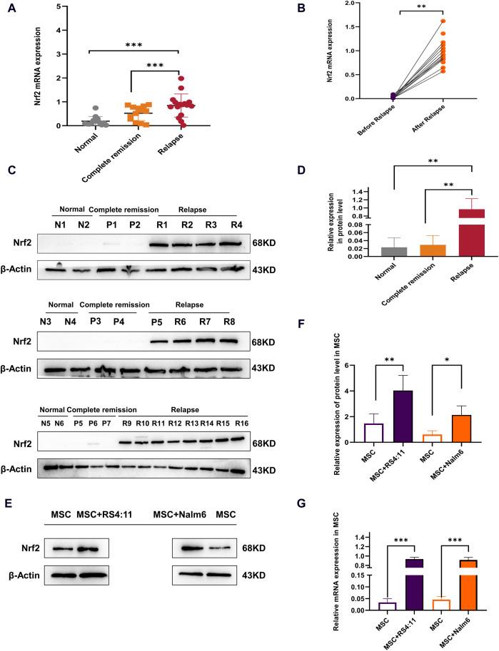
Tumor microenvironment (TME) represents the key factor inducing leukemia development. As stromal cells within the leukemia microenvironment, Bone Marrow Mesenchymal Stem Cells (BM-MSCs) can trigger leukemia progression under certain conditions. As a critical transcription factor, nuclear factor erythroid related factor 2 (Nrf2) can modulate antioxidant response and antioxidant enzyme gene expression, and prevent various oxidative changes. We previously identified a novel mechanism by which Nrf2 promotes leukemia resistance, providing a potential therapeutic target for the treatment of drug-resistant/refractory leukemias. However, the role of Nrf2 in BM-MSCs from B-cell acute lymphoblastic leukemia (B-ALL) patients has not been clearly reported. The present work focused on investigating the effect of Nrf2 overexpression within MSCs on leukemia cell invasion, extramedullary infiltration and proliferation as well as its downstream pathway.

METHODS

Through clinical sample detection, cell experiments and animal experiments, the role of Nrf2 within MSCs within adult B-ALL cell migration and invasion and its potential molecular mechanism was explored through transcriptome sequencing analysis, RT-PCR, Western blot, cell migration, cell invasion, lentivirus transfection and other experiments.

RESULTS

Nrf2 was highly expressed in BM-MSCs from patients with B-ALL as well as in BM-MSCs co-cultured with leukemia cells. Overexpression of Nrf2 within MSCs significantly promoted leukemia cell migration, invasion and proliferation. The extramedullary organ infiltration rate in B-ALL model mice receiving the combined infusion of both cell types dramatically increased relative to that of leukemia cells alone, accompanied by the significantly shortened survival time. Mechanism study found that Nrf2 overexpression within MSCs promoted PI3K-AKT/ERK1/2 phosphorylation in the downstream pathway by activating SDF-1/CXCR4 axis, ultimately leading to extramedullary infiltration of leukemia cells.

CONCLUSION

High Nrf2 expression with in MSCs enhances leukemia cell invasion and migration, which then accelerates infiltration in leukemic extramedullary organs. Targeting Nrf2 or inhibiting its downstream signal molecules may be the effective interventions for B-ALL patients treatment.

摘要

背景

肿瘤微环境(TME)是诱导白血病发生发展的关键因素。作为白血病微环境中的基质细胞,骨髓间充质干细胞(BM-MSCs)在某些条件下可引发白血病进展。作为一种关键的转录因子,核因子红细胞相关因子2(Nrf2)可调节抗氧化反应和抗氧化酶基因表达,并预防各种氧化变化。我们之前发现了一种Nrf2促进白血病耐药的新机制,为耐药/难治性白血病的治疗提供了一个潜在的治疗靶点。然而,Nrf2在B细胞急性淋巴细胞白血病(B-ALL)患者的BM-MSCs中的作用尚未见明确报道。本研究聚焦于探究骨髓间充质干细胞中Nrf2过表达对白血病细胞侵袭、髓外浸润和增殖及其下游通路的影响。

方法

通过临床样本检测、细胞实验和动物实验,运用转录组测序分析、RT-PCR、蛋白质免疫印迹、细胞迁移、细胞侵袭、慢病毒转染等实验,探究Nrf2在成人B-ALL细胞迁移和侵袭过程中在骨髓间充质干细胞中的作用及其潜在分子机制。

结果

Nrf2在B-ALL患者的BM-MSCs以及与白血病细胞共培养的BM-MSCs中高表达。骨髓间充质干细胞中Nrf2过表达显著促进白血病细胞迁移、侵袭和增殖。接受两种细胞联合输注的B-ALL模型小鼠的髓外器官浸润率相对于单独输注白血病细胞的小鼠显著增加,同时生存时间显著缩短。机制研究发现,骨髓间充质干细胞中Nrf2过表达通过激活SDF-1/CXCR4轴促进下游通路中PI3K-AKT/ERK1/2磷酸化,最终导致白血病细胞髓外浸润。

结论

骨髓间充质干细胞中高表达的Nrf2增强白血病细胞侵袭和迁移能力,进而加速白血病髓外器官浸润。靶向Nrf2或抑制其下游信号分子可能是治疗B-ALL患者的有效干预措施。

https://cdn.ncbi.nlm.nih.gov/pmc/blobs/9a1e/11286583/b045a4bcd9ee/fphar-15-1393482-g001.jpg

文献AI研究员

20分钟写一篇综述,助力文献阅读效率提升50倍。

立即体验

用中文搜PubMed

大模型驱动的PubMed中文搜索引擎

马上搜索

文档翻译

学术文献翻译模型,支持多种主流文档格式。

立即体验