Suppr超能文献

培养猪肉脂肪组织的化学和感官分析作为肉类替代品的风味增强剂。

Chemical and sensory analyses of cultivated pork fat tissue as a flavor enhancer for meat alternatives.

机构信息

Tufts University School of Engineering, Medford, MA, 02155, USA.

Tufts University School of Arts and Sciences, Medford, MA, 02155, USA.

出版信息

Sci Rep. 2024 Jul 31;14(1):17643. doi: 10.1038/s41598-024-68247-4.

Abstract

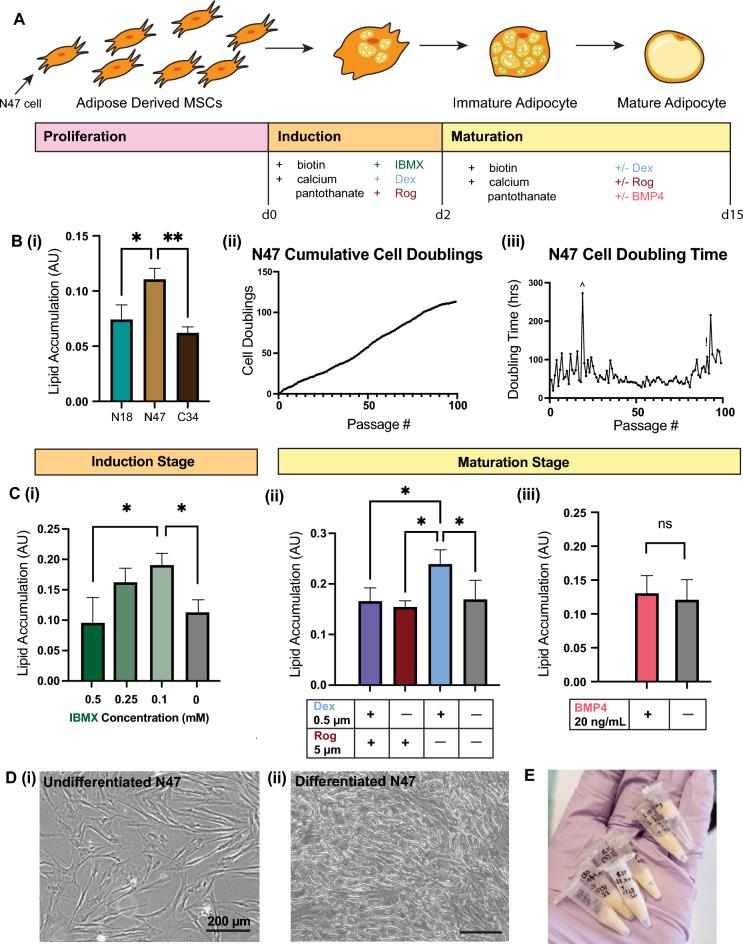
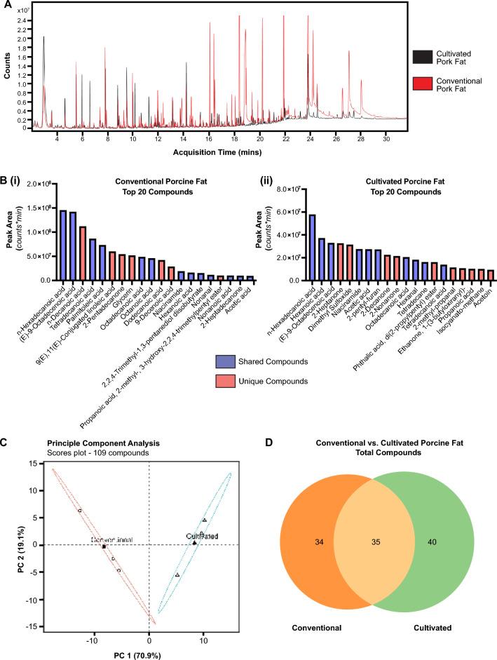
The emerging field of cellular agriculture has accelerated the development of cell-cultivated adipose tissue as an additive to enhance the flavor of alternative meat products. However, there has been limited research to evaluate the sensory profile of in vitro-grown tissues compared to conventionally obtained animal fat. This study aimed to investigate the aromatic characteristics of cell-cultivated fat tissue as a flavor enhancer for meat alternatives. Porcine dedifferentiated fat (PDFAT) cells were clonally isolated and differentiated into adipocytes. This cultured adipose tissue was then analyzed alongside native porcine fat using gas chromatography-mass spectrometry (GC/MS) coupled with descriptive sensory analysis by human consumers. This evaluation enabled quantitative and qualitative assessments of volatile compounds released during cooking for both in vitro and in vivo porcine fats. The volatile profiles generated during the cooking process and fatty aroma characteristics reported by sensory consumers were largely similar between the two fat sources, with some differences in select compounds and aroma attributes. Ultimately, the consumers found comparable overall liking scores reported between the conventional and cultured porcine fats. These findings provide valuable sensory evidence supporting the viability of cell-cultivated adipose tissue as a flavor component of meat alternatives, substituting for conventional animal fat.

摘要

细胞农业这一新兴领域加速了细胞培养脂肪组织作为添加剂来增强替代肉产品风味的发展。然而,与传统获得的动物脂肪相比,对于体外培养组织的感官特征,研究还很有限。本研究旨在研究作为肉类替代品风味增强剂的体外培养脂肪组织的芳香特征。猪去分化脂肪(PDFAT)细胞被克隆分离并分化为脂肪细胞。然后使用气相色谱-质谱联用(GC/MS)和消费者的描述性感官分析对这种培养的脂肪组织与天然猪脂肪进行了分析。这种评估实现了对体外和体内猪脂肪在烹饪过程中释放的挥发性化合物的定量和定性评估。在烹饪过程中产生的挥发性图谱和感官消费者报告的脂肪香气特征在两种脂肪来源之间非常相似,在一些化合物和香气属性上存在差异。最终,消费者发现传统和培养的猪脂肪之间的总体喜好评分相当。这些发现提供了有价值的感官证据,支持细胞培养脂肪组织作为肉类替代品风味成分的可行性,替代传统动物脂肪。

https://cdn.ncbi.nlm.nih.gov/pmc/blobs/6935/11291926/92541fc0494f/41598_2024_68247_Fig1_HTML.jpg

文献AI研究员

20分钟写一篇综述,助力文献阅读效率提升50倍。

立即体验

用中文搜PubMed

大模型驱动的PubMed中文搜索引擎

马上搜索

文档翻译

学术文献翻译模型,支持多种主流文档格式。

立即体验