Suppr超能文献

研究来源于[具体来源未给出]的β-葡聚糖在癌症免疫治疗中的免疫刺激潜力。

Investigating the Immune-Stimulating Potential of β-Glucan from in Cancer Immunotherapy.

作者信息

Jeong Jae-Hyeon, Kim Dae-Joon, Hong Seong-Jin, Ahn Jae-Hee, Lee Dong-Ju, Jang Ah-Ra, Kim Sungyun, Cho Hyun-Jong, Lee Jae-Young, Park Jong-Hwan, Kim Young-Min, Ko Hyun-Jeong

机构信息

Department of Pharmacy, Kangwon National University, Chuncheon 24341, Republic of Korea.

KNU Researcher training program for Innovative Drug Development Research Team for Intractable Diseases (BK21 plus), Kangwon National University, Chuncheon 24341, Republic of Korea.

出版信息

Biomol Ther (Seoul). 2024 Sep 1;32(5):556-567. doi: 10.4062/biomolther.2024.047. Epub 2024 Aug 2.

Abstract

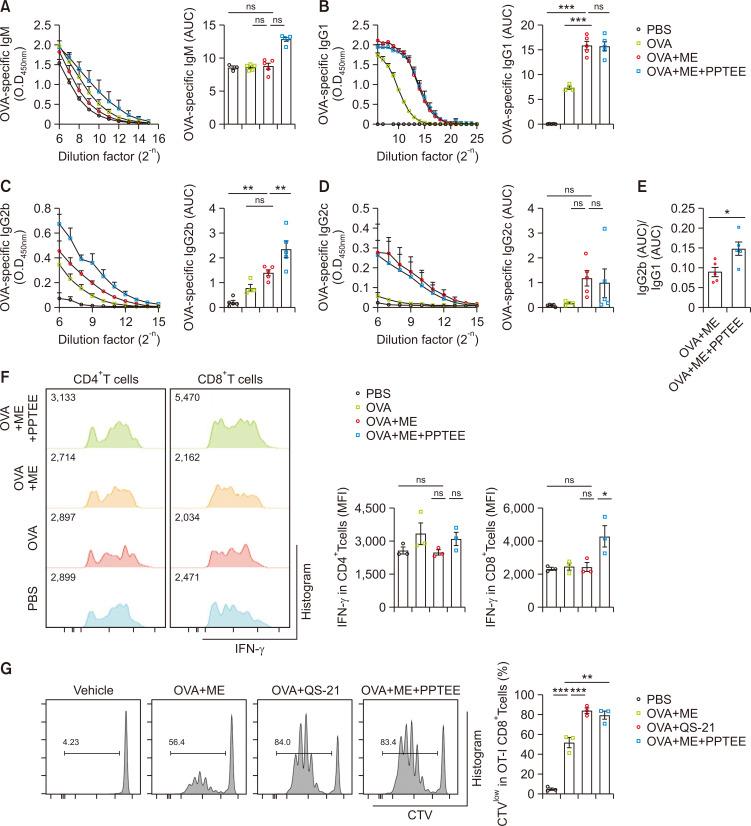
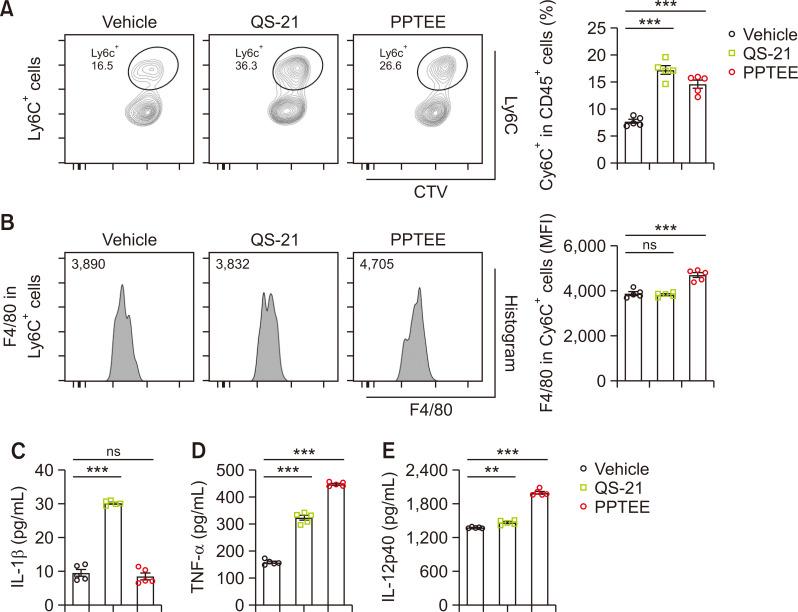
β-glucan, a polysaccharide found in various sources, exhibits unique physicochemical properties, yet its high polymerization limits clinical applications because of its solubility. Addressing this limitation, we introduce PPTEE-glycan, a highly purified soluble β-1,3/1,6-glucan derived from . The refined PPTEE-glycan demonstrated robust immune stimulation , activated dendritic cells, and enhanced co-stimulatory markers, cytokines, and cross-presentation. Formulated as a PPTEE + microemulsion (ME), it elevated immune responses , promoting antigen-specific antibodies and CD8+ T cell proliferation. Intratumoral administration of PPTEE + ME in tumor-bearing mice induced notable tumor regression, which was linked to the activation of immunosuppressive cells. This study highlights the potential of high-purity -derived β-glucan, particularly PPTEE, as promising immune adjuvants, offering novel avenues for advancing cancer immunotherapy.

摘要

β-葡聚糖是一种存在于多种来源的多糖,具有独特的物理化学性质,然而由于其溶解性,其高聚合度限制了临床应用。为解决这一限制,我们引入了PPTEE-聚糖,这是一种高度纯化的可溶性β-1,3/1,6-葡聚糖,源自 。精制的PPTEE-聚糖表现出强大的免疫刺激作用,激活了树突状细胞,并增强了共刺激分子、细胞因子和交叉呈递。配制成PPTEE + 微乳(ME)后,它提高了免疫反应,促进了抗原特异性抗体和CD8+ T细胞增殖。在荷瘤小鼠中瘤内注射PPTEE + ME可诱导显著的肿瘤消退,这与免疫抑制细胞的激活有关。本研究强调了高纯度来源的β-葡聚糖,特别是PPTEE,作为有前景的免疫佐剂的潜力,为推进癌症免疫治疗提供了新途径。

https://cdn.ncbi.nlm.nih.gov/pmc/blobs/f21b/11392664/33c479c345e7/bt-32-5-556-f1.jpg

文献AI研究员

20分钟写一篇综述,助力文献阅读效率提升50倍。

立即体验

用中文搜PubMed

大模型驱动的PubMed中文搜索引擎

马上搜索

文档翻译

学术文献翻译模型,支持多种主流文档格式。

立即体验