Suppr超能文献

富含朊病毒样结构域的相分离促进尤文肉瘤的致癌潜能

Prion-like domain mediated phase separation of ARID1A promotes oncogenic potential of Ewing's sarcoma.

机构信息

Creative Research Initiatives Center for Epigenetic Code and Diseases, School of Biological Sciences, Seoul National University, Seoul, South Korea.

Department of Biological Sciences, Korea Advanced Institute of Science & Technology, Daejeon, South Korea.

出版信息

Nat Commun. 2024 Aug 3;15(1):6569. doi: 10.1038/s41467-024-51050-0.

Abstract

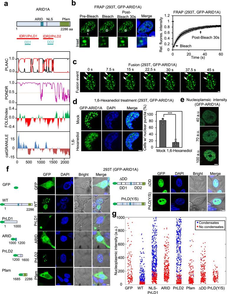
Liquid-liquid phase separation (LLPS) facilitates the formation of membraneless organelles within cells, with implications in various biological processes and disease states. AT-rich interactive domain-containing protein 1A (ARID1A) is a chromatin remodeling factor frequently associated with cancer mutations, yet its functional mechanism remains largely unknown. Here, we find that ARID1A harbors a prion-like domain (PrLD), which facilitates the formation of liquid condensates through PrLD-mediated LLPS. The nuclear condensates formed by ARID1A LLPS are significantly elevated in Ewing's sarcoma patient specimen. Disruption of ARID1A LLPS results in diminished proliferative and invasive abilities in Ewing's sarcoma cells. Through genome-wide chromatin structure and transcription profiling, we identify that the ARID1A condensate localizes to EWS/FLI1 target enhancers and induces long-range chromatin architectural changes by forming functional chromatin remodeling hubs at oncogenic target genes. Collectively, our findings demonstrate that ARID1A promotes oncogenic potential through PrLD-mediated LLPS, offering a potential therapeutic approach for treating Ewing's sarcoma.

摘要

液-液相分离 (LLPS) 有助于在细胞内形成无膜细胞器,这与各种生物学过程和疾病状态有关。富含 AT 的相互作用域蛋白 1A (ARID1A) 是一种染色质重塑因子,常与癌症突变有关,但它的功能机制仍知之甚少。在这里,我们发现 ARID1A 具有类朊病毒结构域 (PrLD),该结构域通过 PrLD 介导的 LLPS 促进液体凝聚物的形成。Ewing 肉瘤患者标本中 ARID1A LLPS 形成的核凝聚物明显升高。破坏 ARID1A LLPS 会导致 Ewing 肉瘤细胞增殖和侵袭能力下降。通过全基因组染色质结构和转录谱分析,我们发现 ARID1A 凝聚物定位于 EWS/FLI1 靶增强子,并通过在致癌靶基因上形成功能性染色质重塑中心,诱导长距离染色质结构变化。总之,我们的研究结果表明,ARID1A 通过 PrLD 介导的 LLPS 促进致癌潜能,为治疗 Ewing 肉瘤提供了一种潜在的治疗方法。

https://cdn.ncbi.nlm.nih.gov/pmc/blobs/c72b/11297139/a7f936114f36/41467_2024_51050_Fig1_HTML.jpg

文献AI研究员

20分钟写一篇综述,助力文献阅读效率提升50倍。

立即体验

用中文搜PubMed

大模型驱动的PubMed中文搜索引擎

马上搜索

文档翻译

学术文献翻译模型,支持多种主流文档格式。

立即体验