Suppr超能文献

解析透明细胞肾细胞癌中舒尼替尼耐药机制:代谢重编程诱导的ABAT及γ-氨基丁酸能系统改变

Decoding sunitinib resistance in ccRCC: Metabolic-reprogramming-induced ABAT and GABAergic system shifts.

作者信息

Zhang Qian, Ding Lei, Yan Ye, Zhai Qidi, Guo Zhisheng, Li Yibo, Tang Zhentao, Zang Pan, Ni Chenbo, Zhang Shaobo, Qian Jian, Han Peng, Li Pu, Shao Pengfei, Liang Chao, Li Jie

机构信息

Department of Urology, The First Affiliated Hospital of Nanjing Medical University, Nanjing, China.

Department of Urology, Jiangsu Taizhou People's Hospital, Taizhou 225300, China.

出版信息

iScience. 2024 Jun 28;27(7):110415. doi: 10.1016/j.isci.2024.110415. eCollection 2024 Jul 19.

Abstract

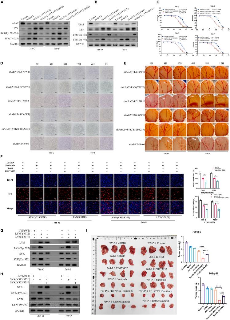
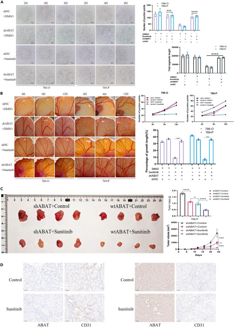
Sunitinib, a primary treatment for clear cell renal cell carcinoma (ccRCC), frequently encounters the challenge of resistance development. Metabolic reprogramming, a characteristic change in ccRCC, is likely linked to this resistance. Our research revealed a notable decrease in the expression of the key metabolic gene ABAT in ccRCC, which contributed to diminished sensitivity to sunitinib. Downregulation of ABAT led to an increase in the intracellular level of gamma-aminobutyric acid (GABA), triggering abnormal activation of the G-protein-coupled receptor GABA-B. This activation resulted in increased transactivation of the tyrosine kinase receptors SYK and LYN, thereby reducing the antitumor and antiangiogenic properties of sunitinib. However, the application of SYK and LYN inhibitors successfully inhibited this effect. The transactivation of SYK and LYN caused resistance to the antiangiogenic effects of sunitinib through the upregulation of PGF protein levels. Furthermore, the combined application of an LYN inhibitor with sunitinib has been shown to enhance therapeutic efficacy.

摘要

舒尼替尼是透明细胞肾细胞癌(ccRCC)的主要治疗药物,但经常面临耐药性产生的挑战。代谢重编程是ccRCC的一个特征性变化,可能与这种耐药性有关。我们的研究发现,ccRCC中关键代谢基因ABAT的表达显著降低,这导致对舒尼替尼的敏感性降低。ABAT的下调导致细胞内γ-氨基丁酸(GABA)水平升高,触发G蛋白偶联受体GABA-B的异常激活。这种激活导致酪氨酸激酶受体SYK和LYN的反式激活增加,从而降低了舒尼替尼的抗肿瘤和抗血管生成特性。然而,应用SYK和LYN抑制剂成功抑制了这种效应。SYK和LYN的反式激活通过上调PGF蛋白水平导致对舒尼替尼抗血管生成作用的耐药性。此外,LYN抑制剂与舒尼替尼联合应用已显示可提高治疗效果。

https://cdn.ncbi.nlm.nih.gov/pmc/blobs/ea89/11295714/5b336faa8026/fx1.jpg

文献AI研究员

20分钟写一篇综述,助力文献阅读效率提升50倍。

立即体验

用中文搜PubMed

大模型驱动的PubMed中文搜索引擎

马上搜索

文档翻译

学术文献翻译模型,支持多种主流文档格式。

立即体验