Suppr超能文献

增强的小胶质细胞动力学和 Tau 种在淀粉样斑块微环境中的缺乏导致阿尔茨海默病的认知弹性。

Enhanced microglial dynamics and a paucity of tau seeding in the amyloid plaque microenvironment contribute to cognitive resilience in Alzheimer's disease.

机构信息

Stark Neurosciences Research Institute, Indiana University School of Medicine, Neurosciences Research Building 214G, 320 West 15th Street, Indianapolis, IN, 46202, USA.

Department of Anatomy, Cell Biology and Physiology, Indiana University School of Medicine, Indianapolis, IN, USA.

出版信息

Acta Neuropathol. 2024 Aug 5;148(1):15. doi: 10.1007/s00401-024-02775-1.

Abstract

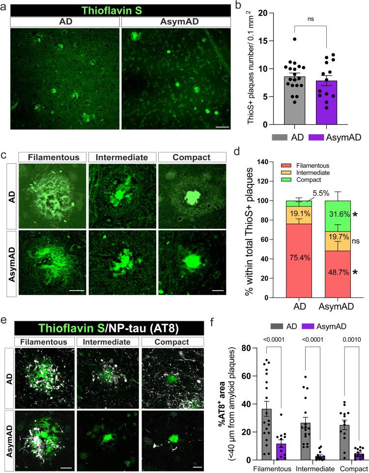
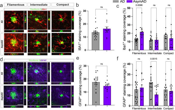
Asymptomatic Alzheimer's disease (AsymAD) describes the status of individuals with preserved cognition but identifiable Alzheimer's disease (AD) brain pathology (i.e., beta-amyloid (Aβ) deposits, neuritic plaques, and neurofibrillary tangles) at autopsy. In this study, we investigated the postmortem brains of a cohort of AsymAD subjects to gain insight into the mechanisms underlying resilience to AD pathology and cognitive decline. Our results showed that AsymAD cases exhibit enrichment in core plaques, decreased filamentous plaque accumulation, and increased plaque-surrounding microglia. Less pathological tau aggregation in dystrophic neurites was found in AsymAD brains than in AD brains, and tau seeding activity was comparable to that in healthy brains. We used spatial transcriptomics to characterize the plaque niche further and revealed autophagy, endocytosis, and phagocytosis as the pathways associated with the genes upregulated in the AsymAD plaque niche. Furthermore, the levels of ARP2 and CAP1, which are actin-based motility proteins that participate in the dynamics of actin filaments to allow cell motility, were increased in the microglia surrounding amyloid plaques in AsymAD cases. Our findings suggest that the amyloid-plaque microenvironment in AsymAD cases is characterized by the presence of microglia with highly efficient actin-based cell motility mechanisms and decreased tau seeding compared with that in AD brains. These two mechanisms can potentially protect against the toxic cascade initiated by Aβ, preserving brain health, and slowing AD pathology progression.

摘要

无症状阿尔茨海默病 (AsymAD) 描述了认知功能正常但可识别阿尔茨海默病 (AD) 脑病理(即β-淀粉样蛋白 (Aβ) 沉积、神经原纤维缠结)的个体的状态。在这项研究中,我们研究了一组 AsymAD 受试者的死后大脑,以深入了解对 AD 病理和认知衰退具有抵抗力的机制。我们的结果表明,AsymAD 病例表现为核心斑块富集、丝状斑块积累减少和斑块周围小胶质细胞增加。与 AD 大脑相比,AsymAD 大脑中神经突的病理性 tau 聚集减少,tau 种籽活性与健康大脑相当。我们使用空间转录组学进一步描述斑块生态位,并揭示自噬、内吞作用和吞噬作用是与 AsymAD 斑块生态位中上调基因相关的途径。此外,在 AsymAD 病例中,淀粉样斑块周围的小胶质细胞中 ARP2 和 CAP1 的水平增加,ARP2 和 CAP1 是肌动蛋白基运动蛋白,参与肌动蛋白丝的动态,以允许细胞运动。我们的研究结果表明,与 AD 大脑相比,AsymAD 病例的淀粉样斑块微环境的特征是存在具有高效肌动蛋白基细胞运动机制的小胶质细胞,并且 tau 种籽活性降低。这两种机制可能有助于防止由 Aβ 引发的毒性级联反应,保护大脑健康,减缓 AD 病理进展。

https://cdn.ncbi.nlm.nih.gov/pmc/blobs/add9/11300572/c72be8f1419d/401_2024_2775_Fig1_HTML.jpg

文献AI研究员

20分钟写一篇综述,助力文献阅读效率提升50倍。

立即体验

用中文搜PubMed

大模型驱动的PubMed中文搜索引擎

马上搜索

文档翻译

学术文献翻译模型,支持多种主流文档格式。

立即体验