Suppr超能文献

利用高通量贝塞尔斜平面显微镜对 CAR-T 细胞介导的细胞毒性进行 3D 实时成像和表型分析。

3D live imaging and phenotyping of CAR-T cell mediated-cytotoxicity using high-throughput Bessel oblique plane microscopy.

机构信息

School of Optical and Electronic Information-Wuhan National Laboratory for Optoelectronics, Huazhong University of Science and Technology, Wuhan, 430074, China.

Department of Hematology, Tongji Hospital, Tongji Medical College, Huazhong University of Science and Technology, Wuhan, China.

出版信息

Nat Commun. 2024 Aug 6;15(1):6677. doi: 10.1038/s41467-024-51039-9.

Abstract

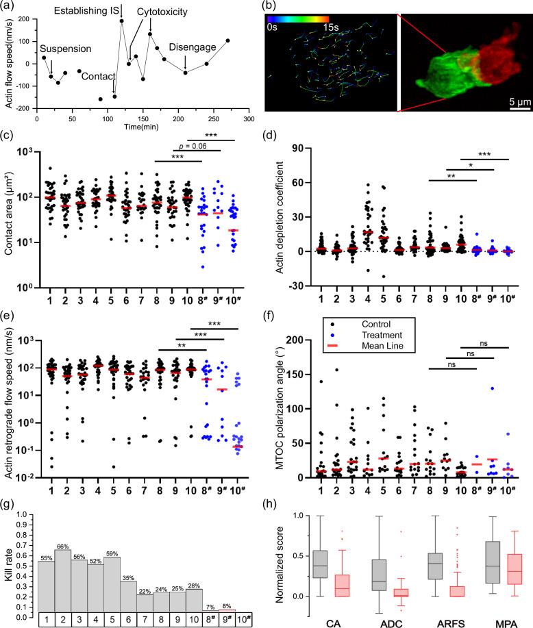
Clarification of the cytotoxic function of T cells is crucial for understanding human immune responses and immunotherapy procedures. Here, we report a high-throughput Bessel oblique plane microscopy (HBOPM) platform capable of 3D live imaging and phenotyping of chimeric antigen receptor (CAR)-modified T-cell cytotoxicity against cancer cells. The HBOPM platform has the following characteristics: an isotropic subcellular resolution of 320 nm, large-scale scouting over 400 interacting cell pairs, long-term observation across 5 hours, and quantitative analysis of the Terabyte-scale 3D, multichannel, time-lapse image datasets. Using this advanced microscopy platform, several key subcellular events in CAR-T cells are captured and comprehensively analyzed; these events include the instantaneous formation of immune synapses and the sustained changes in the microtubing morphology. Furthermore, we identify the actin retrograde flow speed, the actin depletion coefficient, the microtubule polarization and the contact area of the CAR-T/target cell conjugates as essential parameters strongly correlated with CAR-T-cell cytotoxic function. Our approach will be useful for establishing criteria for quantifying T-cell function in individual patients for all T-cell-based immunotherapies.

摘要

阐明 T 细胞的细胞毒性功能对于理解人类免疫反应和免疫疗法程序至关重要。在这里,我们报告了一种高通量的贝塞尔斜平面显微镜(HBOPM)平台,该平台能够对嵌合抗原受体(CAR)修饰的 T 细胞对癌细胞的细胞毒性进行 3D 活细胞成像和表型分析。HBOPM 平台具有以下特点:各向同性的亚细胞分辨率为 320nm,可对 400 对以上相互作用的细胞对进行大规模扫描,可进行长达 5 小时的长期观察,以及对 TB 级别的 3D、多通道、延时图像数据集进行定量分析。利用这个先进的显微镜平台,我们捕获并全面分析了 CAR-T 细胞中的几个关键亚细胞事件;这些事件包括免疫突触的瞬时形成和微管形态的持续变化。此外,我们确定了肌动蛋白逆行流速、肌动蛋白耗竭系数、微管极化和 CAR-T/靶细胞偶联物的接触面积是与 CAR-T 细胞细胞毒性功能强烈相关的关键参数。我们的方法将有助于为所有基于 T 细胞的免疫疗法建立量化个体患者 T 细胞功能的标准。

https://cdn.ncbi.nlm.nih.gov/pmc/blobs/caf6/11303822/2e832bce309d/41467_2024_51039_Fig1_HTML.jpg

文献AI研究员

20分钟写一篇综述,助力文献阅读效率提升50倍。

立即体验

用中文搜PubMed

大模型驱动的PubMed中文搜索引擎

马上搜索

文档翻译

学术文献翻译模型,支持多种主流文档格式。

立即体验