Suppr超能文献

非侵入性策略:开发一种用于治疗过敏性气道疾病的局部IL-4Rα特异性纳米抗体。

Non-invasive strategy: Developing a topical IL-4Rα-specific nanobody for the treatment of allergic airway diseases.

作者信息

Ahn Taeyoung, Lee Dong Hyuk, Kim GeunAh, Kim JiHyun, Park Joon-Sang, Cho Hyung-Ju, Kim Joo Young

机构信息

Department of Pharmacology and Brain Korea 21 Project for Medical Science, Yonsei University College of Medicine, Seoul, Republic of Korea.

Woo Choo Lee Institute for Precision Drug Development, Seoul, Republic of Korea.

出版信息

Mater Today Bio. 2024 Jul 8;27:101148. doi: 10.1016/j.mtbio.2024.101148. eCollection 2024 Aug.

Abstract

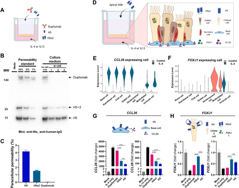
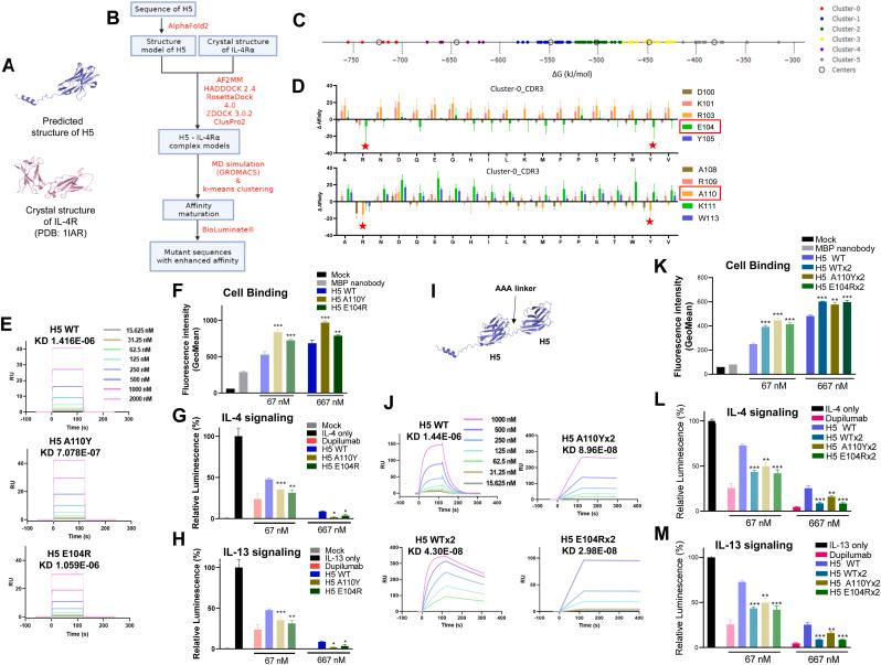
Inhibiting IL-4 and IL-13 are critical cytokines that induce the pathogenic responses of allergic airway diseases. Currently, monoclonal antibodies targeting IL-4Rα are administered subcutaneously to treat eosinophilic rhinosinusitis and allergic asthma. However, these treatments have several drawbacks. To address these issues, we have developed a novel IL-4Rα-targeting nanobody designed for non-invasive delivery to local inflammatory sites in allergic airway diseases. H5, selected via the ribosomal display applied screening from synthetic nanobody library, underwent dimerization and affinity maturation using AlphaFold2 and GROMACS resulting in a substantial/dramatic enhancement of its binding affinity. H5 effectively controlled inflammatory markers such as , , and in human nasal epithelial cells (HNECs) by inhibiting IL-4 and IL-13 signaling. The bivalent form of H5 showed efficacy in easily accessible cells, such as multi-ciliated cells, while the monovalent variant targeted hard-to-reach cells, such as basal cells of HNECs. In summary, we developed a nanobody that could effectively inhibit inflammatory signaling in HNECs via intranasal administration, showing promise as a non-invasive rhinitis treatment.

摘要

抑制白细胞介素-4(IL-4)和白细胞介素-13是诱导过敏性气道疾病致病反应的关键细胞因子。目前,靶向IL-4Rα的单克隆抗体通过皮下给药来治疗嗜酸性粒细胞性鼻鼻窦炎和过敏性哮喘。然而,这些治疗方法存在几个缺点。为了解决这些问题,我们开发了一种新型的靶向IL-4Rα的纳米抗体,设计用于非侵入性递送至过敏性气道疾病的局部炎症部位。通过核糖体展示从合成纳米抗体文库中应用筛选选出的H5,使用AlphaFold2和GROMACS进行二聚化和亲和力成熟,导致其结合亲和力大幅/显著增强。H5通过抑制IL-4和IL-13信号传导,有效控制了人鼻上皮细胞(HNECs)中的炎症标志物,如 、 和 。H5的二价形式在易于接近的细胞(如多纤毛细胞)中显示出疗效,而单价变体靶向难以到达的细胞(如HNECs的基底细胞)。总之,我们开发了一种纳米抗体,可通过鼻内给药有效抑制HNECs中的炎症信号传导,有望成为一种非侵入性的鼻炎治疗方法。

https://cdn.ncbi.nlm.nih.gov/pmc/blobs/9490/11301380/976708bb4f46/ga1.jpg

文献AI研究员

20分钟写一篇综述,助力文献阅读效率提升50倍。

立即体验

用中文搜PubMed

大模型驱动的PubMed中文搜索引擎

马上搜索

文档翻译

学术文献翻译模型,支持多种主流文档格式。

立即体验