Suppr超能文献

基因组重测序揭示了种群进化、局部适应性以及[此处原文不完整,缺少具体所指对象]根茎代谢组重布线的遗传基础。

Genome resequencing reveals the genetic basis of population evolution, local adaptation, and rewiring of the rhizome metabolome in .

作者信息

Zhang Chengcai, Wang Sheng, Sun Jiahui, Li Xiangkong, Wang Hongyang, Guo Xiuzhi, Wang Yuefeng, Jiang Daiquan, Lyu Chaogeng, Kang Chuanzhi, Zhang Yan, Xiang Zengxu, Yuan Qingjun, Yan Binbin, Qin Ming, Huang Luqi, Guo Lanping

机构信息

State Key Laboratory for Quality Ensurance and Sustainable Use of Dao-di Herbs, National Resource Center for Chinese Materia Medica, China Academy of Chinese Medical Sciences, Beijing 100700, China.

Key Laboratory of Biology and Cultivation of Herb Medicine, Ministry of Agriculture and Rural Affairs, Beijing 100700, China.

出版信息

Hortic Res. 2024 Jun 21;11(8):uhae167. doi: 10.1093/hr/uhae167. eCollection 2024 Aug.

Abstract

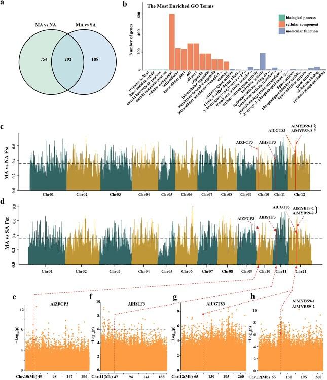
The formation of high-quality Chinese medicinal materials is a micro-evolutionary process of multiple genes involving quantitative inheritance under environmental stress. is a traditionally used medicinal plant in China that is broadly distributed and possesses a considerable amount of essential oils. However, to date, limited research has been conducted to characterize the genetics and metabolites of shaped by natural variation. Hence, we assembled a high-quality genome of , featuring a contig N50 of 1.18 Mb. We further integrated population resequencing of and conducted analyses to characterize its genetic diversity, population evolution, and rewiring of volatile metabolites. The natural variation effect exerted significant pressure on from different geographic locations, resulting in genetic differentiation among three groups. Correlation analysis of metabolites in revealed significant natural variations of terpenoids, heterocyclic compounds, ketones, and esters. We also found that 427 metabolites displayed noteworthy divergence due to directional selection. Additionally, our genome-wide association studies on the metabolome for medicinal quality traits identified several candidate genes, such as and , exhibiting significant correlations with atractylodin and hinesol levels, respectively. Overall, this study provides an intricate genomic resource for , thereby expanding our understanding of the effect of natural variation on metabolites and facilitating the genetic improvement of its medicinal properties.

摘要

优质中药材的形成是一个在环境胁迫下涉及多基因数量遗传的微进化过程。在中国,[植物名称]是一种传统药用植物,分布广泛,含有大量挥发油。然而,迄今为止,针对自然变异塑造的[植物名称]的遗传学和代谢产物的研究有限。因此,我们组装了一个高质量的[植物名称]基因组,其重叠群N50为1.18 Mb。我们进一步整合了[植物名称]的群体重测序,并进行分析以表征其遗传多样性、群体进化以及挥发性代谢产物的重塑。自然变异效应给来自不同地理位置的[植物名称]施加了显著压力,导致三组之间的遗传分化。[植物名称]中代谢产物的相关性分析揭示了萜类化合物、杂环化合物、酮类和酯类存在显著的自然变异。我们还发现427种代谢产物因定向选择而表现出显著差异。此外,我们针对药用品质性状的代谢组进行的全基因组关联研究鉴定出了几个候选基因,例如[基因名称1]和[基因名称2],它们分别与苍术素和苍术醇水平呈现显著相关性。总体而言,本研究为[植物名称]提供了一个复杂的基因组资源,从而拓展了我们对自然变异对代谢产物影响的理解,并促进了其药用特性的遗传改良。

https://cdn.ncbi.nlm.nih.gov/pmc/blobs/e1ff/11300843/99f39652dde4/uhae167f1.jpg

文献AI研究员

20分钟写一篇综述,助力文献阅读效率提升50倍。

立即体验

用中文搜PubMed

大模型驱动的PubMed中文搜索引擎

马上搜索

文档翻译

学术文献翻译模型,支持多种主流文档格式。

立即体验