Suppr超能文献

人类炎症性肠病微生物群的小鼠适应性提高了定殖效率,并根据受体结肠炎症环境改变微生物群的侵袭性。

Mouse adaptation of human inflammatory bowel diseases microbiota enhances colonization efficiency and alters microbiome aggressiveness depending on the recipient colonic inflammatory environment.

作者信息

Gray Simon M, Moss Anh D, Herzog Jeremy W, Kashiwagi Saori, Liu Bo, Young Jacqueline B, Sun Shan, Bhatt Aadra P, Fodor Anthony A, Balfour Sartor R

机构信息

Center for Gastrointestinal Biology and Disease, Department of Medicine, Division of Gastroenterology and Hepatology, University of North Carolina at Chapel Hill, Chapel Hill, NC, USA.

Department of Bioinformatics and Genomics, University of North Carolina at Charlotte, Charlotte, NC, USA.

出版信息

Microbiome. 2024 Aug 7;12(1):147. doi: 10.1186/s40168-024-01857-2.

Abstract

BACKGROUND

Understanding the cause vs consequence relationship of gut inflammation and microbial dysbiosis in inflammatory bowel diseases (IBD) requires a reproducible mouse model of human-microbiota-driven experimental colitis.

RESULTS

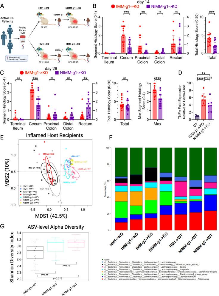
Our study demonstrated that human fecal microbiota transplant (FMT) transfer efficiency is an underappreciated source of experimental variability in human microbiota-associated (HMA) mice. Pooled human IBD patient fecal microbiota engrafted germ-free (GF) mice with low amplicon sequence variant (ASV)-level transfer efficiency, resulting in high recipient-to-recipient variation of microbiota composition and colitis severity in HMA Il-10 mice. In contrast, mouse-to-mouse transfer of mouse-adapted human IBD patient microbiota transferred with high efficiency and low compositional variability resulting in highly consistent and reproducible colitis phenotypes in recipient Il-10 mice. Engraftment of human-to-mouse FMT stochastically varied with individual transplantation events more than mouse-adapted FMT. Human-to-mouse FMT caused a population bottleneck with reassembly of microbiota composition that was host inflammatory environment specific. Mouse-adaptation in the inflamed Il-10 host reassembled a more aggressive microbiota that induced more severe colitis in serial transplant to Il-10 mice than the distinct microbiota reassembled in non-inflamed WT hosts.

CONCLUSIONS

Our findings support a model of IBD pathogenesis in which host inflammation promotes aggressive resident bacteria, which further drives a feed-forward process of dysbiosis exacerbated by gut inflammation. This model implies that effective management of IBD requires treating both the dysregulated host immune response and aggressive inflammation-driven microbiota. We propose that our mouse-adapted human microbiota model is an optimized, reproducible, and rigorous system to study human microbiome-driven disease phenotypes, which may be generalized to mouse models of other human microbiota-modulated diseases, including metabolic syndrome/obesity, diabetes, autoimmune diseases, and cancer. Video Abstract.

摘要

背景

了解炎症性肠病(IBD)中肠道炎症与微生物群失调的因果关系需要一种可重复的由人类微生物群驱动的实验性结肠炎小鼠模型。

结果

我们的研究表明,人类粪便微生物群移植(FMT)的转移效率是人类微生物群相关(HMA)小鼠实验变异性的一个未被充分认识的来源。汇集的人类IBD患者粪便微生物群以低扩增子序列变异(ASV)水平的转移效率植入无菌(GF)小鼠,导致HMA Il-10小鼠微生物群组成和结肠炎严重程度在受体之间存在高度差异。相比之下,适应小鼠的人类IBD患者微生物群在小鼠之间的转移效率高且组成变异性低,导致受体Il-10小鼠的结肠炎表型高度一致且可重复。人对小鼠FMT的植入在个体移植事件中比适应小鼠的FMT随机变化更大。人对小鼠FMT导致微生物群组成重新组装的群体瓶颈,这是宿主炎症环境特异性的。在炎症性Il-10宿主中进行小鼠适应后重新组装的微生物群更具侵袭性,与在非炎症性WT宿主中重新组装的不同微生物群相比,在连续移植到Il-10小鼠时会诱发更严重的结肠炎。

结论

我们的研究结果支持一种IBD发病机制模型,即宿主炎症促进侵袭性常驻细菌,这进一步推动了由肠道炎症加剧的生态失调的前馈过程。该模型意味着IBD的有效管理需要同时治疗失调的宿主免疫反应和侵袭性炎症驱动的微生物群。我们提出,我们的适应小鼠的人类微生物群模型是一个优化的、可重复的和严格的系统,用于研究人类微生物群驱动的疾病表型,这可能适用于其他人类微生物群调节疾病的小鼠模型,包括代谢综合征/肥胖、糖尿病、自身免疫性疾病和癌症。视频摘要。

https://cdn.ncbi.nlm.nih.gov/pmc/blobs/af01/11304999/f1cc3835cc53/40168_2024_1857_Fig1_HTML.jpg

文献AI研究员

20分钟写一篇综述,助力文献阅读效率提升50倍。

立即体验

用中文搜PubMed

大模型驱动的PubMed中文搜索引擎

马上搜索

文档翻译

学术文献翻译模型,支持多种主流文档格式。

立即体验