Suppr超能文献

香精油抗利血平致抑郁模型小鼠的作用及机制。

Antidepressant Effect and Mechanism of Essential Oil on Reserpine-Induced Depression Model Mice.

机构信息

School of Biomedical and Pharmaceutical Sciences, Guangdong University of Technology, Guangdong Provincial Key Laboratory of Plant Resources Biorefinery, Guangzhou 510006, P.R. China.

Department of Traditional Chinese Medicine, Institute of Guangdong Geriatric, Guangdong Provincial People's Hospital (Guangdong Academy of Medical Sciences), Southern Medical University Guangzhou 510080, P.R. China.

出版信息

J Microbiol Biotechnol. 2024 Sep 28;34(9):1778-1788. doi: 10.4014/jmb.2405.05013. Epub 2024 Jul 18.

Abstract

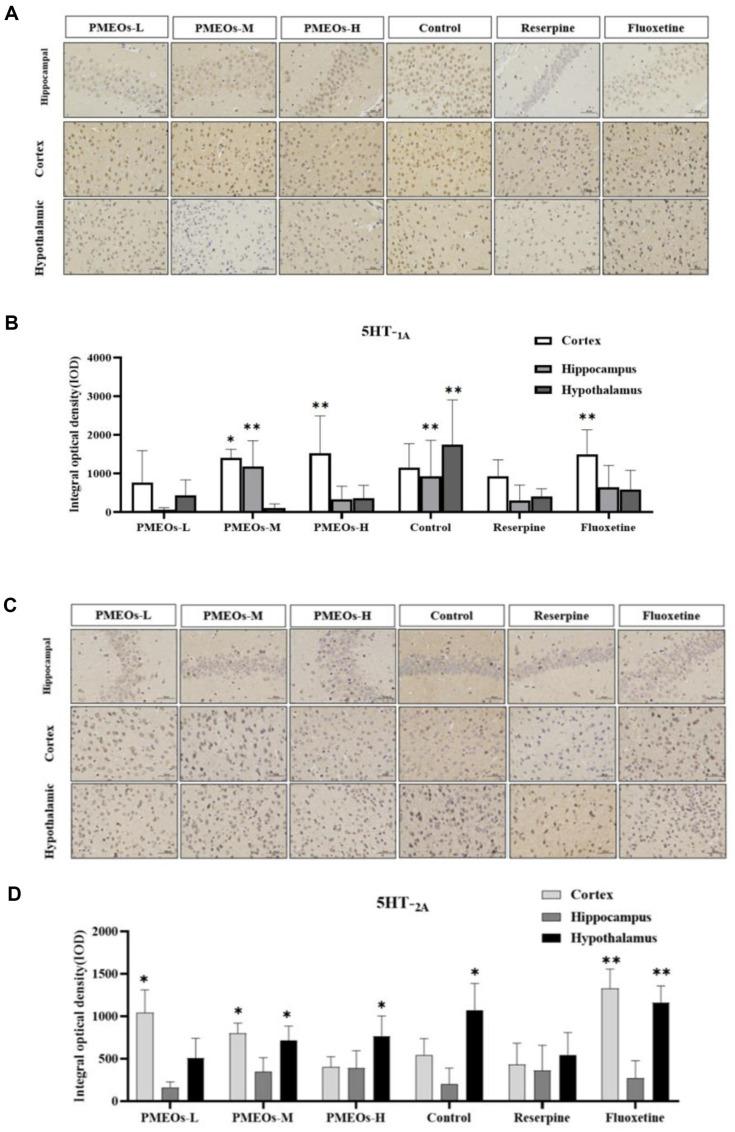
The disturbance of brain biochemical substances serves as a primary cause and aggravating factor of depression. This study aimed to investigate the principal components of and its effect on reserpine-induced depression mice,w ith its relationship with brain central transmitters and related proteins. The main constituents of essential oil (PMEO) were analyzed by GC-MS spectrometry. The quiescent time in the tail suspension test (TST) and forced swim test (FST), along with the weight change of the mice was detected. The number of normal neurons was quantified through Nissl staining. Immunohistochemistry was employed to determine the levels of 5HT- and 5HT- in the brain. Western blotting was utilized to detect 5HT-, CRF and TrkB protein levels. RT-qPCR was used to detect the mRNA levels of 5HT-, 5HT-, TrkB, CRF, and BDNF. The main active ingredients of PMEOs were (-) -bornyl acetate (44.95%), γ-Terpinene (14.17%), and β-Pinene (10.12%). PMEOs effectively improved the retardation and weight loss due to anorexia in depression-like mice. This improvement was associated with an increase in the number of normal neurons. After administering different doses of PMEOs, the levels of 5HT-, 5HT-, CRF, and TrkB were found to be increased in brain tissue. RT-qPCR revealed that the mRNA levels of CRF, 5HT-, and 5HT- were generally upregulated, whereas TrkB and BDNF were downregulated. PMEO can effectively alleviate depression induced by reserpine, which may be attributed to its regulation of 5HT-, 5HT-, CRF and TrkB protein expression, thus reducing brain nerve injury.

摘要

脑生化物质紊乱是抑郁症的主要病因和加重因素。本研究旨在探讨 的主要成分及其对利血平诱导抑郁小鼠的影响,及其与脑中枢递质和相关蛋白的关系。采用 GC-MS 谱法分析 精油(PMEO)的主要成分。通过尾部悬挂试验(TST)和强迫游泳试验(FST)检测静止时间和小鼠体重变化。通过尼氏染色定量正常神经元数量。免疫组织化学法测定脑内 5HT-和 5HT-含量。Western blot 法检测 5HT-、CRF 和 TrkB 蛋白水平。RT-qPCR 检测 5HT-、5HT-、TrkB、CRF 和 BDNF 的 mRNA 水平。PMEOs 的主要活性成分是(-)-龙脑乙酸酯(44.95%)、γ-萜品烯(14.17%)和β-蒎烯(10.12%)。PMEOs 可有效改善抑郁样小鼠因厌食引起的迟缓和体重减轻。这种改善与正常神经元数量的增加有关。给予不同剂量的 PMEOs 后,发现脑组织中 5HT-、5HT-、CRF 和 TrkB 水平升高。RT-qPCR 显示 CRF、5HT-和 5HT-的 mRNA 水平普遍上调,而 TrkB 和 BDNF 下调。PMEO 能有效缓解利血平诱导的抑郁,可能与其调节 5HT-、5HT-、CRF 和 TrkB 蛋白表达有关,从而减轻脑神经损伤。

https://cdn.ncbi.nlm.nih.gov/pmc/blobs/f710/11473511/c250939f7c93/jmb-34-9-1778-f1.jpg

文献AI研究员

20分钟写一篇综述,助力文献阅读效率提升50倍。

立即体验

用中文搜PubMed

大模型驱动的PubMed中文搜索引擎

马上搜索

文档翻译

学术文献翻译模型,支持多种主流文档格式。

立即体验