Suppr超能文献

蛹虫草素对未成年雄性大鼠血睾屏障抵御聚苯乙烯纳米塑料早期暴露的保护作用。

Protective effect of Cordycepin on blood-testis barrier against pre-puberty polystyrene nanoplastics exposure in male rats.

机构信息

Department of Biochemistry and Molecular Biology, College of Life Science, China Medical University, No. 77 Puhe Road, Shenyang North New Area, Shenyang, Liaoning Province, 110122, China.

National Clinical Research Center for Laboratory Medicine, Department of Laboratory Medicine, Units of Medical Laboratory, The First Hospital of China Medical University, Chinese Academy of Medical Sciences, Shenyang, 110001, China.

出版信息

Part Fibre Toxicol. 2024 Aug 9;21(1):30. doi: 10.1186/s12989-024-00590-w.

Abstract

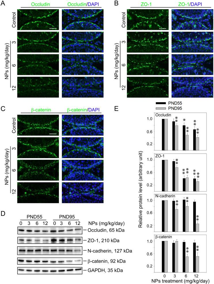
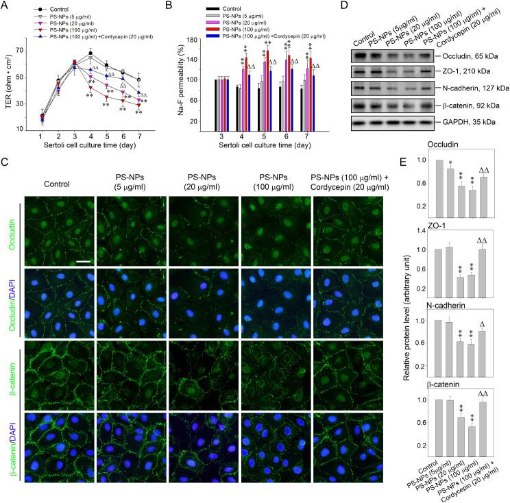
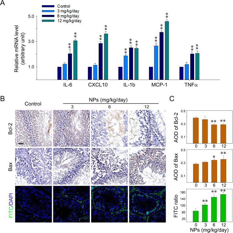
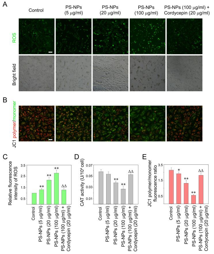
Plastic pollution is an emerging environmental issue, with microplastics and nanoplastics raising health concerns due to bioaccumulation. This work explored the impact of polystyrene nanoparticle (PS-NPs) exposure during prepuberty on male reproductive function post maturation in rats. Rats were gavaged with PS-NPs (80 nm) at 0, 3, 6, 12 mg/kg/day from postnatal day 21 to 95. PS-NPs accumulated in the testes and reduced sperm quality, serum reproductive hormones, and testicular coefficients. HE staining showed impaired spermatogenesis. PS-NPs disrupted the blood-testis barrier (BTB) by decreasing junction proteins, inducing inflammation and apoptosis. Transcriptomics identified differentially expressed genes related to metabolism, lysosome, apoptosis, and TLR4 signaling. Molecular docking revealed Cordycepin could compete with polystyrene for binding to TLR4. Cordycepin alleviated oxidative stress and improved barrier function in PS-NPs treated Sertoli cells. In conclusion, prepubertal PS-NPs exposure induces long-term reproductive toxicity in male rats, likely by disrupting spermatogenesis through oxidative stress and BTB damage. Cordycepin could potentially antagonize this effect by targeting TLR4 and warrants further study as a protective agent. This study elucidates the mechanisms underlying reproductive toxicity of PS-NPs and explores therapeutic strategies.

摘要

塑料污染是一个新出现的环境问题,由于生物积累,微塑料和纳米塑料对健康的影响引起了关注。本研究探讨了在雄性大鼠青春期前暴露于聚苯乙烯纳米颗粒(PS-NPs)对成熟后生殖功能的影响。从出生后第 21 天到第 95 天,大鼠每天通过灌胃接受 0、3、6、12mg/kg/天的 PS-NPs(80nm)。PS-NPs 在睾丸中积累,降低了精子质量、血清生殖激素和睾丸系数。HE 染色显示精子发生受损。PS-NPs 通过减少连接蛋白、诱导炎症和细胞凋亡破坏血睾屏障(BTB)。转录组学鉴定出与代谢、溶酶体、细胞凋亡和 TLR4 信号相关的差异表达基因。分子对接显示,蛹虫草素可以与 TLR4 竞争与聚苯乙烯的结合。蛹虫草素减轻了 PS-NPs 处理的支持细胞中的氧化应激并改善了屏障功能。总之,青春期前 PS-NPs 暴露会导致雄性大鼠长期生殖毒性,可能通过氧化应激和 BTB 损伤破坏精子发生。蛹虫草素可能通过靶向 TLR4 拮抗这种作用,值得进一步研究作为一种保护剂。本研究阐明了 PS-NPs 生殖毒性的机制,并探讨了治疗策略。

https://cdn.ncbi.nlm.nih.gov/pmc/blobs/48d9/11312894/6f0a15b31428/12989_2024_590_Fig1_HTML.jpg

文献AI研究员

20分钟写一篇综述,助力文献阅读效率提升50倍。

立即体验

用中文搜PubMed

大模型驱动的PubMed中文搜索引擎

马上搜索

文档翻译

学术文献翻译模型,支持多种主流文档格式。

立即体验