Suppr超能文献

氯丁二醛-铂(IV)前药对顺铂耐药结直肠癌细胞的化疗潜力。

Chemotherapeutic Potential of Chlorambucil-Platinum(IV) Prodrugs against Cisplatin-Resistant Colorectal Cancer Cells.

机构信息

School of Science, Western Sydney University, Sydney, NSW 2751, Australia.

Medical Oncology, Ingham Institute for Applied Medical Research, Liverpool Hospital, Liverpool, NSW 2170, Australia.

出版信息

Int J Mol Sci. 2024 Jul 28;25(15):8252. doi: 10.3390/ijms25158252.

Abstract

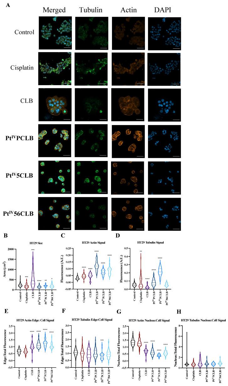
Chlorambucil-platinum(IV) prodrugs exhibit multi-mechanistic chemotherapeutic activity with promising anticancer potential. The platinum(II) precursors of the prodrugs have been previously found to induce changes in the microtubule cytoskeleton, specifically actin and tubulin of HT29 colon cells, while chlorambucil alkylates the DNA. These prodrugs demonstrate significant anticancer activity in 2D cell and 3D spheroid viability assays. A notable production of reactive oxygen species has been observed in HT29 cells 72 h post treatment with prodrugs of this type, while the mitochondrial membrane potential was substantially reduced. The cellular uptake of the chlorambucil-platinum(IV) prodrugs, assessed by ICP-MS, confirmed that active transport was the primary uptake mechanism, with platinum localisation identified primarily in the cytoskeletal fraction. Apoptosis and necrosis were observed at 72 h of treatment as demonstrated by Annexin V-FITC/PI assay using flow cytometry. Immunofluorescence measured via confocal microscopy showed significant changes in actin and tubulin intensity and in architecture. Western blot analysis of intrinsic and extrinsic pathway apoptotic markers, microtubule cytoskeleton markers, cell proliferation markers, as well as autophagy markers were studied post 72 h of treatment. The proteomic profile was also studied with a total of 1859 HT29 proteins quantified by mass spectroscopy, with several dysregulated proteins. Network analysis revealed dysregulation in transcription, MAPK markers, microtubule-associated proteins and mitochondrial transport dysfunction. This study confirms that chlorambucil-platinum(IV) prodrugs are candidates with promising anticancer potential that act as multi-mechanistic chemotherapeutics.

摘要

氯丁基-铂(IV)前药表现出多机制的化疗活性,具有有前景的抗癌潜力。前药的铂(II)前体先前被发现诱导 HT29 结肠细胞中的微管细胞骨架发生变化,特别是肌动蛋白和微管蛋白,而氯丁基则使 DNA 烷基化。这些前药在 2D 细胞和 3D 球体活力测定中表现出显著的抗癌活性。在用此类前药处理 HT29 细胞 72 小时后,观察到明显的活性氧物质产生,而线粒体膜电位则大大降低。通过 ICP-MS 评估氯丁基-铂(IV)前药的细胞摄取,证实主动转运是主要的摄取机制,铂主要定位于细胞骨架部分。用流式细胞术通过 Annexin V-FITC/PI 测定法观察到 72 小时处理时的凋亡和坏死。共聚焦显微镜测量的免疫荧光显示肌动蛋白和微管蛋白强度和结构发生显著变化。在 72 小时处理后研究了内在和外在途径凋亡标志物、微管细胞骨架标志物、细胞增殖标志物以及自噬标志物的 Western blot 分析。还通过质谱法总共定量了 1859 种 HT29 蛋白质来研究蛋白质组学谱,发现了几种失调的蛋白质。网络分析显示转录、MAPK 标志物、微管相关蛋白和线粒体转运功能障碍失调。这项研究证实氯丁基-铂(IV)前药是具有多机制化疗活性的有前景的抗癌候选药物。

https://cdn.ncbi.nlm.nih.gov/pmc/blobs/9e4c/11312340/074c56fbde15/ijms-25-08252-sch001.jpg

文献AI研究员

20分钟写一篇综述,助力文献阅读效率提升50倍。

立即体验

用中文搜PubMed

大模型驱动的PubMed中文搜索引擎

马上搜索

文档翻译

学术文献翻译模型,支持多种主流文档格式。

立即体验