Suppr超能文献

NADPH 氧化酶 DUOX1 和 DUOX2 通过各自的成熟因子 DUOXA1 和 DUOXA2 被分拣到上皮细胞的顶端质膜。

The NADPH oxidases DUOX1 and DUOX2 are sorted to the apical plasma membrane in epithelial cells via their respective maturation factors DUOXA1 and DUOXA2.

机构信息

Department of Biochemistry, Kyushu University Graduate School of Medical Sciences, Fukuoka, Japan.

出版信息

Genes Cells. 2024 Oct;29(10):921-930. doi: 10.1111/gtc.13153. Epub 2024 Aug 10.

Abstract

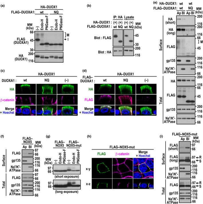
The membrane-integrated NADPH oxidases DUOX1 and DUOX2 are recruited to the apical plasma membrane in epithelial cells to release hydrogen peroxide, thereby playing crucial roles in various functions such as thyroid hormone synthesis and host defense. However, it has remained unknown about the molecular mechanism for apical sorting of DUOX1 and DUOX2. Here we show that DUOX1 and DUOX2 are correctly sorted to the apical membrane via the membrane-spanning DUOX maturation proteins DUOXA1 and DUOXA2, respectively, when co-expressed in MDCK epithelial cells. Impairment of N-glycosylation of DUOXA1 results in mistargeting of DUOX1 to the basolateral membrane. Similar to DUOX1 complexed with the glycosylation-defective DUOXA1, the naturally non-glycosylated oxidase NOX5, which forms a homo-oligomer, is targeted basolaterally. On the other hand, a mutant DUOXA2 deficient in N-glycosylation is less stable than the wild-type protein but still capable of recruiting DUOX2 to the apical membrane, whereas DUOX2 is missorted to the basolateral membrane when paired with DUOXA1. These findings indicate that DUOXA2 is crucial but its N-glycosylation is dispensable for DUOX2 apical recruitment; instead, its C-terminal region seems to be involved. Thus, apical sorting of DUOX1 and DUOX2 is likely regulated in a distinct manner by their respective partners DUOXA1 and DUOXA2.

摘要

膜整合的 NADPH 氧化酶 DUOX1 和 DUOX2 被募集到上皮细胞的顶端质膜以释放过氧化氢,从而在甲状腺激素合成和宿主防御等各种功能中发挥关键作用。然而,DUOX1 和 DUOX2 的顶端分拣的分子机制仍然未知。在这里,我们表明当在 MDCK 上皮细胞中共表达时,DUOX1 和 DUOX2 分别通过跨膜 DUOX 成熟蛋白 DUOXA1 和 DUOXA2 正确分拣到顶端膜。DUOXA1 的 N-糖基化受损会导致 DUOX1 错误靶向到基底外侧膜。类似于与糖基化缺陷的 DUOXA1 复合的 DUOX1,天然非糖基化的氧化酶 NOX5 形成同型寡聚体,也被靶向到基底外侧。另一方面,缺乏 N-糖基化的突变型 DUOXA2 比野生型蛋白不稳定,但仍能够将 DUOX2 募集到顶端膜,而当与 DUOXA1 配对时,DUOX2 则被错误分拣到基底外侧膜。这些发现表明,DUOXA2 对于 DUOX2 的顶端募集至关重要,但它的 N-糖基化是可有可无的;相反,它的 C 末端区域似乎参与其中。因此,DUOX1 和 DUOX2 的顶端分拣可能通过其各自的伴侣 DUOXA1 和 DUOXA2 以不同的方式进行调节。

https://cdn.ncbi.nlm.nih.gov/pmc/blobs/f6ef/11555622/3e2ff552325c/GTC-29-921-g003.jpg

文献AI研究员

20分钟写一篇综述,助力文献阅读效率提升50倍。

立即体验

用中文搜PubMed

大模型驱动的PubMed中文搜索引擎

马上搜索

文档翻译

学术文献翻译模型,支持多种主流文档格式。

立即体验