Suppr超能文献

通过整合多组学数据预测植物复杂性状。

Prediction of plant complex traits via integration of multi-omics data.

机构信息

DOE Great Lakes Bioenergy Research Center, Michigan State University, East Lansing, MI, USA.

Kunpeng Institute of Modern Agriculture at Foshan, Agricultural Genomics Institute at Shenzhen, Chinese Academy of Agricultural Sciences, Shenzhen, Guangdong, China.

出版信息

Nat Commun. 2024 Aug 10;15(1):6856. doi: 10.1038/s41467-024-50701-6.

Abstract

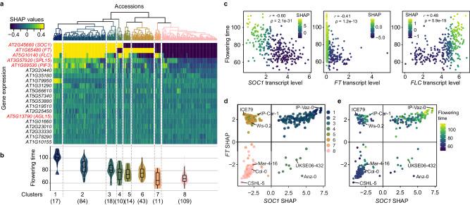
The formation of complex traits is the consequence of genotype and activities at multiple molecular levels. However, connecting genotypes and these activities to complex traits remains challenging. Here, we investigate whether integrating genomic, transcriptomic, and methylomic data can improve prediction for six Arabidopsis traits. We find that transcriptome- and methylome-based models have performances comparable to those of genome-based models. However, models built for flowering time using different omics data identify different benchmark genes. Nine additional genes identified as important for flowering time from our models are experimentally validated as regulating flowering. Gene contributions to flowering time prediction are accession-dependent and distinct genes contribute to trait prediction in different genotypes. Models integrating multi-omics data perform best and reveal known and additional gene interactions, extending knowledge about existing regulatory networks underlying flowering time determination. These results demonstrate the feasibility of revealing molecular mechanisms underlying complex traits through multi-omics data integration.

摘要

复杂性状的形成是基因型和多个分子水平活动的结果。然而,将基因型和这些活动与复杂性状联系起来仍然具有挑战性。在这里,我们研究了整合基因组、转录组和甲基组数据是否可以提高对六个拟南芥性状的预测能力。我们发现,基于转录组和甲基组的模型与基于基因组的模型具有相当的性能。然而,使用不同组学数据构建的开花时间模型确定了不同的基准基因。从我们的模型中确定的另外 9 个对开花时间重要的基因已被实验验证为调节开花的基因。基因对开花时间预测的贡献与访问有关,并且不同的基因在不同的基因型中对性状预测有贡献。整合多组学数据的模型表现最佳,并揭示了已知和额外的基因相互作用,扩展了关于开花时间决定的现有调控网络的知识。这些结果表明,通过多组学数据整合揭示复杂性状的分子机制是可行的。

https://cdn.ncbi.nlm.nih.gov/pmc/blobs/f1a8/11316822/955066ee3e10/41467_2024_50701_Fig1_HTML.jpg

文献AI研究员

20分钟写一篇综述,助力文献阅读效率提升50倍。

立即体验

用中文搜PubMed

大模型驱动的PubMed中文搜索引擎

马上搜索

文档翻译

学术文献翻译模型,支持多种主流文档格式。

立即体验