Suppr超能文献

下调 FDX1 通过诱导 ROS 产生激活线粒体自噬和 PI3K/AKT 信号通路促进肝癌进展。

FDX1 downregulation activates mitophagy and the PI3K/AKT signaling pathway to promote hepatocellular carcinoma progression by inducing ROS production.

机构信息

Department of Hepatobiliary Surgery, Hunan Provincial People's Hospital (The First Affiliated Hospital of Hunan Normal University), Changsha, 410005, China; Hunan Engineering Research Center of Digital Hepatobiliary Medicine, Changsha, 410005, China; Hunan Key Laboratory for the Prevention and Treatment of Biliary Tract Diseases, Changsha, 410005, China.

Department of Hepatobiliary Surgery, Hunan Provincial People's Hospital (The First Affiliated Hospital of Hunan Normal University), Changsha, 410005, China.

出版信息

Redox Biol. 2024 Sep;75:103302. doi: 10.1016/j.redox.2024.103302. Epub 2024 Aug 5.

Abstract

BACKGROUND

Mitochondrial dysfunction and metabolic reprogramming can lead to the development and progression of hepatocellular carcinoma (HCC). Ferredoxin 1 (FDX1) is a small mitochondrial protein and recent studies have shown that FDX1 plays an important role in tumor cuproptosis, but its role in HCC is still elusive. In this study, we aim to investigate the expression and novel functions of FDX1 in HCC.

METHODS

FDX1 expression was first analyzed in publicly available datasets and verified by immunohistochemistry, qRT-PCR and Western blot. In vitro and in vivo experiments were applied to explore the functions of FDX1. Non-targeted metabolomics and RNA-sequencing were used to determine molecular mechanism. mRFP-GFP-LC3 lentivirus transfection, Mito-Tracker Red and Lyso-Tracker Green staining, transmission electron microscopy, flow cytometry, JC-1 staining, etc. were used to analyze mitophagy or ROS levels. Hydrodynamic tail vein injection (HTVi) and patient-derived organoid (PDO) models were used to analyze effect of FDX1 overexpression.

RESULTS

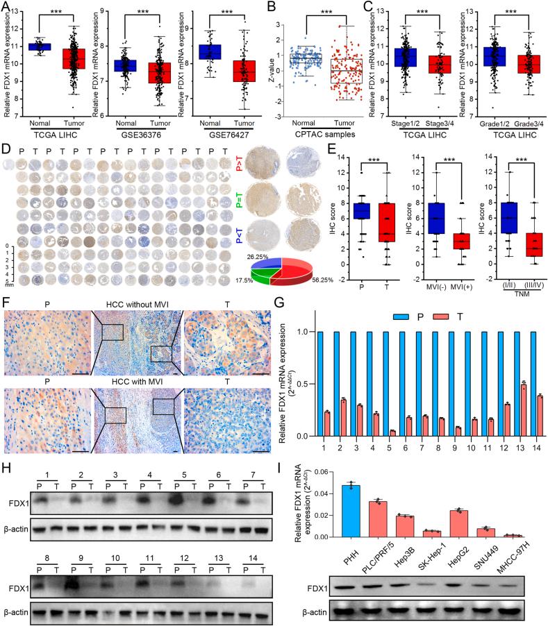
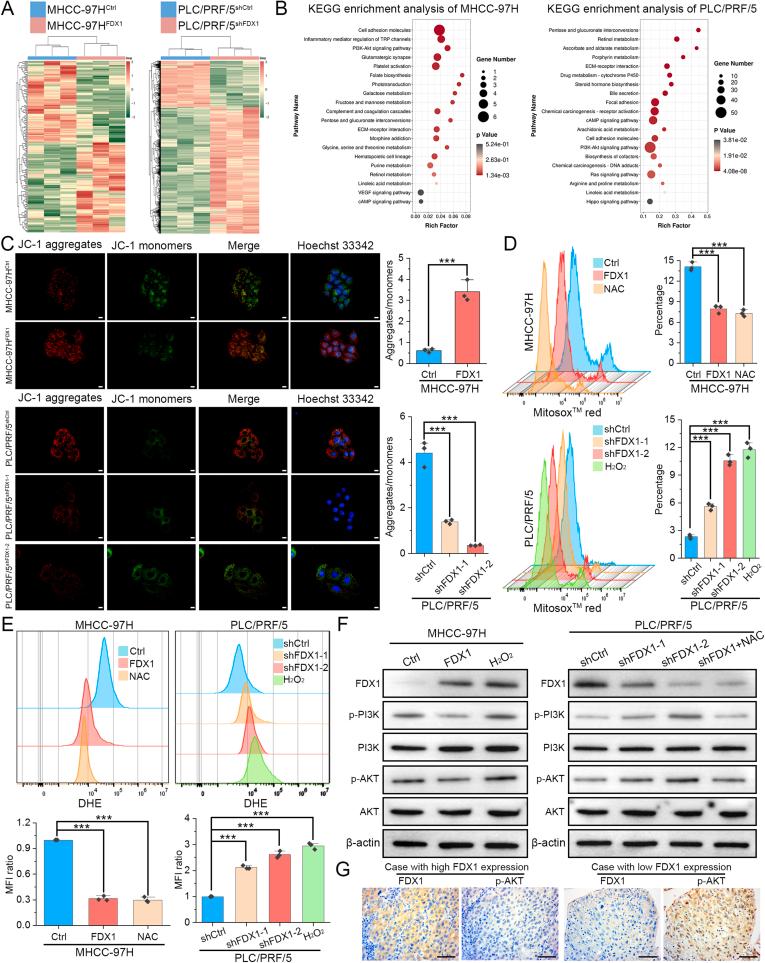
FDX1 expression is significantly downregulated in HCC tissues. FDX1 downregulation promotes HCC cell proliferation, invasion in vitro and growth, metastasis in vivo. In addition, FDX1 affects metabolism of HCC cells and is associated with autophagy. We then confirmed that FDX1 deficiency increases ROS levels, activates mitophagy and the PI3K/AKT signaling pathway in HCC cells. Interestingly, scavenging ROS attenuates the tumor-promoting role and mitophagy of FDX1 downregulation. The results of HTVi and PDO models both find that FDX1 elevation significantly inhibits HCC progression. Moreover, low FDX1 expression is associated with shorter survival and is an independent risk factor for prognosis in HCC patients.

CONCLUSIONS

Our research had investigated novel functions of FDX1 in HCC. Downregulation of FDX1 contributes to metabolic reprogramming and leads to ROS-mediated activation of mitophagy and the PI3K/AKT signaling pathway. FDX1 is a potential prognostic biomarker and increasing FDX1 expression may be a potential therapeutic approach to inhibit HCC progression.

摘要

背景

线粒体功能障碍和代谢重编程可导致肝细胞癌(HCC)的发生和发展。铁氧还蛋白 1(FDX1)是一种小型线粒体蛋白,最近的研究表明 FDX1 在肿瘤铜死亡中发挥重要作用,但它在 HCC 中的作用仍不清楚。在这项研究中,我们旨在研究 FDX1 在 HCC 中的表达和新功能。

方法

首先通过免疫组织化学、qRT-PCR 和 Western blot 分析了 FD1X 在公共可用数据集中的表达,并进行了验证。应用体外和体内实验来探索 FDX1 的功能。非靶向代谢组学和 RNA 测序用于确定分子机制。mRFP-GFP-LC3 慢病毒转染、Mito-Tracker Red 和 Lyso-Tracker Green 染色、透射电子显微镜、流式细胞术、JC-1 染色等用于分析自噬体或 ROS 水平。通过尾静脉注射(HTVi)和患者来源的类器官(PDO)模型来分析 FDX1 过表达的效果。

结果

FDX1 的表达在 HCC 组织中显著下调。FDX1 下调促进 HCC 细胞在体外的增殖、侵袭和体内的生长、转移。此外,FDX1 影响 HCC 细胞的代谢,并与自噬有关。我们随后证实,FDX1 缺乏会增加 HCC 细胞中的 ROS 水平,激活自噬体和 PI3K/AKT 信号通路。有趣的是,清除 ROS 可减弱 FDX1 下调的促肿瘤作用和自噬体。HTVi 和 PDO 模型的结果均发现,FDX1 升高可显著抑制 HCC 进展。此外,低 FDX1 表达与较短的生存期相关,并且是 HCC 患者预后的独立危险因素。

结论

本研究探讨了 FDX1 在 HCC 中的新功能。FDX1 的下调导致代谢重编程,并导致 ROS 介导的自噬体和 PI3K/AKT 信号通路的激活。FDX1 是一个潜在的预后生物标志物,增加 FDX1 的表达可能是抑制 HCC 进展的潜在治疗方法。

https://cdn.ncbi.nlm.nih.gov/pmc/blobs/14db/11366913/93e5c30a368e/gr1.jpg

文献AI研究员

20分钟写一篇综述,助力文献阅读效率提升50倍。

立即体验

用中文搜PubMed

大模型驱动的PubMed中文搜索引擎

马上搜索

文档翻译

学术文献翻译模型,支持多种主流文档格式。

立即体验