Suppr超能文献

SIRT1 通过去乙酰化和抑制 PKM2 改善大脑中的乳酸稳态,从而缓解帕金森病。

SIRT1 improves lactate homeostasis in the brain to alleviate parkinsonism via deacetylation and inhibition of PKM2.

机构信息

Key Laboratory of Neuroregeneration of Jiangsu Province and Ministry of Education, Co-Innovation Center of Neuroregeneration, Nantong University, 19 Qixiu Road, Nantong, Jiangsu 226001, China; School of Life Sciences, Nantong University, 9 Seyuan Road, Nantong, Jiangsu 226019, China.

Key Laboratory of Neuroregeneration of Jiangsu Province and Ministry of Education, Co-Innovation Center of Neuroregeneration, Nantong University, 19 Qixiu Road, Nantong, Jiangsu 226001, China.

出版信息

Cell Rep Med. 2024 Aug 20;5(8):101684. doi: 10.1016/j.xcrm.2024.101684. Epub 2024 Aug 10.

Abstract

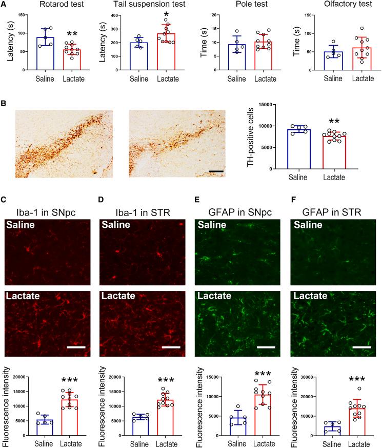
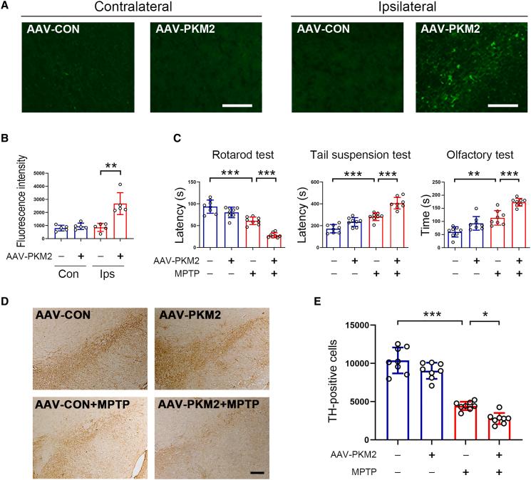
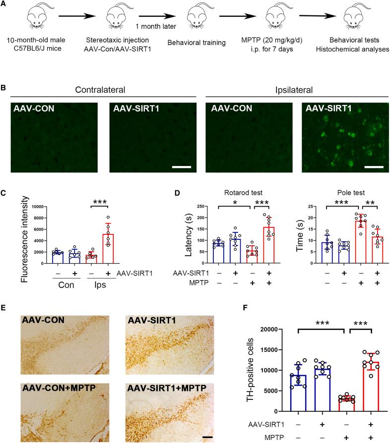
Sirtuin 1 (SIRT1) is a histone deacetylase and plays diverse functions in various physiological events, from development to lifespan regulation. Here, in Parkinson's disease (PD) model mice, we demonstrated that SIRT1 ameliorates parkinsonism, while SIRT1 knockdown further aggravates PD phenotypes. Mechanistically, SIRT1 interacts with and deacetylates pyruvate kinase M2 (PKM2) at K135 and K206, thus leading to reduced PKM2 enzyme activity and lactate production, which eventually results in decreased glial activation in the brain. Administration of lactate in the brain recapitulates PD-like phenotypes. Furthermore, increased expression of PKM2 worsens PD symptoms, and, on the contrary, inhibition of PKM2 by shikonin or PKM2-IN-1 alleviates parkinsonism in mice. Collectively, our data indicate that excessive lactate in the brain might be involved in the progression of PD. By improving lactate homeostasis, SIRT1, together with PKM2, are likely drug targets for developing agents for the treatment of neurodegeneration in PD.

摘要

Sirtuin 1(SIRT1)是一种组蛋白去乙酰化酶,在从发育到寿命调节的各种生理事件中发挥着多样化的功能。在这里,在帕金森病(PD)模型小鼠中,我们证明 SIRT1 可改善帕金森病,而 SIRT1 敲低则进一步加重 PD 表型。在机制上,SIRT1 与丙酮酸激酶 M2(PKM2)相互作用并在 K135 和 K206 处去乙酰化 PKM2,从而导致 PKM2 酶活性和乳酸产量降低,最终导致大脑中神经胶质激活减少。脑内乳酸的给药重现了 PD 样表型。此外,PKM2 表达增加会加重 PD 症状,相反,通过紫草素或 PKM2-IN-1 抑制 PKM2 可减轻小鼠的帕金森病。总的来说,我们的数据表明,大脑中过多的乳酸可能参与了 PD 的进展。通过改善乳酸稳态,SIRT1 与 PKM2 一起可能成为开发用于治疗 PD 神经退行性变的药物的靶点。

https://cdn.ncbi.nlm.nih.gov/pmc/blobs/5bd5/11384727/bcc1efb16df1/fx1.jpg

文献AI研究员

20分钟写一篇综述,助力文献阅读效率提升50倍。

立即体验

用中文搜PubMed

大模型驱动的PubMed中文搜索引擎

马上搜索

文档翻译

学术文献翻译模型,支持多种主流文档格式。

立即体验