Suppr超能文献

胰腺癌患者来源异种移植模型的遗传学及对肿瘤浸润淋巴细胞治疗的反应

Genetics and Therapeutic Responses to Tumor-Infiltrating Lymphocyte Therapy of Pancreatic Cancer Patient-Derived Xenograft Models.

作者信息

Nilsson Lisa M, Vilhav Caroline, Karlsson Joakim W, Fagman Johan Bourghardt, Giglio Daniel, Engström Cecilia E, Naredi Peter, Nilsson Jonas A

机构信息

Department of Surgery, Sahlgrenska Center for Cancer Research, Institute of Clinical Sciences, Sahlgrenska Academy, University of Gothenburg and Sahlgrenska University Hospital, Gothenburg, Sweden.

Harry Perkins Institute of Medical Research, University of Western Australia, Perth, Australia.

出版信息

Gastro Hep Adv. 2022 Jul 15;1(6):1037-1048. doi: 10.1016/j.gastha.2022.07.006. eCollection 2022.

Abstract

BACKGROUND AND AIMS

Pancreatic cancer is the seventh leading cause of cancer-related deaths worldwide. Checkpoint immunotherapy has not yet shown encouraging results in pancreatic cancer possibly because of a poor immunogenicity and/or an immune suppressive microenvironment. The aim of this study was to develop patient-derived xenograft (PDX) models, compare their genetics to the original biopsies, and assess if autologous tumor-infiltrating lymphocytes (TILs) would have antitumoral activity in pancreatic cancer.

METHODS

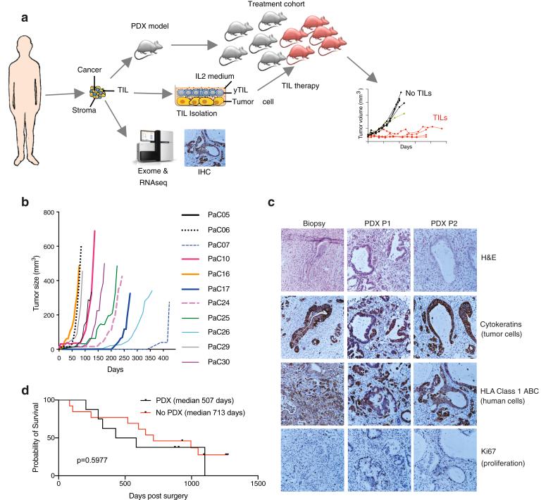
We subcutaneously transplanted tumors from 29 patients into NOG mice to generate PDX models. We established TIL cultures and injected them into PDX mice. We analyzed histology and genetics of biopsies and PDX tumors.

RESULTS

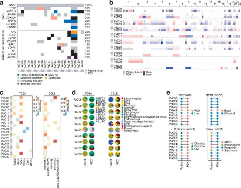
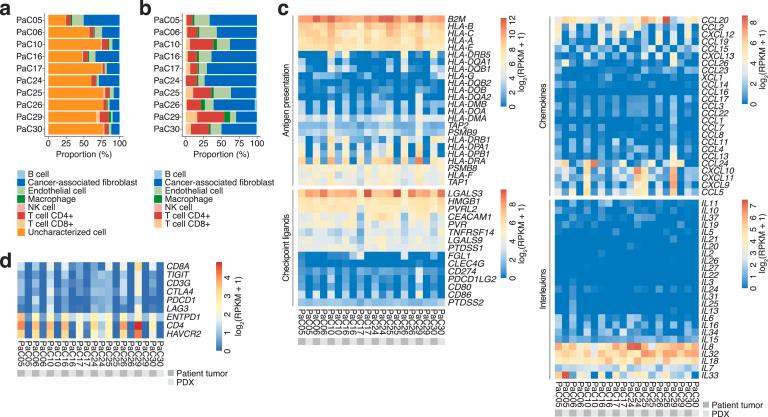
Tumor growths were confirmed in 11 of 29 transplantations. The PDX tumors histologically resembled their original biopsies, but because stromal cells in the PDX model tumors were from mouse, their gene expression differed from the original biopsies. Immune checkpoint ligands other than programmed death ligand-1 (PD-L1) were expressed in pancreatic cancers, but PD-L1 was rarely expressed. When it was expressed, it correlated with tumor take in PDX models. One of the 3 tumors that expressed PD-L1 was an adenosquamous cancer, and another had a mismatch repair deficiency. TILs were expanded from 6 tumors and were injected into NOG or human interleukin-2 transgenic-NOG mice carrying PDX tumors. Regression of tumors could be verified in human interleukin-2 transgenic-NOG mice in 3 of the 6 PDX models treated with autologous TILs, including the adenosquamous PDX model.

CONCLUSION

PDX models of pancreatic cancer can be used to learn more about tumor characteristics and biomarkers and to evaluate responses to adoptive cell therapy and combination therapies. The major benefit of the model is that modifications of T cells can be tested in an autologous humanized mouse model to gain preclinical data to support the initiation of a clinical trial.

摘要

背景与目的

胰腺癌是全球癌症相关死亡的第七大主要原因。检查点免疫疗法在胰腺癌中尚未显示出令人鼓舞的结果,这可能是由于免疫原性差和/或免疫抑制微环境所致。本研究的目的是建立患者来源的异种移植(PDX)模型,将其遗传学与原始活检组织进行比较,并评估自体肿瘤浸润淋巴细胞(TIL)在胰腺癌中是否具有抗肿瘤活性。

方法

我们将29例患者的肿瘤皮下移植到NOG小鼠中以生成PDX模型。我们建立了TIL培养物并将其注射到PDX小鼠中。我们分析了活检组织和PDX肿瘤的组织学和遗传学。

结果

29例移植中有11例证实肿瘤生长。PDX肿瘤在组织学上与其原始活检组织相似,但由于PDX模型肿瘤中的基质细胞来自小鼠,其基因表达与原始活检组织不同。除程序性死亡配体-1(PD-L1)外,其他免疫检查点配体在胰腺癌中表达,但PD-L1很少表达。当它表达时,它与PDX模型中的肿瘤移植相关。表达PD-L1的3个肿瘤之一是腺鳞癌,另一个存在错配修复缺陷。从6个肿瘤中扩增出TIL,并将其注射到携带PDX肿瘤的NOG或人白细胞介素-2转基因NOG小鼠中。在用自体TIL治疗的6个PDX模型中的3个中,可以在人白细胞介素-2转基因NOG小鼠中证实肿瘤消退,包括腺鳞PDX模型。

结论

胰腺癌的PDX模型可用于更多地了解肿瘤特征和生物标志物,并评估对过继性细胞疗法和联合疗法的反应。该模型的主要优点是可以在自体人源化小鼠模型中测试T细胞的修饰,以获得临床前数据来支持临床试验的启动。

https://cdn.ncbi.nlm.nih.gov/pmc/blobs/2658/11307969/d3dd353420f8/gr1.jpg

文献AI研究员

20分钟写一篇综述,助力文献阅读效率提升50倍。

立即体验

用中文搜PubMed

大模型驱动的PubMed中文搜索引擎

马上搜索

文档翻译

学术文献翻译模型,支持多种主流文档格式。

立即体验