Suppr超能文献

导水管周围灰质激活觅食大鼠杏仁核中的捕食防御神经反应。

Periaqueductal gray activates antipredatory neural responses in the amygdala of foraging rats.

机构信息

Department of Psychology, University of Washington, Seattle, United States.

Department of Psychiatry and Behavioral Sciences, University of Washington, Seattle, United States.

出版信息

Elife. 2024 Aug 12;12:RP88733. doi: 10.7554/eLife.88733.

Abstract

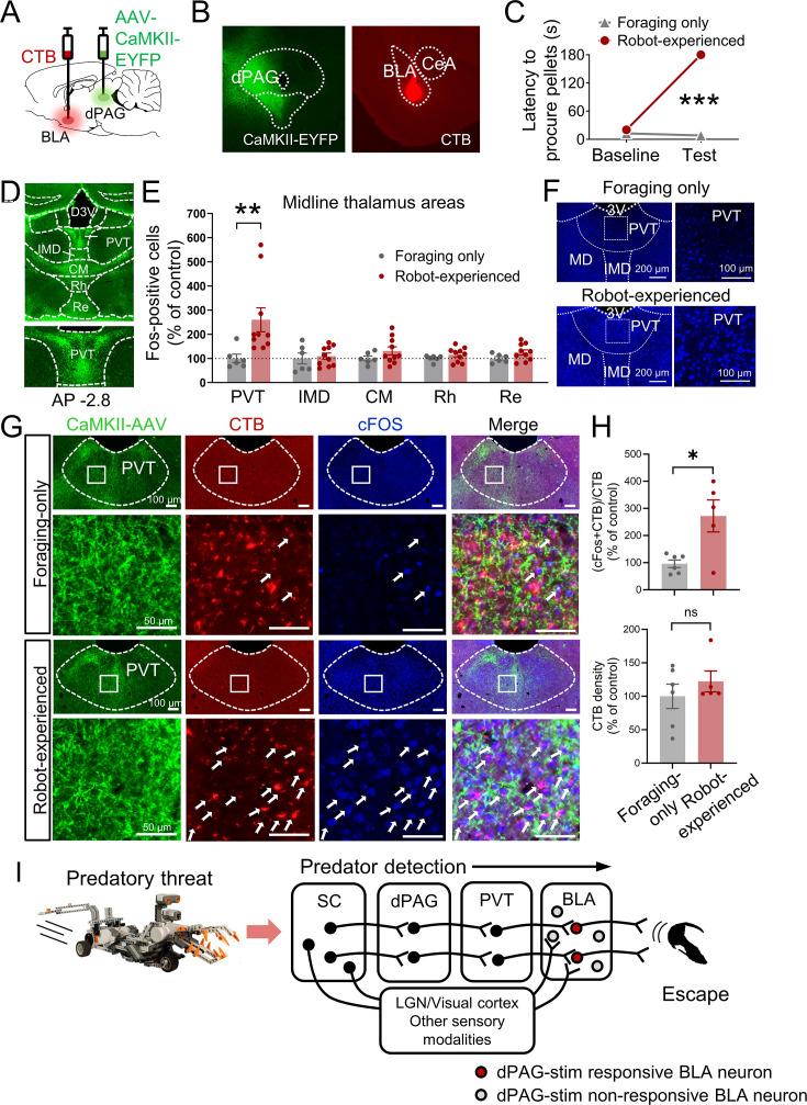
Pavlovian fear conditioning research suggests that the interaction between the dorsal periaqueductal gray (dPAG) and basolateral amygdala (BLA) acts as a prediction error mechanism in the formation of associative fear memories. However, their roles in responding to naturalistic predatory threats, characterized by less explicit cues and the absence of reiterative trial-and-error learning events, remain unexplored. In this study, we conducted single-unit recordings in rats during an 'approach food-avoid predator' task, focusing on the responsiveness of dPAG and BLA neurons to a rapidly approaching robot predator. Optogenetic stimulation of the dPAG triggered fleeing behaviors and increased BLA activity in naive rats. Notably, BLA neurons activated by dPAG stimulation displayed immediate responses to the robot, demonstrating heightened synchronous activity compared to BLA neurons that did not respond to dPAG stimulation. Additionally, the use of anterograde and retrograde tracer injections into the dPAG and BLA, respectively, coupled with c-Fos activation in response to predatory threats, indicates that the midline thalamus may play an intermediary role in innate antipredatory-defensive functioning.

摘要

巴甫洛夫式恐惧条件反射研究表明,背侧periaqueductal 灰色(dPAG)和基底外侧杏仁核(BLA)之间的相互作用在形成联想性恐惧记忆中充当预测误差机制。然而,它们在应对自然捕食威胁方面的作用仍未得到探索,这些威胁的特点是暗示性较少且缺乏反复试错的学习事件。在这项研究中,我们在大鼠进行了“接近食物-回避捕食者”任务期间进行了单细胞记录,重点关注 dPAG 和 BLA 神经元对快速逼近的机器人捕食者的反应。dPAG 的光遗传学刺激引发了逃避行为,并增加了未经过训练的大鼠的 BLA 活动。值得注意的是,dPAG 刺激激活的 BLA 神经元对机器人立即做出反应,与未对 dPAG 刺激做出反应的 BLA 神经元相比,表现出更高的同步活动。此外,分别向 dPAG 和 BLA 内注射顺行和逆行示踪剂,以及对捕食威胁的 c-Fos 激活表明,中线丘脑可能在先天防御功能中发挥中介作用。

https://cdn.ncbi.nlm.nih.gov/pmc/blobs/72f3/11318971/c13f48c4c781/elife-88733-fig1.jpg

文献AI研究员

20分钟写一篇综述,助力文献阅读效率提升50倍。

立即体验

用中文搜PubMed

大模型驱动的PubMed中文搜索引擎

马上搜索

文档翻译

学术文献翻译模型,支持多种主流文档格式。

立即体验