Suppr超能文献

β-TrCP 介导的 Mis18β 蛋白水解防止 CENP-A 错误定位和染色体不稳定性。

β-TrCP-Mediated Proteolysis of Mis18β Prevents Mislocalization of CENP-A and Chromosomal Instability.

机构信息

Genetics Branch, National Cancer Institute, National Institutes of Health, Bethesda, Maryland, USA.

Department of Biological Chemistry, School of Medicine, University of California, Irvine, California, USA.

出版信息

Mol Cell Biol. 2024;44(10):429-442. doi: 10.1080/10985549.2024.2382445. Epub 2024 Aug 13.

Abstract

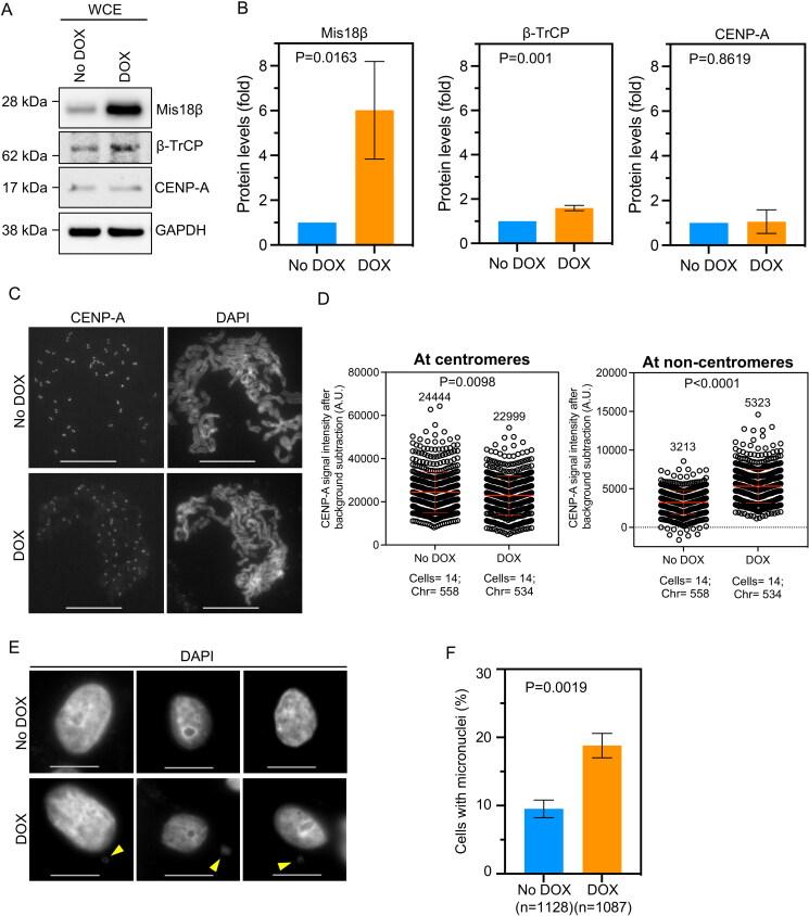
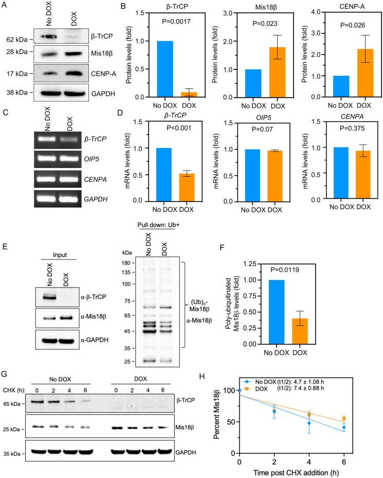
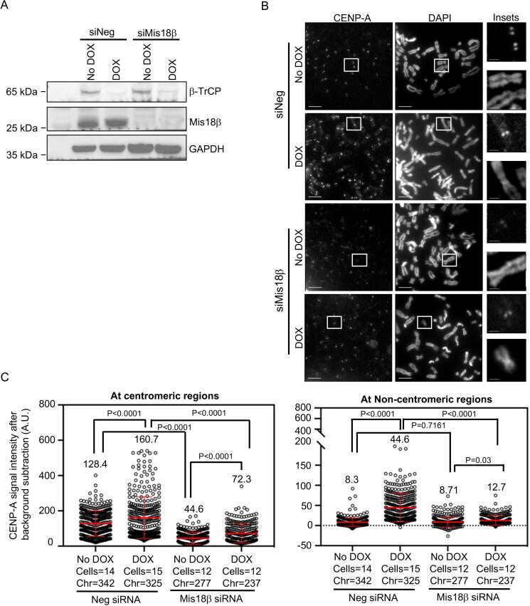
Restricting the localization of evolutionarily conserved histone H3 variant CENP-A to the centromere is essential to prevent chromosomal instability (CIN), an important hallmark of cancers. Overexpressed CENP-A mislocalizes to non-centromeric regions and contributes to CIN in yeast, flies, and human cells. Centromeric localization of CENP-A is facilitated by the interaction of Mis18β with CENP-A specific chaperone HJURP. Cellular levels of Mis18β are regulated by β-transducin repeat containing protein (β-TrCP), an F-box protein of SCF (Skp1, Cullin, F-box) E3-ubiquitin ligase complex. Here, we show that defects in β-TrCP-mediated proteolysis of Mis18β contributes to the mislocalization of endogenous CENP-A and CIN in a triple-negative breast cancer (TNBC) cell line, MDA-MB-231. CENP-A mislocalization in β-TrCP depleted cells is dependent on high levels of Mis18β as depletion of Mis18β suppresses mislocalization of CENP-A in these cells. Consistent with these results, endogenous CENP-A is mislocalized in cells overexpressing Mis18β alone. In summary, our results show that β-TrCP-mediated degradation of Mis18β prevents mislocalization of CENP-A and CIN. We propose that deregulated expression of Mis18β may be one of the key mechanisms that contributes to chromosome segregation defects in cancers.

摘要

限制进化保守的组蛋白 H3 变体 CENP-A 的定位到着丝粒对于防止染色体不稳定(CIN)至关重要,CIN 是癌症的一个重要标志。在酵母、苍蝇和人类细胞中,过表达的 CENP-A 错误定位到非着丝粒区域,并导致 CIN。CENP-A 的着丝粒定位是由 Mis18β 与 CENP-A 特异性伴侣 HJURP 的相互作用促进的。Mis18β 的细胞水平受β-转导重复蛋白(β-TrCP)调节,β-TrCP 是 SCF(Skp1、Cullin、F-box)E3-泛素连接酶复合物的 F-box 蛋白。在这里,我们表明β-TrCP 介导的 Mis18β 蛋白水解缺陷导致内源性 CENP-A 的错误定位和三阴性乳腺癌(TNBC)细胞系 MDA-MB-231 中的 CIN。β-TrCP 耗尽细胞中 CENP-A 的错误定位依赖于高水平的 Mis18β,因为 Mis18β 的耗尽抑制了这些细胞中 CENP-A 的错误定位。与这些结果一致,内源性 CENP-A 在单独过表达 Mis18β 的细胞中错误定位。总之,我们的结果表明,β-TrCP 介导的 Mis18β 降解可防止 CENP-A 的错误定位和 CIN。我们提出,Mis18β 的失调表达可能是导致癌症中染色体分离缺陷的关键机制之一。

https://cdn.ncbi.nlm.nih.gov/pmc/blobs/71a9/11486186/0e4b6d6cb9c7/TMCB_A_2382445_F0001_C.jpg

文献AI研究员

20分钟写一篇综述,助力文献阅读效率提升50倍。

立即体验

用中文搜PubMed

大模型驱动的PubMed中文搜索引擎

马上搜索

文档翻译

学术文献翻译模型,支持多种主流文档格式。

立即体验