Suppr超能文献

CD3 结合双特异性抗体触发旁分泌调节的 T 细胞募集波,以实现有效的肿瘤杀伤。

CD3-engaging bispecific antibodies trigger a paracrine regulated wave of T-cell recruitment for effective tumor killing.

机构信息

Leiden Academic Centre for Drug Research, Leiden University, Leiden, the Netherlands.

Genmab, Utrecht, the Netherlands.

出版信息

Commun Biol. 2024 Aug 13;7(1):983. doi: 10.1038/s42003-024-06682-9.

Abstract

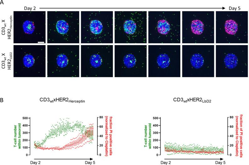
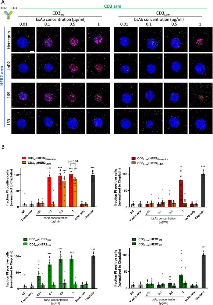
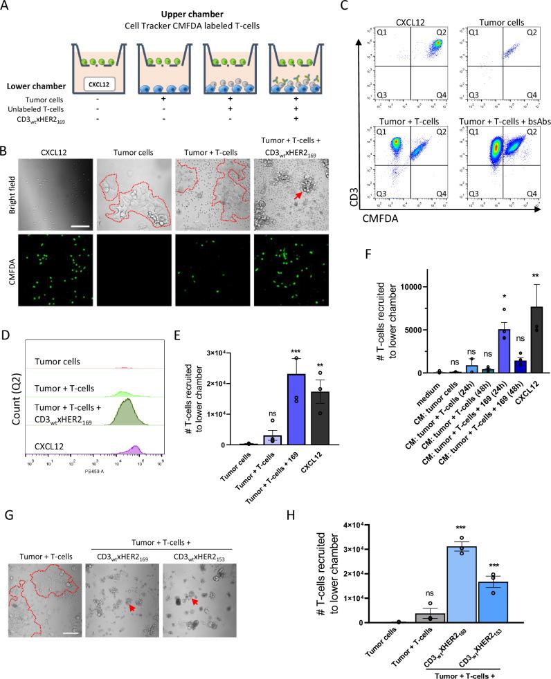
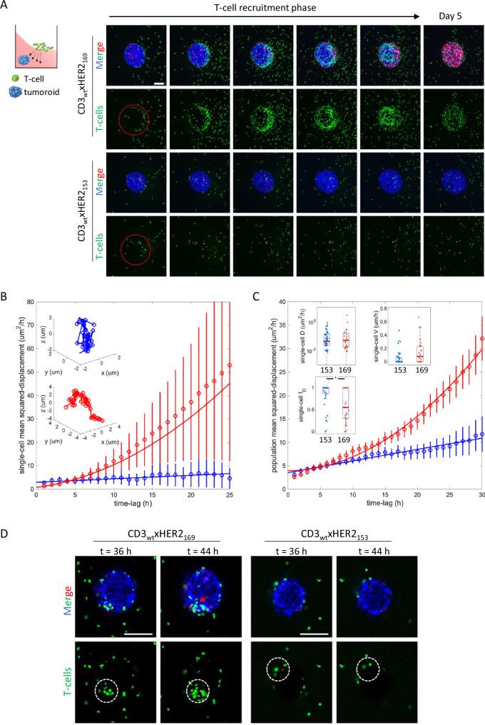
The mechanism of action of bispecific antibodies (bsAbs) directing T-cell immunity to solid tumors is incompletely understood. Here, we screened a series of CD3xHER2 bsAbs using extracellular matrix (ECM) embedded breast cancer tumoroid arrays exposed to healthy donor-derived T-cells. An initial phase of random T-cell movement throughout the ECM (day 1-2), was followed by a bsAb-dependent phase of active T-cell recruitment to tumoroids (day 2-4), and tumoroid killing (day 4-6). Low affinity HER2 or CD3 arms were compensated for by increasing bsAb concentrations. Instead, a bsAb binding a membrane proximal HER2 epitope supported tumor killing whereas a bsAb binding a membrane distal epitope did not, despite similar affinities and intra-tumoroid localization of the bsAbs, and efficacy in 2D co-cultures. Initial T-cell-tumor contact through effective bsAbs triggered a wave of subsequent T-cell recruitment. This critical surge of T-cell recruitment was explained by paracrine signaling and preceded a full-scale T-cell tumor attack.

摘要

双特异性抗体(bsAbs)将 T 细胞免疫导向实体瘤的作用机制尚不完全清楚。在这里,我们使用暴露于健康供体来源的 T 细胞的细胞外基质(ECM)嵌入的乳腺癌类器官阵列筛选了一系列 CD3xHER2 bsAbs。T 细胞在 ECM 中随机移动的初始阶段(第 1-2 天),随后是 bsAb 依赖性的 T 细胞主动招募到类器官的阶段(第 2-4 天),以及类器官杀伤阶段(第 4-6 天)。通过增加 bsAb 浓度可以补偿低亲和力的 HER2 或 CD3 臂。相反,结合膜近端 HER2 表位的 bsAb 支持肿瘤杀伤,而结合膜远端表位的 bsAb 则不能,尽管 bsAb 的亲和力和类器官内定位以及在 2D 共培养物中的功效相似。通过有效的 bsAbs 进行的初始 T 细胞-肿瘤接触引发了随后的 T 细胞募集浪潮。这种 T 细胞募集的关键激增是由旁分泌信号解释的,并先于全面的 T 细胞肿瘤攻击。

https://cdn.ncbi.nlm.nih.gov/pmc/blobs/cb1f/11322607/1886738db09b/42003_2024_6682_Fig1_HTML.jpg

文献AI研究员

20分钟写一篇综述,助力文献阅读效率提升50倍。

立即体验

用中文搜PubMed

大模型驱动的PubMed中文搜索引擎

马上搜索

文档翻译

学术文献翻译模型,支持多种主流文档格式。

立即体验