Suppr超能文献

载脂蛋白 E 基因敲除而非胆固醇酯转移蛋白(CETP)相关的高密度脂蛋白胆固醇(HDL-C)降低会加剧肌营养不良症相关的肌萎缩。

Apolipoprotein E knockout, but not cholesteryl ester transfer protein (CETP)-associated high-density lipoprotein cholesterol (HDL-C) lowering, exacerbates muscle wasting in dysferlin-null mice.

机构信息

Department of Anesthesiology, Pharmacology & Therapeutics, University of British Columbia (UBC), 217-2176 Health Sciences Mall, Vancouver, BC, V6T 1Z3, Canada.

UBC Centre for Heart Lung Innovation, St. Paul's Hospital, Vancouver, BC, Canada.

出版信息

Lipids Health Dis. 2024 Aug 13;23(1):247. doi: 10.1186/s12944-024-02227-5.

Abstract

BACKGROUND

Dysferlin-deficient limb-girdle muscular dystrophy type 2B (Dysf) mice are notorious for their mild phenotype. Raising plasma total cholesterol (CHOL) via apolipoprotein E (ApoE) knockout (KO) drastically exacerbates muscle wasting in Dysf mice. However, dysferlinopathic patients have abnormally reduced plasma high-density lipoprotein cholesterol (HDL-C) levels. The current study aimed to determine whether HDL-C lowering can exacerbate the mild phenotype of dysferlin-null mice.

METHODS

Human cholesteryl ester transfer protein (CETP), a plasma lipid transfer protein not found in mice that reduces HDL-C, and/or its optimal adapter protein human apolipoprotein B (ApoB), were overexpressed in Dysf mice. Mice received a 2% cholesterol diet from 2 months of age and characterized through ambulatory and hanging functional tests, plasma analyses, and muscle histology.

RESULTS

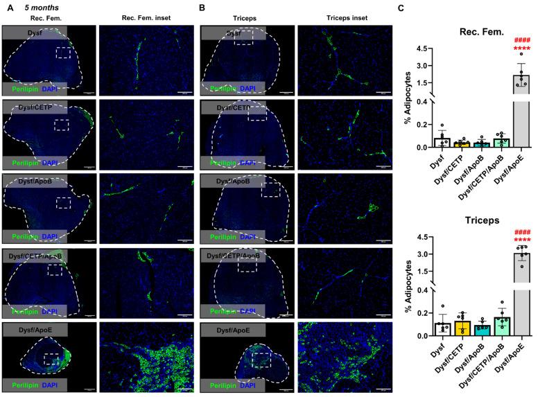
CETP/ApoB expression in Dysf mice caused reduced HDL-C (54.5%) and elevated ratio of CHOL/HDL-C (181.3%) compared to control Dysf mice in plasma, but without raising CHOL. Compared to the severe muscle pathology found in high CHOL Dysf/ApoE double knockout mice, Dysf/CETP/ApoB mice did not show significant changes in ambulation, hanging capacity, increases in damaged area, collagen deposition, or decreases in cross-sectional area and healthy myofibre coverage.

CONCLUSIONS

CETP/ApoB over-expression in Dysf mice decreases HDL-C without increasing CHOL or exacerbating muscle pathology. High CHOL or nonHDL-C caused by ApoE KO, rather than low HDL-C, likely lead to rodent muscular dystrophy phenotype humanization.

摘要

背景

肌营养不良症 2B 型(Dysf)缺乏 dysferlin 的小鼠以其轻度表型而臭名昭著。通过载脂蛋白 E(ApoE)敲除(KO)提高血浆总胆固醇(CHOL)会极大地加剧 Dysf 小鼠的肌肉消耗。然而,肌营养不良症患者的血浆高密度脂蛋白胆固醇(HDL-C)水平异常降低。本研究旨在确定降低 HDL-C 是否会加剧 dysferlin 缺失小鼠的轻度表型。

方法

在 Dysf 小鼠中过表达人胆固醇酯转移蛋白(CETP),一种在小鼠中不存在的血浆脂质转移蛋白,可降低 HDL-C,和/或其最佳适配蛋白人载脂蛋白 B(ApoB)。从 2 个月大开始,小鼠接受 2%胆固醇饮食,并通过活动和悬挂功能测试、血浆分析和肌肉组织学进行特征描述。

结果

与对照 Dysf 小鼠相比,CETP/ApoB 在 Dysf 小鼠中的表达导致血浆中 HDL-C 降低(54.5%)和 CHOL/HDL-C 比值升高(181.3%),但 CHOL 没有升高。与高 CHOL Dysf/ApoE 双敲除小鼠中发现的严重肌肉病理学相比,Dysf/CETP/ApoB 小鼠在活动能力、悬挂能力、受损面积增加、胶原蛋白沉积、横截面积和健康肌纤维覆盖率降低方面没有显著变化。

结论

在 Dysf 小鼠中过表达 CETP/ApoB 会降低 HDL-C,而不会增加 CHOL 或加剧肌肉病理学。ApoE KO 引起的高 CHOL 或非 HDL-C,而不是低 HDL-C,可能导致啮齿动物肌肉营养不良表型的人源化。

https://cdn.ncbi.nlm.nih.gov/pmc/blobs/7ff4/11321019/656eb1683f71/12944_2024_2227_Fig1_HTML.jpg

文献AI研究员

20分钟写一篇综述,助力文献阅读效率提升50倍。

立即体验

用中文搜PubMed

大模型驱动的PubMed中文搜索引擎

马上搜索

文档翻译

学术文献翻译模型,支持多种主流文档格式。

立即体验