Suppr超能文献

在泛癌中,下调的 CD300E 通过发挥负预后作用和肿瘤促进作用。

Exercise-downregulated CD300E acted as a negative prognostic implication and tumor-promoted role in pan-cancer.

机构信息

Department of Sports Medicine, Huashan Hospital, Fudan University, Shanghai, China.

Department of Orthopaedics, Nantong Tongzhou Hospital of Traditional Chinese Medicine, Tongzhou, Jiangsu, China.

出版信息

Front Immunol. 2024 Jul 31;15:1437068. doi: 10.3389/fimmu.2024.1437068. eCollection 2024.

Abstract

BACKGROUND

Breast cancer ranks as one of the most prevalent malignancies among women globally, with increasing incidence rates. Physical activity, particularly exercise, has emerged as a potentially significant modifier of cancer prognosis, influencing tumor biology and patient outcomes.

METHODS

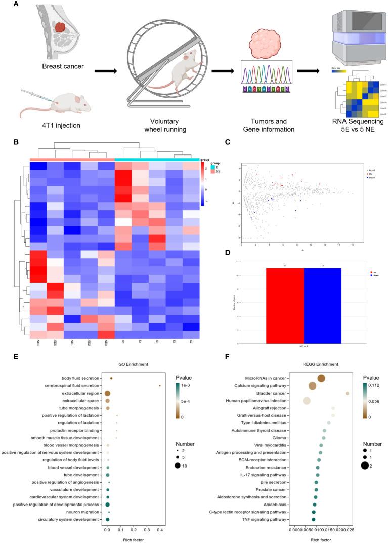
Using a murine breast cancer model, we established a control and an exercise group, where the latter was subjected to 21 days of voluntary running. RNA Sequencing, bioinformatics analysis, pan-cancer analysis, and cell experiments were performed to validate the underlying mechanisms.

RESULTS

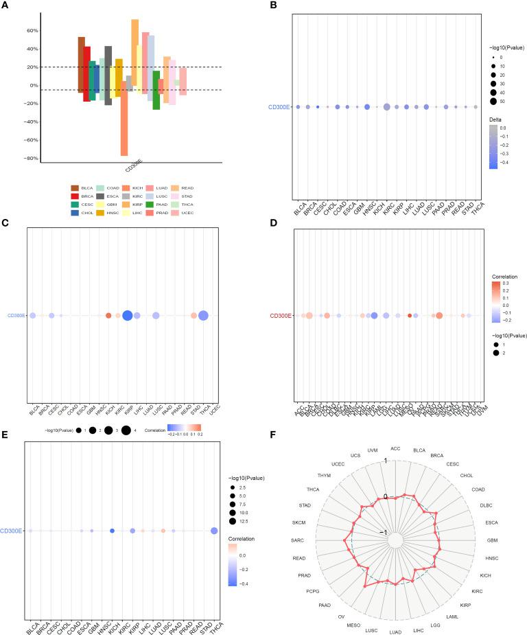
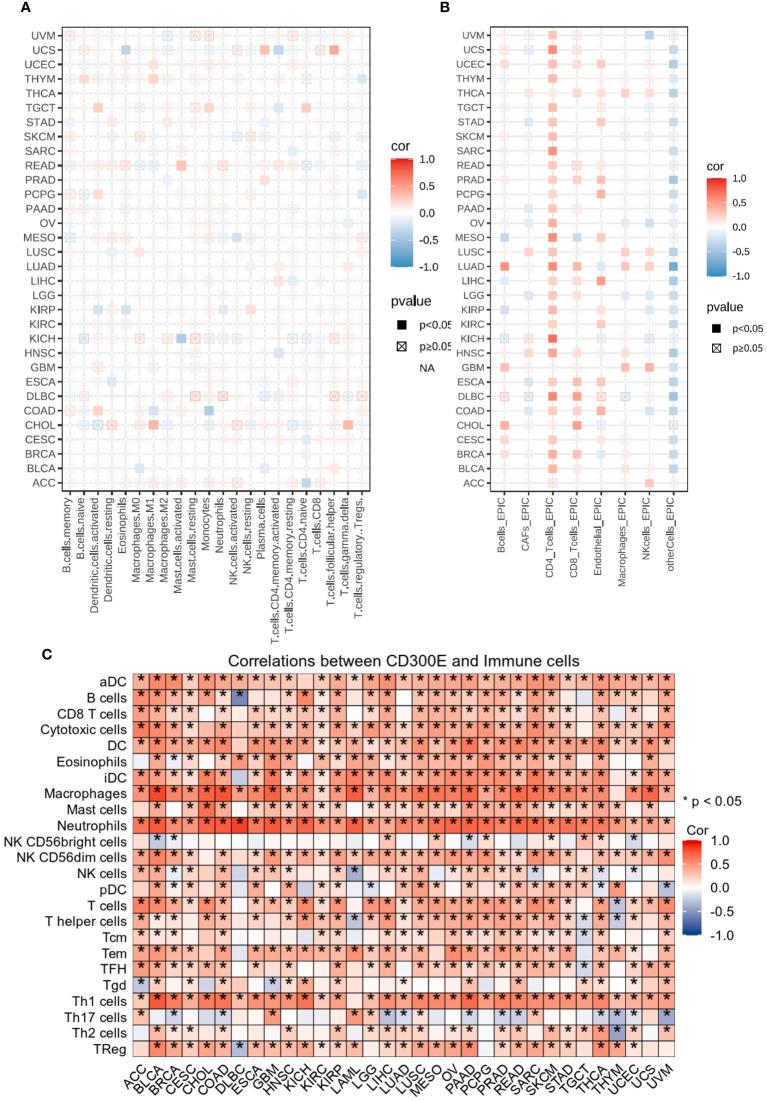
We observed that exercise significantly reduced tumor size and weight, without notable changes in body weight, suggesting that physical activity can modulate tumor dynamics. mRNA sequencing post-exercise revealed substantial downregulation of CD300E in the exercise group, accompanied by alterations in critical pathways such as MicroRNAs in cancers and the Calcium signaling pathway. Expanding our analysis to a broader cancer spectrum, CD300E demonstrated significant expression variability across multiple cancer types, with pronounced upregulation in myeloma, ovarian, lung, and colorectal cancers. This upregulation was correlated with poorer prognostic outcomes, emphasizing CD300E's potential role as a prognostic marker and therapeutic target. Moreover, CD300E expression was associated with cancer cell proliferation and apoptosis.

CONCLUSION

The study highlights the dual role of exercise in modulating gene expression relevant to tumor growth and the potential of CD300E as a target in cancer therapeutics. Further research is encouraged to explore the mechanisms by which exercise and CD300E influence cancer progression and to develop targeted strategies that could enhance patient outcomes in clinical settings.

摘要

背景

乳腺癌是全球女性最常见的恶性肿瘤之一,其发病率呈上升趋势。身体活动,特别是运动,已成为影响癌症预后的一个重要因素,它可以影响肿瘤生物学和患者的结局。

方法

我们使用一种乳腺癌小鼠模型,建立了一个对照组和一个运动组,后者接受了 21 天的自愿跑步。我们进行了 RNA 测序、生物信息学分析、泛癌症分析和细胞实验,以验证潜在的机制。

结果

我们观察到运动显著减小了肿瘤的大小和重量,而体重没有明显变化,这表明身体活动可以调节肿瘤的动态。运动后 RNA 测序显示,运动组中 CD300E 的表达显著下调,同时关键途径如癌症中的 MicroRNAs 和钙信号通路也发生了改变。将分析扩展到更广泛的癌症谱,我们发现 CD300E 在多种癌症类型中表现出显著的表达变异性,在骨髓瘤、卵巢癌、肺癌和结直肠癌中表达上调更为明显。这种上调与预后不良的结果相关,强调了 CD300E 作为预后标志物和治疗靶点的潜在作用。此外,CD300E 的表达与癌细胞的增殖和凋亡有关。

结论

该研究强调了运动在调节与肿瘤生长相关的基因表达方面的双重作用,以及 CD300E 作为癌症治疗靶点的潜力。鼓励进一步研究探索运动和 CD300E 影响癌症进展的机制,并开发靶向策略,以提高临床环境中患者的治疗效果。

https://cdn.ncbi.nlm.nih.gov/pmc/blobs/ba15/11321962/d709a57b7cbc/fimmu-15-1437068-g001.jpg

文献AI研究员

20分钟写一篇综述,助力文献阅读效率提升50倍。

立即体验

用中文搜PubMed

大模型驱动的PubMed中文搜索引擎

马上搜索

文档翻译

学术文献翻译模型,支持多种主流文档格式。

立即体验