Suppr超能文献

HNF4alpha-cMyc 相互作用在部分肝切除术后肝再生中的作用。

Role of HNF4alpha-cMyc interaction in liver regeneration after partial hepatectomy.

机构信息

Department of Pharmacology, Toxicology, and Therapeutics, University of Kansas Medical Center, Kansas City, KS, United States.

出版信息

Front Endocrinol (Lausanne). 2024 Jul 31;15:1404318. doi: 10.3389/fendo.2024.1404318. eCollection 2024.

Abstract

BACKGROUND

Hepatocyte nuclear factor 4 alpha (HNF4α) is the master regulator of hepatic differentiation. Recent studies have also revealed the role of HNF4α in hepatocyte proliferation via negatively regulating the expression of proto-mitogenic genes, including cMyc. Here, we aimed to study the interaction between HNF4α-cMyc during liver regeneration after partial hepatectomy (PHX).

METHODS

Wild-type (WT), hepatocyte-specific knockout of HNF4α (HNF4α-KO), cMyc (cMyc-KO), and HNF4α-cMyc double knockout (DKO) mice were subjected to PHX to induce liver regeneration. Blood and liver tissue samples were collected at 0h, 24h, 48h, 7D, and 14D after PHX for further analysis.

RESULTS

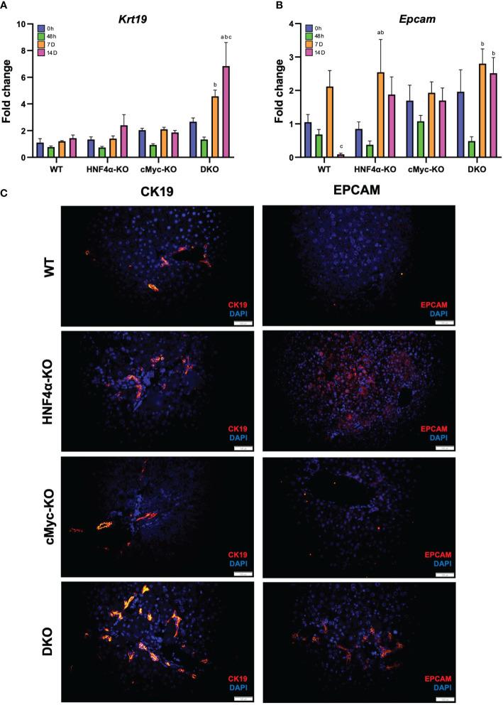
WT, HNF4α-KO, cMyc-KO and DKO mice regained liver weight by 14 days after PHX. The deletion of cMyc did not affect liver regeneration, which was similar to the WT mice. WT and cMyc-KO mice started regaining liver weight as early as 24 hours after PHX, with a peak proliferation response at 48 hours after PHX. HNF4α- KO and DKO showed a delayed response with liver weight increase by day 7 after PHX. The overall hepatocyte proliferation response by DKO mice following PHX was lower than that of other genotypes. Interestingly, the surviving HNF4α-KO and DKO mice showed re-expression of HNF4α at mRNA and protein levels on day 14 after PHX. This was accompanied by a significant increase in the expression of and , hepatic progenitor cell markers, in the DKO mice on day 14 after PHX.

CONCLUSION

These data indicate that, in the absence of HNF4α, cMyc contributes to hepatocyte-driven proliferation to compensate for the lost tissue mass. Furthermore, in the absence of both HNF4α and cMyc, HPC-driven proliferation occurs to support liver regeneration.

摘要

背景

肝细胞核因子 4 阿尔法(HNF4α)是肝分化的主要调节因子。最近的研究还揭示了 HNF4α 通过负调控原丝裂基因(包括 cMyc)的表达在肝细胞增殖中的作用。在这里,我们旨在研究部分肝切除(PHX)后肝再生过程中 HNF4α-cMyc 之间的相互作用。

方法

野生型(WT)、肝细胞特异性 HNF4α 敲除(HNF4α-KO)、cMyc 敲除(cMyc-KO)和 HNF4α-cMyc 双敲除(DKO)小鼠接受 PHX 以诱导肝再生。在 PHX 后 0h、24h、48h、7d 和 14d 收集血液和肝组织样本进行进一步分析。

结果

WT、HNF4α-KO、cMyc-KO 和 DKO 小鼠在 PHX 后 14 天恢复了肝重。cMyc 的缺失并不影响肝再生,这与 WT 小鼠相似。WT 和 cMyc-KO 小鼠在 PHX 后 24 小时内开始恢复肝重,在 PHX 后 48 小时达到增殖反应高峰。HNF4α-KO 和 DKO 显示出延迟的反应,在 PHX 后 7 天增加肝重。与其他基因型相比,DKO 小鼠在 PHX 后的整体肝细胞增殖反应较低。有趣的是,存活的 HNF4α-KO 和 DKO 小鼠在 PHX 后 14 天在 mRNA 和蛋白质水平上重新表达 HNF4α。这伴随着 DKO 小鼠在 PHX 后 14 天中肝祖细胞标志物和的表达显著增加。

结论

这些数据表明,在缺乏 HNF4α 的情况下,cMyc 有助于肝细胞驱动的增殖以补偿丢失的组织质量。此外,在缺乏 HNF4α 和 cMyc 的情况下,HPC 驱动的增殖发生以支持肝再生。

https://cdn.ncbi.nlm.nih.gov/pmc/blobs/c19a/11322135/ceae525db007/fendo-15-1404318-g001.jpg

文献AI研究员

20分钟写一篇综述,助力文献阅读效率提升50倍。

立即体验

用中文搜PubMed

大模型驱动的PubMed中文搜索引擎

马上搜索

文档翻译

学术文献翻译模型,支持多种主流文档格式。

立即体验