Suppr超能文献

组氨酸丰富糖蛋白调节中性粒细胞和溶栓相关出血性转化。

Histidine-rich glycoprotein modulates neutrophils and thrombolysis-associated hemorrhagic transformation.

机构信息

Department of Neurology, Tianjin Neurological Institute, Tianjin Medical University General Hospital, Tianjin, 300052, China.

Department of Radiology, The Third Affiliated Hospital of Zhengzhou University, Zhengzhou, 450052, Henan, China.

出版信息

EMBO Mol Med. 2024 Sep;16(9):2146-2169. doi: 10.1038/s44321-024-00117-y. Epub 2024 Aug 15.

Abstract

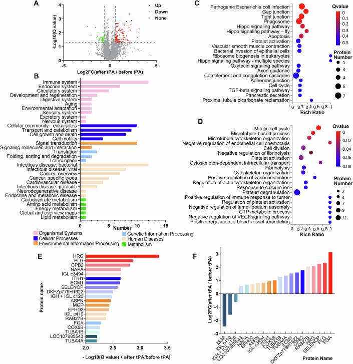
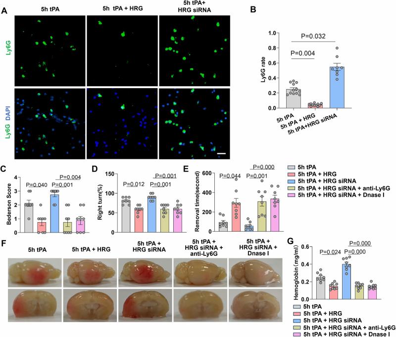
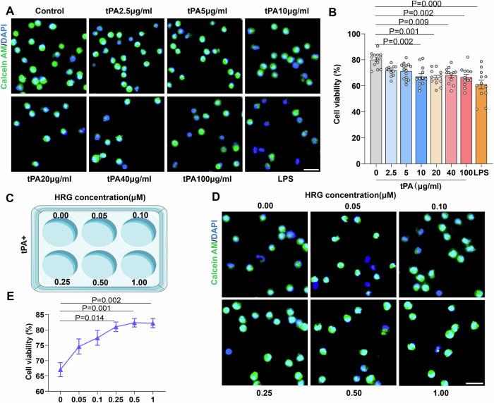
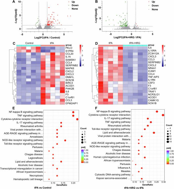
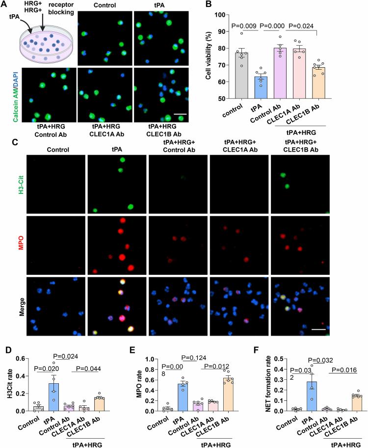
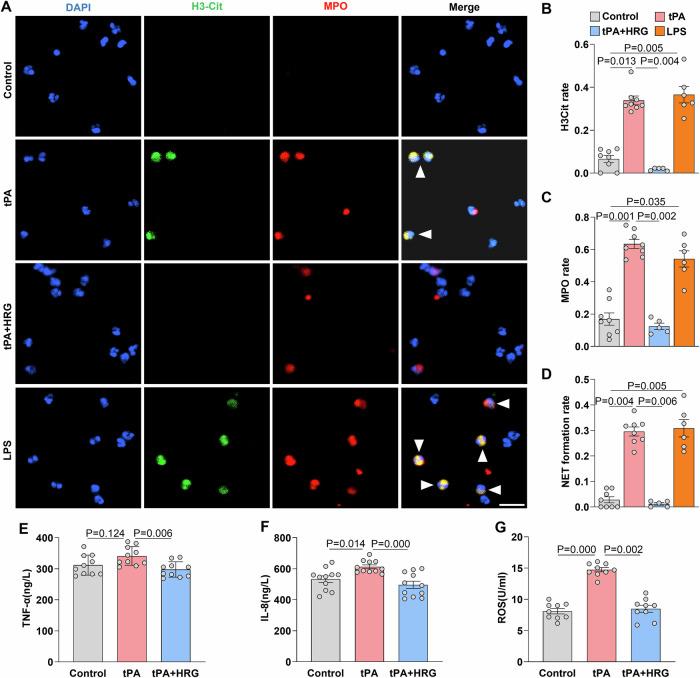
Intravenous thrombolysis using recombinant tissue plasminogen activator (tPA) remains the primary treatment for patients with acute ischemic stroke (AIS). However, the mechanism of tPA-related hemorrhagic transformation (HT) remains poorly understood. Elevation of histidine-rich glycoprotein (HRG) expression was detected by nano-liquid chromatography tandem mass spectrometry at 1 h following tPA infusion as compared to baseline prior to tPA infusion (discovery cohort, n = 10), which was subsequently confirmed in a validation cohort (n = 157) by ELISA. Surprisingly, no elevation of HRG was detected in individuals who subsequently developed HT. During in vitro experiments, HRG reduced neutrophil NETosis, inflammatory cytokine production, and migration across the blood-brain barrier induced by tPA. In a photothrombotic murine AIS model, HRG administration ameliorated HT with delayed thrombolysis, by inhibiting neutrophil immune infiltration and downregulating pro-inflammatory signaling pathways. Neutrophil depletion or NETosis inhibition also alleviated HT, whereas HRG siRNA treatment exacerbated HT. In conclusion, fluctuations in HRG levels may reflect tPA therapy and its associated HT. The inhibitory effect of HRG on neutrophils may counteract tPA-induced immune abnormalities and HT in patients with AIS.

摘要

静脉注射重组组织型纤溶酶原激活剂(tPA)仍然是急性缺血性脑卒中(AIS)患者的主要治疗方法。然而,tPA 相关的出血性转化(HT)的机制仍不清楚。与 tPA 输注前的基线相比,在 tPA 输注后 1 小时通过纳米液相色谱串联质谱检测到组氨酸丰富糖蛋白(HRG)的表达升高(发现队列,n=10),随后通过 ELISA 在验证队列(n=157)中得到证实。令人惊讶的是,在随后发生 HT 的个体中未检测到 HRG 的升高。在体外实验中,HRG 减少了 tPA 诱导的中性粒细胞 NETosis、炎症细胞因子产生和穿过血脑屏障的迁移。在光血栓形成的小鼠 AIS 模型中,HRG 给药通过抑制中性粒细胞免疫浸润和下调促炎信号通路来改善延迟溶栓后的 HT。中性粒细胞耗竭或 NETosis 抑制也减轻了 HT,而 HRG siRNA 治疗则加剧了 HT。总之,HRG 水平的波动可能反映了 tPA 治疗及其相关的 HT。HRG 对中性粒细胞的抑制作用可能抵消了 AIS 患者中 tPA 诱导的免疫异常和 HT。

https://cdn.ncbi.nlm.nih.gov/pmc/blobs/7d9c/11393346/d239dfbf451f/44321_2024_117_Fig1_HTML.jpg

文献AI研究员

20分钟写一篇综述,助力文献阅读效率提升50倍。

立即体验

用中文搜PubMed

大模型驱动的PubMed中文搜索引擎

马上搜索

文档翻译

学术文献翻译模型,支持多种主流文档格式。

立即体验