Suppr超能文献

橄榄苦苷、羟基酪醇、油橄榄苦素及其组合的心脏保护潜力:揭示对急性心肌梗死和代谢综合征的互补作用。

Cardioprotective potential of oleuropein, hydroxytyrosol, oleocanthal and their combination: Unravelling complementary effects on acute myocardial infarction and metabolic syndrome.

机构信息

Laboratory of Pharmacology, Faculty of Pharmacy, National and Kapodistrian University of Athens, Panepistimioupolis, Zografou, Athens, Greece.

Laboratory of Echocardiography and Preventive Cardiology, Second Cardiology Department, Attikon University Hospital, National and Kapodistrian University of Athens, Medical School, Athens, Greece.

出版信息

Redox Biol. 2024 Oct;76:103311. doi: 10.1016/j.redox.2024.103311. Epub 2024 Aug 14.

Abstract

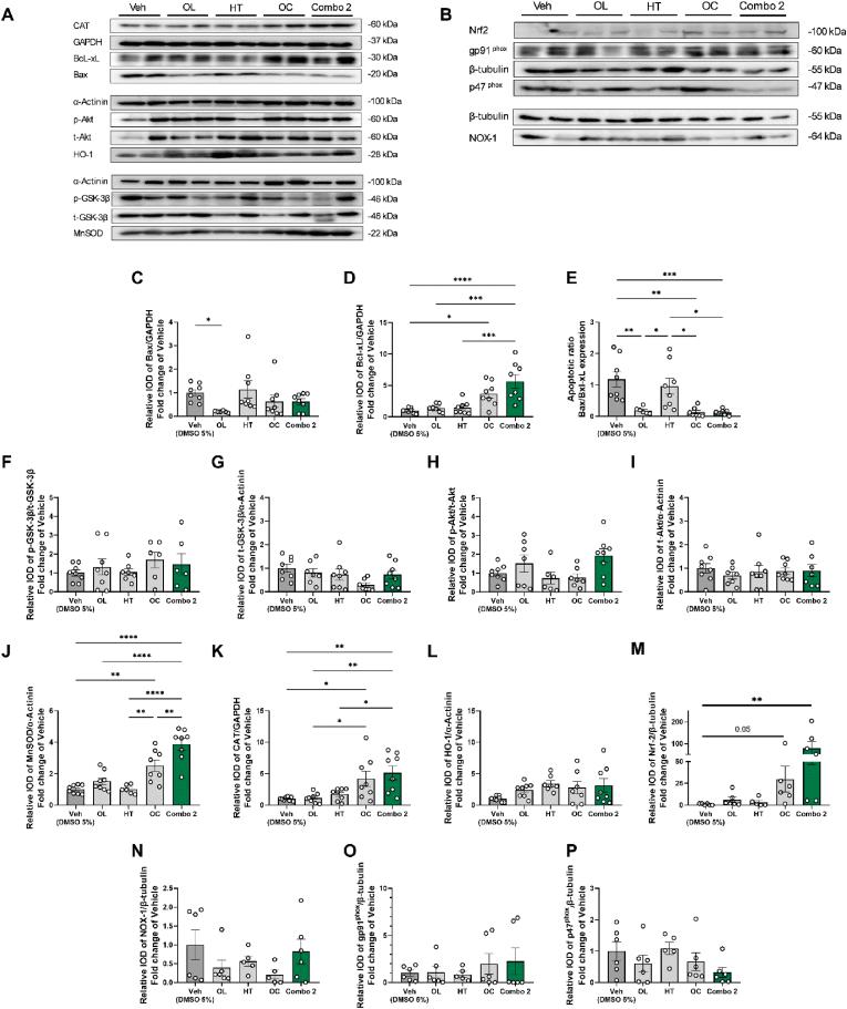
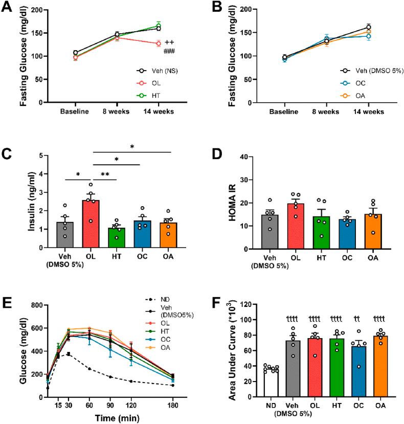
Clinical studies have previously established the role of olive products in cardiovascular disease (CVD) prevention, whilst the identification of the responsible constituents for the beneficial effects is still pending. We sought to assess and compare the cardioprotective potential of oleuropein (OL), hydroxytyrosol (HT), oleocanthal (OC) and oleanolic Acid (OA), regarding Ischemia/Reperfusion Injury (IRI) and CVD risk factors alleviation. The scope of the study was to design a potent and safe combinatorial therapy for high-cardiovascular-risk patients on a bench-to-bedside approach. We evaluated the IRI-limiting potential of 6-weeks treatment with OL, HT, OC or OA at nutritional doses, in healthy and metabolic syndrome (MS)-burdened mice. Three combinatorial regimens were designed and the mixture with preponderant benefits (OL-HT-OC, Combo 2), including infarct sparing and antiglycemic potency, compared to the isolated compounds, was further investigated for its anti-atherosclerotic effects. In vivo experiments revealed that the combination regimen of Combo 2 presented the most favorable effects in limiting infarct size and hyperglycemia, which was selected to be further investigated in the clinical setting in Chronic Coronary Artery Syndrome (CCAS) patients. Cardiac function, inflammation markers and oxidative stress were assessed at baseline and after 4 weeks of treatment with the OL-HT-OC supplement in the clinical study. We found that OL, OC and OA significantly reduced infarct size in vivo compared to Controls. OL exhibited antihyperglycemic properties and OA attenuated hypercholesterolemia. OL-HT-OA, OL-HT-OC and OL-HT-OC-OA combination regimens were cardioprotective, whereas only OL-HT-OC mitigated hyperglycemia. Combo 2 cardioprotection was attributed to apoptosis suppression, enhanced antioxidant effects and upregulation of antioxidant enzymes. Additionally, it reduced atherosclerotic plaque extent in vivo. OL-HT-OC supplement ameliorated cardiac, vascular and endothelial function in the small-scale clinical study. Conclusively, OL-HT-OC combination therapy exerts potent cardioprotective, antihyperglycemic and anti-atherosclerotic properties in vivo, with remarkable and clinically translatable cardiovascular benefits in high-risk patients.

摘要

临床研究已经证实橄榄油产品在预防心血管疾病(CVD)方面的作用,而对于有益效果的负责成分的鉴定仍在进行中。我们试图评估和比较橄榄苦苷(OL)、羟基酪醇(HT)、油橄榄苦素(OC)和齐墩果酸(OA)在缺血/再灌注损伤(IRI)和减轻 CVD 风险因素方面的心脏保护潜力。本研究的范围是设计一种针对高心血管风险患者的有效且安全的组合治疗方法,采用从实验室到临床的方法。我们评估了 OL、HT、OC 或 OA 在营养剂量下治疗 6 周对健康和代谢综合征(MS)负担小鼠的 IRI 限制潜力。设计了三种组合方案,并比较了单独化合物,发现具有优势益处的混合物(OL-HT-OC,组合 2),包括梗死面积缩小和抗高血糖作用,进一步研究了其抗动脉粥样硬化作用。体内实验表明,组合方案 2 在限制梗死面积和高血糖方面表现出最有利的效果,因此选择在慢性冠状动脉综合征(CCAS)患者的临床环境中进一步研究。在临床研究中,在接受 OL-HT-OC 补充剂治疗 4 周前后评估了心脏功能、炎症标志物和氧化应激。我们发现,与对照组相比,OL、OC 和 OA 显著减少了体内的梗死面积。OL 表现出抗高血糖特性,OA 减轻了高胆固醇血症。OL-HT-OA、OL-HT-OC 和 OL-HT-OC-OA 联合方案具有心脏保护作用,而只有 OL-HT-OC 减轻了高血糖。组合 2 的心脏保护作用归因于抑制细胞凋亡、增强抗氧化作用和上调抗氧化酶。此外,它还减少了体内动脉粥样硬化斑块的程度。OL-HT-OC 补充剂改善了小规模临床研究中的心脏、血管和内皮功能。总之,OL-HT-OC 联合治疗在体内具有强大的心脏保护、抗高血糖和抗动脉粥样硬化作用,在高危患者中具有显著的、可临床转化的心血管益处。

https://cdn.ncbi.nlm.nih.gov/pmc/blobs/160a/11378258/311633f9ae81/ga1.jpg

文献AI研究员

20分钟写一篇综述,助力文献阅读效率提升50倍。

立即体验

用中文搜PubMed

大模型驱动的PubMed中文搜索引擎

马上搜索

文档翻译

学术文献翻译模型,支持多种主流文档格式。

立即体验