Suppr超能文献

电针通过负向调节Nesfatin-1/ERK/CREB信号通路,缓解手术创伤引起的下丘脑-垂体-肾上腺(HPA)轴功能亢进和焦虑样行为。

Electroacupuncture negatively regulates the Nesfatin-1/ERK/CREB pathway to alleviate HPA axis hyperactivity and anxiety-like behaviors caused by surgical trauma.

作者信息

Zheng Jiayuan, Wang Yu, Zhang Chi, Zhang Anjing, Zhou Yuxiang, Xu Yunhua, Yu Jin, Tian Zhanzhuang

机构信息

Department of Integrative Medicine and Neurobiology, School of Basic Medical Sciences, State Key Laboratory of Medical Neurobiology and MOE Frontiers Center for Brain Science, Institutes of Brain Science, Institute of Acupuncture Research, Academy of Integrative Medicine, Shanghai Key Laboratory for Acupuncture Mechanism and Acupoint Function, Shanghai Medical College, Fudan University, Shanghai, 200032, China.

Department of Medical Oncology, Zhongshan Hospital, Fudan University, Shanghai, 200032, China.

出版信息

Chin Med. 2024 Aug 17;19(1):108. doi: 10.1186/s13020-024-00974-2.

Abstract

BACKGROUND

Hyperactivity of the hypothalamic-pituitary-adrenal (HPA) axis constitutes a pivotal response by surgical trauma, manifesting as a critical aspect of the acute stress reaction. This hyperactivity resulted in adverse surgical outcomes and is often associated with increased postoperative anxiety. Increased evidence suggests that Nesfatin-1 plays a crucial role in stress responses and stress-related psychiatric disorders. Electroacupuncture (EA) is widely used to alleviate stress responses and anxiety, although its mechanism of action remains unclear. This study aimed to assess the mechanisms by which hypothalamic Nesfatin-1 contribute to the alleviation of HPA axis hyperactivity and anxiety by EA.

METHODS

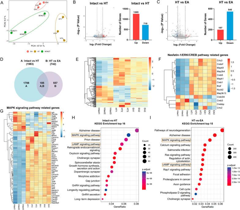
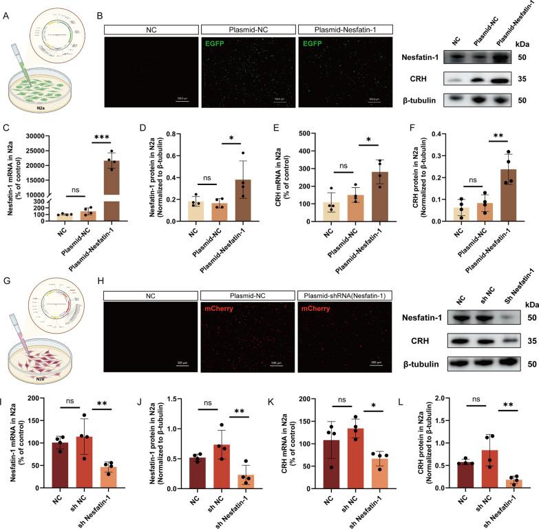
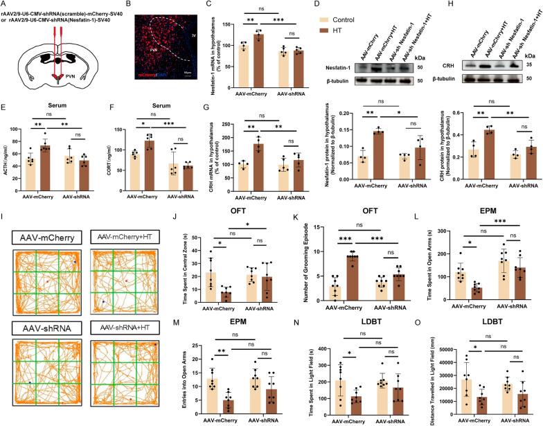
Partial hepatectomy (HT) was performed to simulate surgical trauma, and EA was applied at Zusanli (ST36) and Sanyinjiao (SP6). The levels of hypothalamic Nesfatin-1, c-Fos, and corticotropin-releasing hormone (CRH) were detected, and serum adrenocorticotropic hormone (ACTH) and corticosterone (CORT) were regarded as indicators of HPA axis activity. Anxiety levels were assessed through open field tests (OFT), elevated plus maze (EPM), and light-dark box tests (LDBT). To investigate the role of Nesfatin-1, its expression was modulated using stereotactic viral injections or plasmid transfections. Transcriptome sequencing was employed to explore the downstream signaling pathways of Nesfatin-1. Additionally, brain cannula implantation was performed to facilitate targeted drug administration.

RESULTS

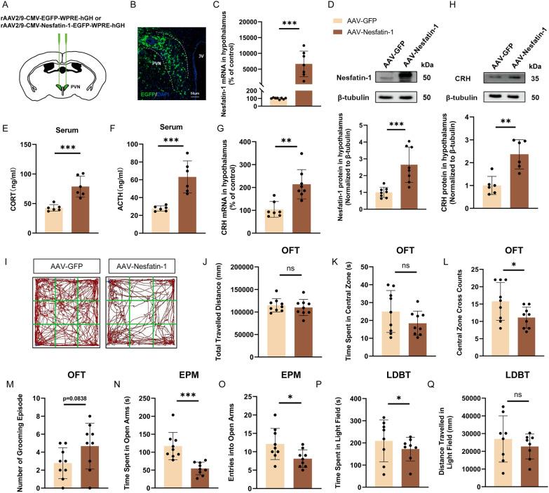
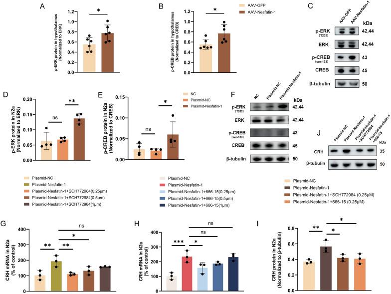
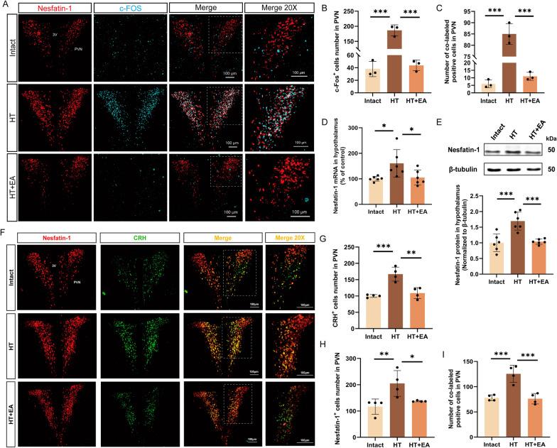
Our findings demonstrated that EA reduced the hypothalamic overexpression of CRH and Nesfatin-1, as well as serum levels of ACTH and CORT. Additionally, it alleviated anxiety-like behaviors resulting from surgical trauma. We observed that overexpression of Nesfatin-1 in the hypothalamic paraventricular nucleus (PVN) triggered hyperactivity of the HPA axis and anxiety. Conversely, knocking down Nesfatin-1 in the PVN reversed these effects caused by surgical trauma. Transcriptome sequencing identified the extracellular regulated protein kinases (ERK)/cAMP-response element binding protein (CREB) pathway as a key mediator in the impacts of surgical trauma and EA on the hypothalamus. Both in vivo and in vitro studies showed that overexpression of Nesfatin-1 activated the ERK/CREB pathway. Furthermore, administering ERK or CREB inhibitors into the PVN mitigated HPA axis hyperactivity and anxiety-like behaviors induced by surgical trauma. Finally, EA was observed to decrease the phosphorylation levels of ERK and CREB in the PVN.

CONCLUSION

EA alleviates HPA axis hyperactivity and anxiety-like behaviors caused by surgical trauma through inhibition of Nesfatin-1/ERK/CREB pathway in the hypothalamus.

摘要

背景

下丘脑 - 垂体 - 肾上腺(HPA)轴功能亢进是手术创伤的关键反应,是急性应激反应的重要方面。这种功能亢进会导致不良手术后果,且常与术后焦虑增加有关。越来越多的证据表明,Nesfatin - 1在应激反应和应激相关精神障碍中起关键作用。电针(EA)被广泛用于缓解应激反应和焦虑,但其作用机制尚不清楚。本研究旨在评估下丘脑Nesfatin - 1通过电针减轻HPA轴功能亢进和焦虑的机制。

方法

进行部分肝切除术(HT)以模拟手术创伤,并在足三里(ST36)和三阴交(SP6)进行电针治疗。检测下丘脑Nesfatin - 1、c - Fos和促肾上腺皮质激素释放激素(CRH)的水平,并将血清促肾上腺皮质激素(ACTH)和皮质酮(CORT)作为HPA轴活性指标。通过旷场试验(OFT)、高架十字迷宫试验(EPM)和明暗箱试验(LDBT)评估焦虑水平。为研究Nesfatin - 1的作用,采用立体定向病毒注射或质粒转染调节其表达。采用转录组测序探索Nesfatin - 1的下游信号通路。此外,进行脑插管植入以方便靶向给药。

结果

我们的研究结果表明,电针降低了下丘脑CRH和Nesfatin - 1的过表达,以及血清ACTH和CORT水平。此外,它减轻了手术创伤引起的焦虑样行为。我们观察到,下丘脑室旁核(PVN)中Nesfatin - 1的过表达引发了HPA轴功能亢进和焦虑。相反,敲低PVN中的Nesfatin - 1可逆转手术创伤引起的这些影响。转录组测序确定细胞外调节蛋白激酶(ERK)/环磷酸腺苷反应元件结合蛋白(CREB)通路是手术创伤和电针对下丘脑影响的关键介质。体内和体外研究均表明,Nesfatin - 1的过表达激活了ERK/CREB通路。此外,向PVN注射ERK或CREB抑制剂可减轻手术创伤诱导的HPA轴功能亢进和焦虑样行为。最后,观察到电针可降低PVN中ERK和CREB的磷酸化水平。

结论

电针通过抑制下丘脑Nesfatin - 1/ERK/CREB通路减轻手术创伤引起的HPA轴功能亢进和焦虑样行为。

https://cdn.ncbi.nlm.nih.gov/pmc/blobs/ca51/11330601/036d631ee16c/13020_2024_974_Fig1_HTML.jpg

文献AI研究员

20分钟写一篇综述,助力文献阅读效率提升50倍。

立即体验

用中文搜PubMed

大模型驱动的PubMed中文搜索引擎

马上搜索

文档翻译

学术文献翻译模型,支持多种主流文档格式。

立即体验