Suppr超能文献

通过对单细胞和批量RNA测序进行综合分析,鉴定用于预测膀胱癌预后的上皮相关人工神经网络预后模型。

Identification of epithelial-related artificial neural network prognostic models for the prediction of bladder cancer prognosis through comprehensive analysis of single-cell and bulk RNA sequencing.

作者信息

Zhao Fan, Zhang Kun, Ma Limin, Huang Yeqing

机构信息

Department of Urology, Affiliated Hospital of Nantong University, Nantong, 226001, China.

出版信息

Heliyon. 2024 Jul 17;10(15):e34632. doi: 10.1016/j.heliyon.2024.e34632. eCollection 2024 Aug 15.

Abstract

BACKGROUND

Bladder cancer (BLCA) presents as a heterogeneous epithelial malignancy. Progress in the early detection and effective treatment of BLCA relies heavily on the identification of novel biomarkers. Therefore, the primary goal of this study is to pinpoint potential biomarkers for BLCA through the fusion of single-cell RNA sequencing and RNA sequencing assessments. Furthermore, the aim is to establish practical clinical prognostic models that can facilitate accurate categorization and individualized therapy for patients.

METHODS

In this research, training sets were acquired from the TCGA database, whereas validation sets (GSE32894) and single-cell datasets (GSE135337) were extracted from the GEO database. Single-cell analysis was utilized to obtain characteristic subpopulations along with their associated marker genes. Subsequently, a novel BLCA subtype was identified within TCGA-BLCA. Furthermore, an artificial neural network prognostic model was constructed within the TCGA-BLCA cohort and subsequently verified utilizing a validation set. Two machine learning algorithms were employed to screen hub genes. QRT-qPCR was performed to detect the gene expression levels utilized in the construction of prognostic models across various cell lines. Additionally, the cMAP database and molecular docking were utilized for searching small molecule drugs.

RESULTS

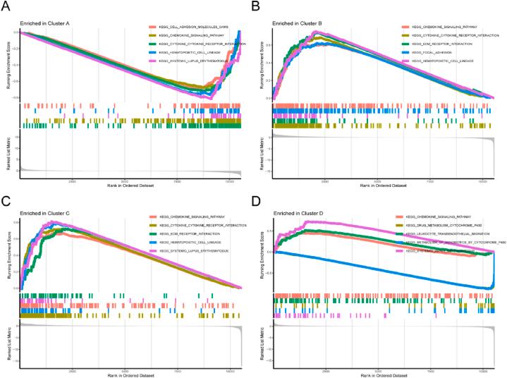
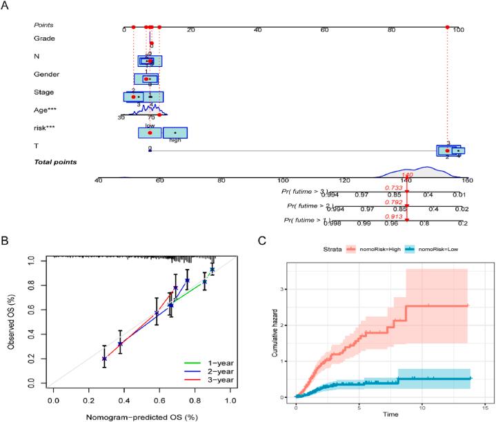
The results of single-cell analysis revealed the presence of epithelial cells in multiple subpopulations, with 1579 marker genes selected for subsequent investigations. Subsequently, four epithelial cell subtypes were identified within the TCGA-BLCA cohort. Notably, cluster A exhibited a significant survival advantage. Concurrently, an artificial neural network prognostic model comprising 17 feature genes was constructed, accurately stratifying patient risk. Patients categorized in the low-risk group demonstrated a considerable survival advantage. The ROC analysis suggested that the model has strong prognostic ability. Furthermore, the findings of the validation group align consistently with those from the training group. Two types of machine learning algorithms screened NFIC as hub genes. Forskolin, a small molecule drug that binds to NFIC, was identified by employing a cMAP database and molecular docking.

CONCLUSION

The analysis results supplement the research on the role of epithelial cells in BLCA. An artificial neural network prognostic model containing 17 characteristic genes demonstrates the capability to accurately stratify patient risk, thereby potentially improving clinical decision-making and optimizing personalized therapeutic approaches.

摘要

背景

膀胱癌(BLCA)是一种异质性上皮恶性肿瘤。膀胱癌早期检测和有效治疗的进展在很大程度上依赖于新型生物标志物的识别。因此,本研究的主要目标是通过单细胞RNA测序和RNA测序评估的融合来确定膀胱癌的潜在生物标志物。此外,目的是建立实用的临床预后模型,以促进对患者进行准确分类和个体化治疗。

方法

在本研究中,训练集取自TCGA数据库,而验证集(GSE32894)和单细胞数据集(GSE135337)则从GEO数据库中提取。利用单细胞分析获得特征亚群及其相关的标记基因。随后,在TCGA-BLCA中鉴定出一种新的膀胱癌亚型。此外,在TCGA-BLCA队列中构建了人工神经网络预后模型,随后利用验证集进行验证。采用两种机器学习算法筛选枢纽基因。进行QRT-qPCR以检测在构建各种细胞系预后模型中使用的基因表达水平。此外,利用cMAP数据库和分子对接来搜索小分子药物。

结果

单细胞分析结果显示多个亚群中存在上皮细胞,选择了1579个标记基因用于后续研究。随后,在TCGA-BLCA队列中鉴定出四种上皮细胞亚型。值得注意的是,A簇表现出显著的生存优势。同时,构建了一个包含17个特征基因的人工神经网络预后模型,准确地对患者风险进行分层。低风险组患者表现出相当大的生存优势。ROC分析表明该模型具有很强的预后能力。此外,验证组的结果与训练组的结果一致。两种机器学习算法筛选出NFIC作为枢纽基因。通过使用cMAP数据库和分子对接,鉴定出一种与NFIC结合的小分子药物福斯高林。

结论

分析结果补充了上皮细胞在膀胱癌中作用的研究。一个包含17个特征基因的人工神经网络预后模型显示出能够准确地对患者风险进行分层的能力,从而有可能改善临床决策并优化个性化治疗方法。

https://cdn.ncbi.nlm.nih.gov/pmc/blobs/9271/11328080/8f2ab0e9adb4/gr1.jpg

文献AI研究员

20分钟写一篇综述,助力文献阅读效率提升50倍。

立即体验

用中文搜PubMed

大模型驱动的PubMed中文搜索引擎

马上搜索

文档翻译

学术文献翻译模型,支持多种主流文档格式。

立即体验