Suppr超能文献

铁补充和铁积累通过 PGC1α-ATGL 介导的脂解促进脂肪细胞产热。

Iron supplementation and iron accumulation promote adipocyte thermogenesis through PGC1α-ATGL-mediated lipolysis.

机构信息

Department of Endocrinology and Metabolism, Zhujiang Hospital, Southern Medical University, Guangzhou, China; State Key Laboratory of Applied Microbiology Southern China, Guangdong Provincial Key Laboratory of Microbial Culture Collection and Application, Guangdong Open Laboratory of Applied Microbiology, Institute of Microbiology, Guangdong Academy of Sciences, Guangzhou, China.

State Key Laboratory of Applied Microbiology Southern China, Guangdong Provincial Key Laboratory of Microbial Culture Collection and Application, Guangdong Open Laboratory of Applied Microbiology, Institute of Microbiology, Guangdong Academy of Sciences, Guangzhou, China.

出版信息

J Biol Chem. 2024 Sep;300(9):107690. doi: 10.1016/j.jbc.2024.107690. Epub 2024 Aug 17.

Abstract

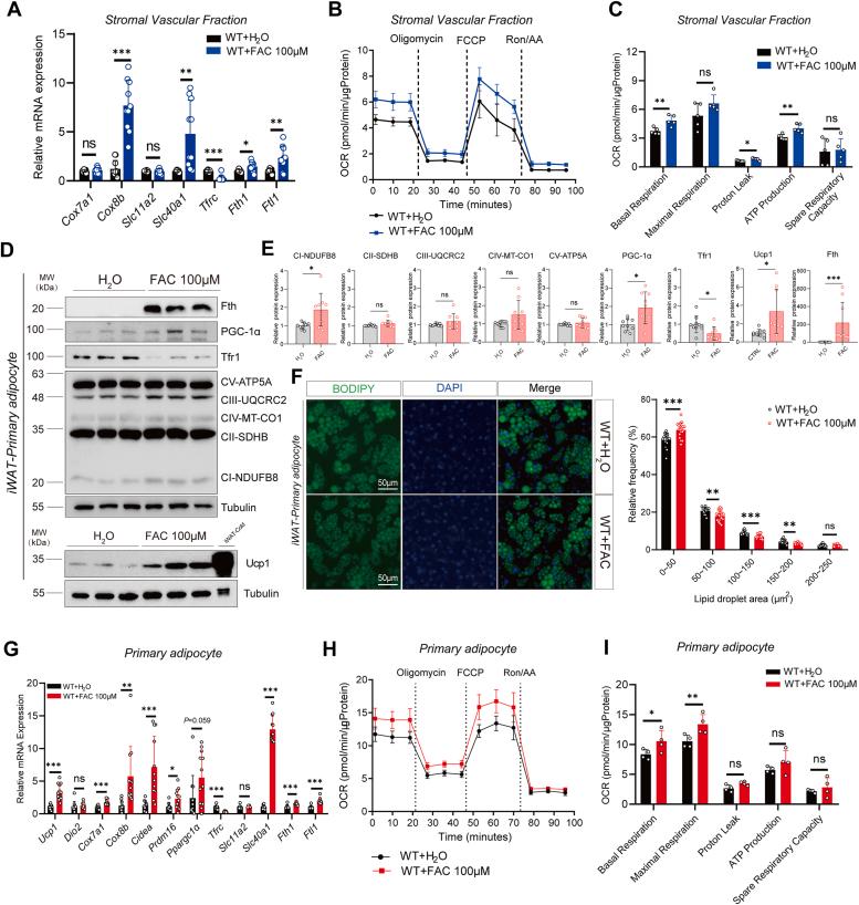
Iron homeostasis is essential for maintaining metabolic health and iron disorder has been linked to chronic metabolic diseases. Increasing thermogenic capacity in adipose tissue has been considered as a potential approach to regulate energy homeostasis. Both mitochondrial biogenesis and mitochondrial function are iron-dependent and essential for adipocyte thermogenic capacity, but the underlying relationships between iron accumulation and adipose thermogenesis is unclear. Firstly, we confirmed that iron homeostasis and the iron regulatory markers (e.g., Tfr1 and Hfe) are involved in cold-induced thermogenesis in subcutaneous adipose tissues using RNA-seq and bioinformatic analysis. Secondly, an Hfe (Hfe)-deficient mouse model, in which tissues become overloaded with iron, was employed. We found iron accumulation caused by Hfe deficiency enhanced mitochondrial respiratory chain expression in subcutaneous white adipose in vivo and resulted in enhanced tissue thermogenesis with upregulation of PGC-1α and adipose triglyceride lipase, mitochondrial biogenesis and lipolysis. To investigate the thermogenic capacity in vitro, stromal vascular fraction from adipose tissues was isolated, followed with adipogenic differentiation. Primary adipocyte from Hfe mice exhibited higher cellular oxygen consumption, associated with enhanced expression of mitochondrial oxidative respiratory chain protein, while primary adipocytes or stromal vascular fractions from WT mice supplemented with iron citrate) exhibited similar effect in thermogenic capacity. Taken together, these findings indicate iron supplementation and iron accumulation (Hfe deficiency) can regulate adipocyte thermogenic capacity, suggesting a potential role for iron homeostasis in adipose tissues.

摘要

铁稳态对于维持代谢健康至关重要,铁代谢紊乱与慢性代谢性疾病有关。增加脂肪组织的产热能力被认为是调节能量稳态的一种潜在方法。线粒体生物发生和线粒体功能都是铁依赖性的,对于脂肪细胞的产热能力是必不可少的,但铁积累与脂肪产热之间的潜在关系尚不清楚。首先,我们使用 RNA-seq 和生物信息学分析证实,铁稳态和铁调节标记物(如 Tfr1 和 Hfe)参与了皮下脂肪组织的冷诱导产热。其次,我们使用 Hfe(Hfe)缺陷型小鼠模型,该模型中组织中铁积累过多。我们发现 Hfe 缺乏引起的铁积累增强了体内皮下白色脂肪中的线粒体呼吸链表达,导致 PGC-1α 和脂肪甘油三酯脂肪酶上调,线粒体生物发生和脂肪分解增强,从而增强组织产热。为了研究体外产热能力,我们分离了脂肪组织的基质血管部分,然后进行脂肪生成分化。Hfe 小鼠的原代脂肪细胞表现出更高的细胞耗氧量,与线粒体氧化呼吸链蛋白的表达增强相关,而用柠檬酸铁补充的 WT 小鼠的原代脂肪细胞或基质血管部分则表现出类似的产热能力。总之,这些发现表明铁补充和铁积累(Hfe 缺乏)可以调节脂肪细胞的产热能力,提示铁稳态在脂肪组织中可能发挥作用。

https://cdn.ncbi.nlm.nih.gov/pmc/blobs/3dee/11420453/b4b9ebf8d228/gr1.jpg

文献AI研究员

20分钟写一篇综述,助力文献阅读效率提升50倍。

立即体验

用中文搜PubMed

大模型驱动的PubMed中文搜索引擎

马上搜索

文档翻译

学术文献翻译模型,支持多种主流文档格式。

立即体验