Suppr超能文献

一种端到端的深度学习方法,用于分析质谱数据分析,以揭示特定于疾病的代谢谱。

An end-to-end deep learning method for mass spectrometry data analysis to reveal disease-specific metabolic profiles.

机构信息

Zhongshan School of Medicine, Sun Yat-sen University, Guangzhou, China.

State Key Laboratory of Oncology in South China, Guangdong Provincial Clinical Research Center for Cancer, Sun Yat-sen University Cancer Center, Guangzhou, China.

出版信息

Nat Commun. 2024 Aug 20;15(1):7136. doi: 10.1038/s41467-024-51433-3.

Abstract

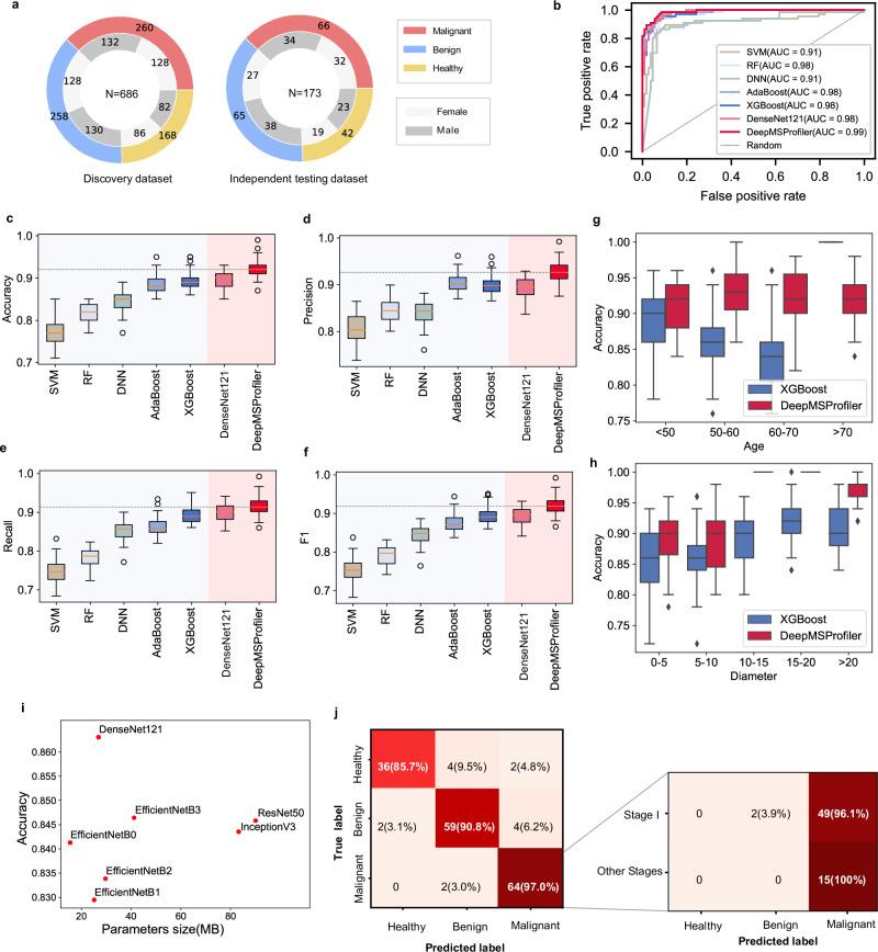
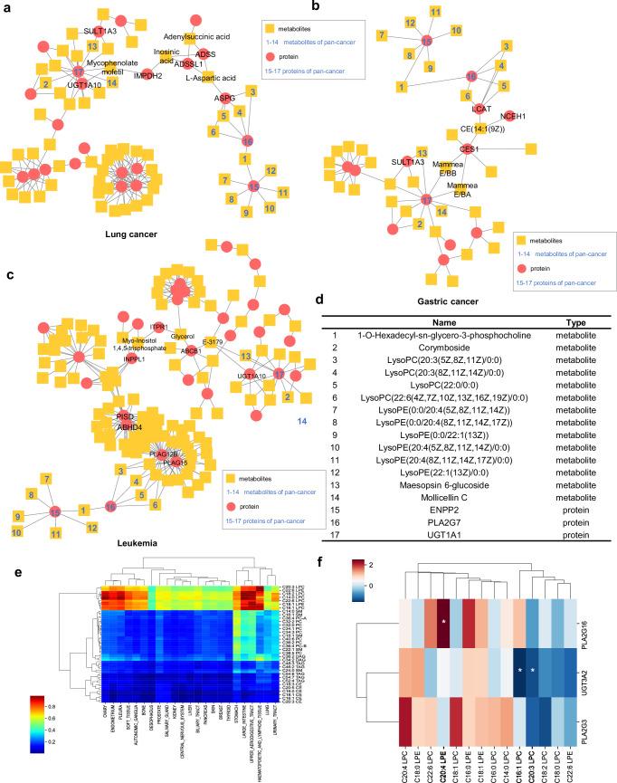
Untargeted metabolomic analysis using mass spectrometry provides comprehensive metabolic profiling, but its medical application faces challenges of complex data processing, high inter-batch variability, and unidentified metabolites. Here, we present DeepMSProfiler, an explainable deep-learning-based method, enabling end-to-end analysis on raw metabolic signals with output of high accuracy and reliability. Using cross-hospital 859 human serum samples from lung adenocarcinoma, benign lung nodules, and healthy individuals, DeepMSProfiler successfully differentiates the metabolomic profiles of different groups (AUC 0.99) and detects early-stage lung adenocarcinoma (accuracy 0.961). Model flow and ablation experiments demonstrate that DeepMSProfiler overcomes inter-hospital variability and effects of unknown metabolites signals. Our ensemble strategy removes background-category phenomena in multi-classification deep-learning models, and the novel interpretability enables direct access to disease-related metabolite-protein networks. Further applying to lipid metabolomic data unveils correlations of important metabolites and proteins. Overall, DeepMSProfiler offers a straightforward and reliable method for disease diagnosis and mechanism discovery, enhancing its broad applicability.

摘要

基于质谱的非靶向代谢组学分析可提供全面的代谢物分析,但在医学应用中面临着复杂数据处理、批次间差异大和未知代谢物等挑战。本文提出了 DeepMSProfiler,这是一种基于深度学习的可解释方法,能够对原始代谢信号进行端到端分析,输出具有高精度和高可靠性的结果。我们使用来自肺腺癌、良性肺结节和健康个体的 859 个人类血清样本进行跨医院验证,DeepMSProfiler 成功地区分了不同组别的代谢组特征(AUC 为 0.99),并能够检测早期肺腺癌(准确率为 0.961)。模型流程和消融实验表明,DeepMSProfiler 克服了医院间的变异性和未知代谢物信号的影响。我们的集成策略消除了多分类深度学习模型中的背景类别现象,新颖的可解释性使我们能够直接访问与疾病相关的代谢物-蛋白质网络。进一步应用于脂质代谢组学数据揭示了重要代谢物和蛋白质之间的相关性。总的来说,DeepMSProfiler 为疾病诊断和机制发现提供了一种简单可靠的方法,增强了其广泛的适用性。

https://cdn.ncbi.nlm.nih.gov/pmc/blobs/2f23/11335749/ad78e2735f0d/41467_2024_51433_Fig1_HTML.jpg

文献AI研究员

20分钟写一篇综述,助力文献阅读效率提升50倍。

立即体验

用中文搜PubMed

大模型驱动的PubMed中文搜索引擎

马上搜索

文档翻译

学术文献翻译模型,支持多种主流文档格式。

立即体验