Suppr超能文献

卡非佐米通过靶向肝星状细胞激活显示出治疗肝纤维化的潜力。

Carfilzomib shows therapeutic potential for reduction of liver fibrosis by targeting hepatic stellate cell activation.

机构信息

Department of Pharmacology, Kyoto Prefectural University of Medicine, 465 Kajii-cho, Kawaramachi-Hirokoji, Kamigyo-ku, Kyoto, 602-8566, Japan.

Laboratory of Pharmacology and Pharmacotherapeutics, College of Pharmaceutical Sciences, Ritsumeikan University, Shiga, 525-8577, Japan.

出版信息

Sci Rep. 2024 Aug 20;14(1):19288. doi: 10.1038/s41598-024-70296-8.

Abstract

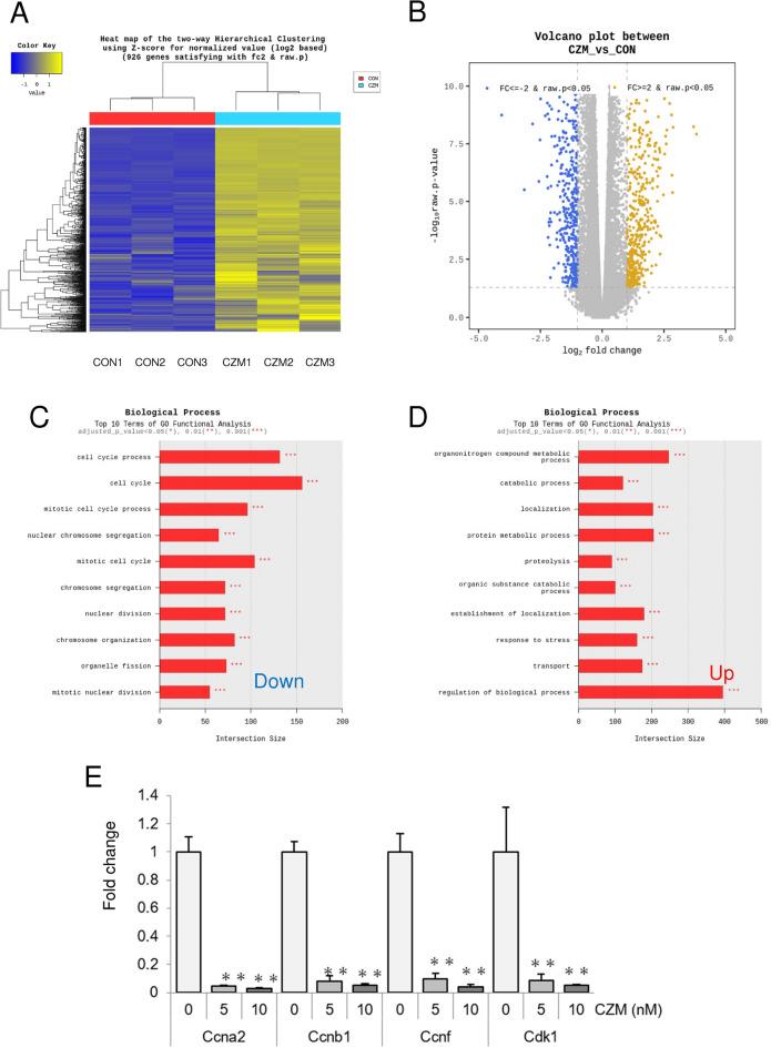
Because hepatic stellate cells (HSCs) play a major role in fibrosis, we focused on HSCs as a potential target for the treatment of liver fibrosis. In this study, we attempted to identify drug candidates to inactivate HSCs and found that several proteasome inhibitors (PIs) reduced HSC viability. Our data showed that a second-generation PI, carfilzomib (CZM), suppressed the expression of fibrotic markers in primary murine HSCs at low concentrations of 5 or 10 nM. Since CZM was not toxic to HSCs up to a concentration of 12.5 nM, we examined its antifibrotic effects further. CZM achieved a clear reduction in liver fibrosis in the carbon tetrachloride (CCl)-induced mouse model of liver fibrosis without worsening of liver injury. Mechanistically, RNA sequence analysis of primary HSCs revealed that CZM inhibits mitosis in HSCs. In the CCl-injured liver, amphiregulin, which is known to activate mitogenic signaling pathways and fibrogenic activity and is upregulated in murine and human metabolic dysfunction-associated steatohepatitis (MASH), was downregulated by CZM administration, leading to inhibition of mitosis in HSCs. Thus, CZM and next-generation PIs in development could be potential therapeutic agents for the treatment of liver fibrosis via inactivation of HSCs without liver injury.

摘要

由于肝星状细胞(HSCs)在纤维化中起主要作用,我们将重点放在 HSCs 上,将其作为治疗肝纤维化的潜在靶点。在这项研究中,我们试图确定能够使 HSCs 失活的药物候选物,发现几种蛋白酶体抑制剂(PIs)可降低 HSC 的活力。我们的数据表明,第二代 PI 卡非佐米(CZM)以 5 或 10 nM 的低浓度抑制原代小鼠 HSCs 中纤维化标志物的表达。由于 CZM 对 HSCs 的毒性在 12.5 nM 以下,因此我们进一步研究了其抗纤维化作用。CZM 在四氯化碳(CCl)诱导的肝纤维化小鼠模型中实现了肝纤维化的明显减少,而没有加重肝损伤。从机制上讲,对原代 HSCs 的 RNA 序列分析表明,CZM 抑制 HSCs 的有丝分裂。在 CCl 损伤的肝脏中,已知 Amphiregulin 可激活有丝分裂信号通路和纤维生成活性,并在鼠和人代谢功能障碍相关脂肪性肝炎(MASH)中上调,CZM 给药后下调 Amphiregulin,导致 HSCs 有丝分裂抑制。因此,CZM 和正在开发的下一代 PIs 通过使 HSCs 失活而不会造成肝损伤,可能成为治疗肝纤维化的潜在治疗剂。

https://cdn.ncbi.nlm.nih.gov/pmc/blobs/117c/11335859/98312af7b267/41598_2024_70296_Fig1_HTML.jpg

文献AI研究员

20分钟写一篇综述,助力文献阅读效率提升50倍。

立即体验

用中文搜PubMed

大模型驱动的PubMed中文搜索引擎

马上搜索

文档翻译

学术文献翻译模型,支持多种主流文档格式。

立即体验