Suppr超能文献

右美托咪定通过增加 CISD2 表达抑制铁蛋白自噬介导的铁死亡从而减轻利多卡因诱导的大鼠脊髓损伤。

Dexmedetomidine mitigates lidocaine-induced spinal cord injury by repressing ferritinophagy-mediated ferroptosis by increasing CISD2 expression in rat models.

机构信息

Department of Anesthesiology, Liuzhou Hospital, Guangzhou Women and Children's Medical Center, No. 50 Boyuan Avenue, Yufeng District, Liuzhou, Guangxi, 545000, China.

Department of Anesthesiology, Guangzhou Women and Children's Medical Center, Guangzhou Medical University, Guangzhou, 510623, China.

出版信息

J Bioenerg Biomembr. 2024 Oct;56(5):517-530. doi: 10.1007/s10863-024-10034-x. Epub 2024 Aug 22.

Abstract

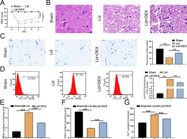
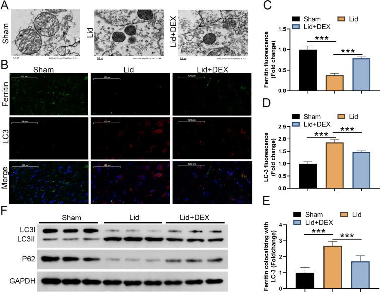
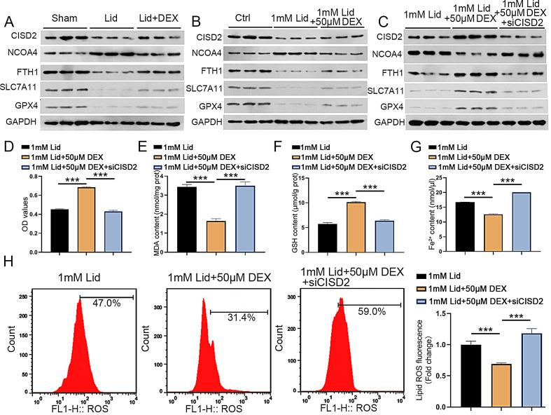
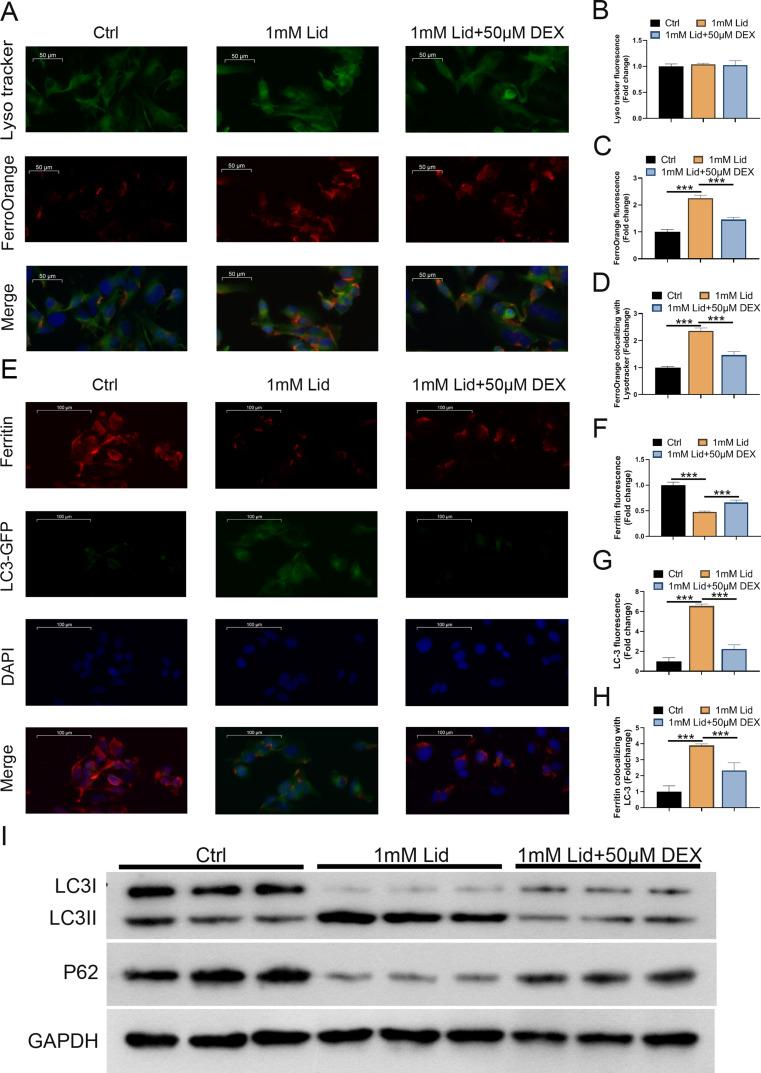
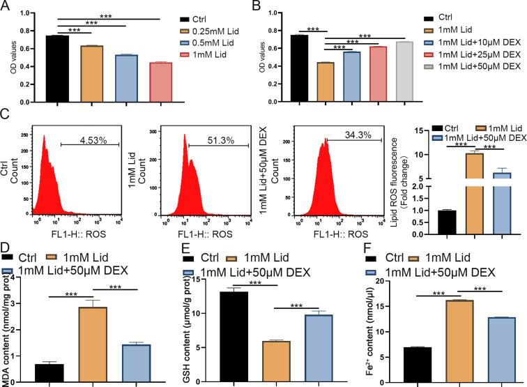
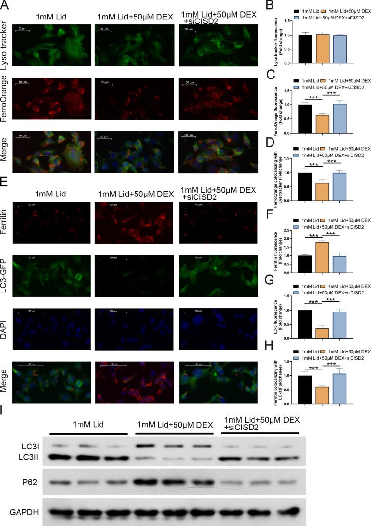
Dexmedetomidine (DEX) has been confirmed to exert neuroprotective effects in various nerve injury models by regulating ferroptosis, including spinal cord injury (SCI). Although it has been established that CDGSH iron sulfur domain 2 (CISD2) can regulate ferroptosis, whether DEX can regulate ferroptosis by CISD2 in SCI remains unclear. Lidocaine was used to induce PC12 cells and stimulate rats to establish SCI models in vitro and in vivo. MTT assays were performed to analyze cell viability. Ferroptosis was assessed by determining the levels of cellular reactive axygen species (ROS), malondialdehyde (MDA), glutathione (GSH), and Fe. Ferritinophagy was analyzed by LysoTracker staining, FerroOrange staining, and immunofluorescence. Western blotting was carried out to quantify the levels of several proteins. Fluorescence microscopy was also used to observe cell autophagy. The morphology of mitochondria within the tissue was observed under transmission electron microscopy (TEM). DEX treatment weakened lidocaine-induced elevation of ROS, Fe, and MDA and reduced GSH in PC12 cells, indicating that DEX treatment weakened lidocaine-induced ferroptosis in PC12 cells. Similarly, lidocaine promoted autophagy, Fe, and microtubule-associated protein 1 light chain 3 (LC3) in PC12 cells and suppressed ferritin and p62 protein levels, indicating that DEX could weaken lidocaine-induced ferritinophagy in PC12 cells. DEX treatment improved the BBB score, reduced tissue damage, increased the number of neurons, and alleviated mitochondrial damage by inhibiting ferroptosis and ferritinophagy in lidocaine-induced SCI rat models. The decreased CISD2, ferritin heavy chain 1 (FTH1), solute carrier family 7-member 11-glutathione (SLC7A11), and glutathione peroxidase 4 (GPX4) protein levels and the elevated nuclear receptor coactivator 4 (NCOA4) protein levels in rat models in the lidocaine group were weakened by DEX treatment. Moreover, CISD2 inhibition reversed the inhibitory effects of DEX treatment on lidocaine-induced ferroptosis and ferritinophagy in PC12 cells significantly. Taken together, DEX treatment could impair lidocaine-induced SCI by inhibiting ferroptosis and ferritinophagy by upregulating CISD2 in rat models.

摘要

右美托咪定(DEX)已被证实通过调节铁死亡来发挥多种神经损伤模型的神经保护作用,包括脊髓损伤(SCI)。虽然已经确定 CDGSH 铁硫结构域 2(CISD2)可以调节铁死亡,但 DEX 是否可以通过 CISD2 来调节 SCI 中的铁死亡仍不清楚。本文采用利多卡因诱导 PC12 细胞和刺激大鼠建立 SCI 模型,在体外和体内进行研究。MTT 实验检测细胞活力,通过检测细胞内活性氧(ROS)、丙二醛(MDA)、谷胱甘肽(GSH)和 Fe 水平评估铁死亡。采用 LysoTracker 染色、FerroOrange 染色和免疫荧光实验分析铁蛋白自噬。Western blot 实验检测几种蛋白的水平,荧光显微镜观察细胞自噬。透射电子显微镜(TEM)观察组织中线粒体的形态。DEX 处理减弱了利多卡因诱导的 PC12 细胞中 ROS、Fe 和 MDA 的升高,并降低了 GSH,表明 DEX 处理减弱了利多卡因诱导的 PC12 细胞铁死亡。同样,利多卡因促进了 PC12 细胞中的自噬、Fe 和微管相关蛋白 1 轻链 3(LC3),并抑制了铁蛋白和 p62 蛋白水平,表明 DEX 可以减弱利多卡因诱导的 PC12 细胞中铁蛋白自噬。DEX 处理通过抑制铁死亡和铁蛋白自噬改善了利多卡因诱导的 SCI 大鼠模型的 BBB 评分,减轻了组织损伤,增加了神经元数量,缓解了线粒体损伤。DEX 处理减弱了利多卡因诱导的 SCI 大鼠模型中 CISD2、铁蛋白重链 1(FTH1)、溶质载体家族 7 成员 11-谷胱甘肽(SLC7A11)和谷胱甘肽过氧化物酶 4(GPX4)蛋白水平的降低和核受体共激活因子 4(NCOA4)蛋白水平的升高。此外,CISD2 抑制显著逆转了 DEX 处理对利多卡因诱导的 PC12 细胞中铁死亡和铁蛋白自噬的抑制作用。综上所述,DEX 处理通过上调 CISD2 抑制铁死亡和铁蛋白自噬,损害了利多卡因诱导的 SCI。

https://cdn.ncbi.nlm.nih.gov/pmc/blobs/8cc9/11455791/49f884fa1a3a/10863_2024_10034_Fig1_HTML.jpg

文献AI研究员

20分钟写一篇综述,助力文献阅读效率提升50倍。

立即体验

用中文搜PubMed

大模型驱动的PubMed中文搜索引擎

马上搜索

文档翻译

学术文献翻译模型,支持多种主流文档格式。

立即体验