Suppr超能文献

肠道微生物群变阻器可预测间皮瘤对 PD-L1 和 VEGF 阻断的反应性。

A gut microbiota rheostat forecasts responsiveness to PD-L1 and VEGF blockade in mesothelioma.

机构信息

National Institute for Health Research Biomedical Research Centre & Cancer Research UK Experimental Cancer Medicine Centre, University of Leicester, Leicester, UK.

Novogene Corporation, Beijing, China.

出版信息

Nat Commun. 2024 Aug 21;15(1):7187. doi: 10.1038/s41467-024-49842-5.

Abstract

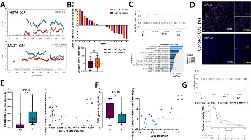
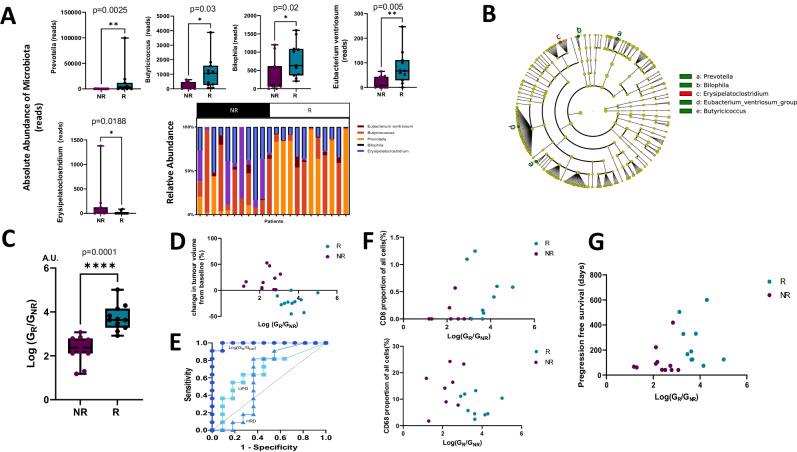
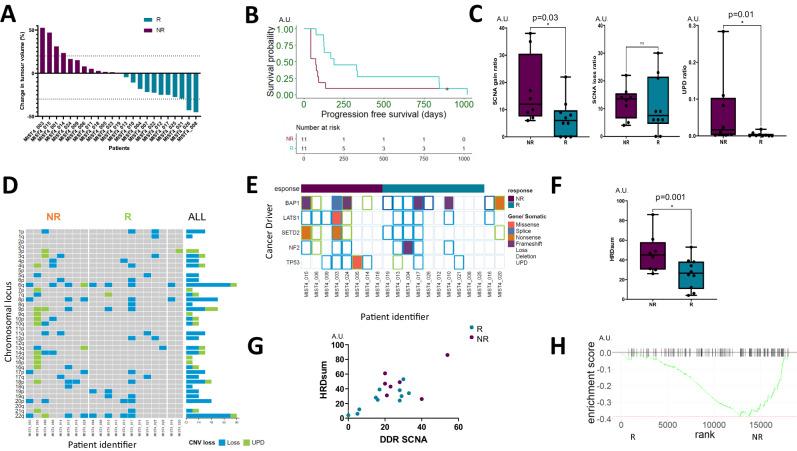
Malignant mesothelioma is a rare tumour caused by asbestos exposure that originates mainly from the pleural lining or the peritoneum. Treatment options are limited, and the prognosis is dismal. Although immune checkpoint blockade (ICB) can improve survival outcomes, the determinants of responsiveness remain elusive. Here, we report the outcomes of a multi-centre phase II clinical trial (MiST4, NCT03654833) evaluating atezolizumab and bevacizumab (AtzBev) in patients with relapsed mesothelioma. We also use tumour tissue and gut microbiome sequencing, as well as tumour spatial immunophenotyping to identify factors associated with treatment response. MIST4 met its primary endpoint with 50% 12-week disease control, and the treatment was tolerable. Aneuploidy, notably uniparental disomy (UPD), homologous recombination deficiency (HRD), epithelial-mesenchymal transition and inflammation with CD68 monocytes were identified as tumour-intrinsic resistance factors. The log-ratio of gut-resident microbial genera positively correlated with radiological response to AtzBev and CD8 T cell infiltration, but was inversely correlated with UPD, HRD and tumour infiltration by CD68 monocytes. In summary, a model is proposed in which both intrinsic and extrinsic determinants in mesothelioma cooperate to modify the tumour microenvironment and confer clinical sensitivity to AtzBev. Gut microbiota represent a potentially modifiable factor with potential to improve immunotherapy outcomes for individuals with this cancer of unmet need.

摘要

恶性间皮瘤是一种罕见的肿瘤,由石棉暴露引起,主要起源于胸膜衬里或腹膜。治疗选择有限,预后不佳。虽然免疫检查点阻断(ICB)可以改善生存结果,但反应的决定因素仍难以捉摸。在这里,我们报告了一项多中心 II 期临床试验(MiST4,NCT03654833)的结果,该试验评估了阿特珠单抗和贝伐珠单抗(AtzBev)在复发性间皮瘤患者中的疗效。我们还使用肿瘤组织和肠道微生物组测序以及肿瘤空间免疫表型分析来确定与治疗反应相关的因素。MIST4 达到了其主要终点,12 周疾病控制率为 50%,且治疗可耐受。非整倍体,特别是单亲二体(UPD)、同源重组缺陷(HRD)、上皮-间充质转化和 CD68 单核细胞炎症被确定为肿瘤内在耐药因素。肠道常驻微生物属的对数比与 AtzBev 的放射学反应和 CD8 T 细胞浸润呈正相关,但与 UPD、HRD 和 CD68 单核细胞浸润肿瘤呈负相关。总之,提出了一个模型,即间皮瘤中的内在和外在决定因素共同作用,改变肿瘤微环境,并赋予 AtzBev 临床敏感性。肠道微生物群代表了一个潜在的可调节因素,有可能改善对这种未满足需求的癌症患者的免疫治疗结果。

https://cdn.ncbi.nlm.nih.gov/pmc/blobs/c8d4/11339264/09a96f33f138/41467_2024_49842_Fig1_HTML.jpg

文献AI研究员

20分钟写一篇综述,助力文献阅读效率提升50倍。

立即体验

用中文搜PubMed

大模型驱动的PubMed中文搜索引擎

马上搜索

文档翻译

学术文献翻译模型,支持多种主流文档格式。

立即体验