Suppr超能文献

RFX家族及相关基因的泛癌研究确定RFX8为白血病的治疗靶点。

Pan-cancer investigation of RFX family and associated genes identifies RFX8 as a therapeutic target in leukemia.

作者信息

Cui Zelong, Fu Yue, Zhou Minran, Feng Huimin, Zhang Lu, Ma Sai, Chen Chunyan

机构信息

Department of Hematology, Qilu Hospital, Cheeloo College of Medicine, Shandong University, Jinan, China.

Department of Physiology and Pathophysiology, School of Basic Medical Science, Cheeloo College of Medicine, Shandong University, Jinan, Shandong, China.

出版信息

Heliyon. 2024 Jul 28;10(15):e35368. doi: 10.1016/j.heliyon.2024.e35368. eCollection 2024 Aug 15.

Abstract

BACKGROUND

Several transcription factors and co-factors are encoded by the RFX (Regulatory Factor X) family (RFX1-8) and associated genes (RFXAP and RFXANK). Increasing evidence suggests that the RFX family and associated genes are involved in the development and progression of cancer. However, no prior research has focused on a multi-omic analysis of these genes to evaluate their role in tumor progression.

METHODS

Using combined TCGA and GTEx pan-cancer data, we investigated the expression patterns and survival profiles of these ten genes. We then focused on RFX8 to analyze its clinicopathological and therapeutic features. Finally, we conducted experimental validation of RFX8 function in acute myeloid leukemia (AML).

RESULTS

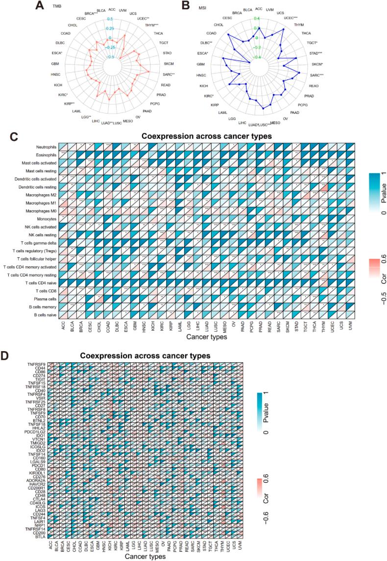
RFX5 and RFXANK showed higher expression levels, while RFX6 showed lower expression levels in most types of cancer, with RFX8 being the most upregulated in LAML. RFX2 and RFXAP demonstrated prognostic significance in eight types of cancer, and RFX8 showed significance in six types of cancer. The expression of these ten genes exhibited specific characteristics in immune subtypes, tumor microenvironment, and stemness. The expression of RFX8 was correlated with various tumor stages, microsatellite instability (MSI), tumor mutation burden (TMB), immune cell infiltration, and immune-checkpoint expression. Additionally, RFX8 was found to regulate tumorigenesis and sensitivity to chelerythrine in AML.

CONCLUSIONS

Our work delineated the landscape of the RFX family and associated genes in the pan-cancer context and the specific role of RFX8 in AML. These findings might offer cues for further investigations of these genes in cancer biology.

摘要

背景

几个转录因子和辅助因子由RFX(调节因子X)家族(RFX1 - 8)及相关基因(RFXAP和RFXANK)编码。越来越多的证据表明,RFX家族及相关基因参与癌症的发生和发展。然而,此前尚无研究聚焦于对这些基因进行多组学分析以评估它们在肿瘤进展中的作用。

方法

利用整合的TCGA和GTEx泛癌数据,我们研究了这十个基因的表达模式和生存概况。然后我们聚焦于RFX8来分析其临床病理特征和治疗特征。最后,我们对RFX8在急性髓系白血病(AML)中的功能进行了实验验证。

结果

在大多数类型的癌症中,RFX5和RFXANK表现出较高的表达水平,而RFX6表现出较低的表达水平,其中RFX8在急性髓系白血病中上调最为明显。RFX2和RFXAP在八种类型的癌症中显示出预后意义,RFX8在六种类型的癌症中显示出意义。这十个基因的表达在免疫亚型、肿瘤微环境和干性方面表现出特定特征。RFX8的表达与各种肿瘤分期、微卫星不稳定性(MSI)、肿瘤突变负荷(TMB)、免疫细胞浸润和免疫检查点表达相关。此外,发现RFX8在急性髓系白血病中调节肿瘤发生和对白屈菜红碱的敏感性。

结论

我们的工作描绘了泛癌背景下RFX家族及相关基因的全貌以及RFX8在急性髓系白血病中的具体作用。这些发现可能为进一步研究这些基因在癌症生物学中的作用提供线索。

https://cdn.ncbi.nlm.nih.gov/pmc/blobs/dfed/11336603/a3cfa0a0c9be/ga1.jpg

文献AI研究员

20分钟写一篇综述,助力文献阅读效率提升50倍。

立即体验

用中文搜PubMed

大模型驱动的PubMed中文搜索引擎

马上搜索

文档翻译

学术文献翻译模型,支持多种主流文档格式。

立即体验