Suppr超能文献

O-连接的N-乙酰葡糖胺通过依赖PINK1的途径影响线粒体自噬。

O-GlcNAc impacts mitophagy via the PINK1-dependent pathway.

作者信息

Alghusen Ibtihal M, Carman Marisa S, Wilkins Heather M, Strope Taylor A, Gimore Caleb, Fedosyuk Halyna, Shawa Jad, Ephrame Sophiya John, Denson Aspin R, Wang Xiaowan, Swerdlow Russell H, Slawson Chad

机构信息

School of Medicine, Department of Biochemistry and Molecular Biology, University of Kansas Medical Center, Kansas City, KS, United States.

Department of Neurology, University of Kansas Medical Center, Kansas City, KS, United States.

出版信息

Front Aging Neurosci. 2024 Aug 8;16:1387931. doi: 10.3389/fnagi.2024.1387931. eCollection 2024.

Abstract

BACKGROUND

The accumulation of dysfunctional mitochondria is an early feature of Alzheimer's disease (AD). The impaired turnover of damaged mitochondria increases reactive oxygen species production and lowers ATP generation, leading to cellular toxicity and neurodegeneration. Interestingly, AD exhibits a disruption in the global post-translational modification β-N-acetylglucosamine (O-GlcNAc). O-GlcNAc is a ubiquitous single sugar modification found in the nuclear, cytoplasmic, and mitochondrial proteins. Cells maintain a homeostatic level of O-GlcNAc by cycling the addition and removal of the sugar by O-GlcNAc transferase (OGT) or O-GlcNAcase (OGA), respectively.

METHODS

We used patient-derived induced pluripotent stem cells, a transgenic mouse model of AD, SH-SY5Y neuroblastoma cell lines to examine the effect of sustained O-GlcNAcase inhibition by Thiamet-G (TMG) or OGT deficiency on mitophagy using biochemical analyses.

RESULTS

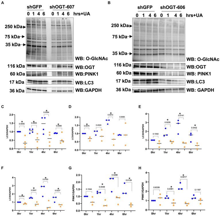
Here, we established an essential role for O-GlcNAc in regulating mitophagy (mitochondria-selective autophagy). Stimulating mitophagy using urolithin A (UA) decreases cellular O-GlcNAc and elevates mitochondrial O-GlcNAc. Sustained elevation in O-GlcNAcylation via pharmacologically inhibiting OGA using Thiamet-G (TMG) increases the mitochondrial level of mitophagy protein PTEN-induced kinase 1 (PINK1) and autophagy-related protein light chain 3 (LC3). Moreover, we detected O-GlcNAc on PINK1 and TMG increases its O-GlcNAcylation level. Conversely, decreasing cellular O-GlcNAcylation by knocking down OGT decreases both PINK1 protein expression and LC3 protein expression. Mitochondria isolated from CAMKII-OGT-KO mice also had decreased PINK1 and LC3. Moreover, human brain organoids treated with TMG showed significant elevation in LC3 compared to control. However, TMG-treated AD organoids showed no changes in LC3 expression.

CONCLUSION

Collectively, these data demonstrate that O-GlcNAc plays a crucial role in the activation and progression of mitophagy, and this activation is disrupted in AD.

摘要

背景

功能失调的线粒体积累是阿尔茨海默病(AD)的早期特征。受损线粒体的周转受损会增加活性氧的产生并降低ATP生成,导致细胞毒性和神经退行性变。有趣的是,AD表现出全球翻译后修饰β-N-乙酰葡糖胺(O-GlcNAc)的破坏。O-GlcNAc是一种普遍存在的单糖修饰,存在于核蛋白、细胞质蛋白和线粒体蛋白中。细胞通过分别由O-GlcNAc转移酶(OGT)或O-GlcNAcase(OGA)循环添加和去除糖类来维持O-GlcNAc的稳态水平。

方法

我们使用患者来源的诱导多能干细胞、AD转基因小鼠模型、SH-SY5Y神经母细胞瘤细胞系,通过生化分析来研究噻美嗪-G(TMG)持续抑制O-GlcNAcase或OGT缺乏对线粒体自噬的影响。

结果

在此,我们确立了O-GlcNAc在调节线粒体自噬(线粒体选择性自噬)中的重要作用。使用尿石素A(UA)刺激线粒体自噬会降低细胞O-GlcNAc并升高线粒体O-GlcNAc。通过使用噻美嗪-G(TMG)药理学抑制OGA使O-GlcNAcylation持续升高,会增加线粒体自噬蛋白PTEN诱导激酶1(PINK1)和自噬相关蛋白轻链3(LC3)的水平。此外,我们在PINK1上检测到O-GlcNAc,并且TMG会增加其O-GlcNAcylation水平。相反,通过敲低OGT降低细胞O-GlcNAcylation会降低PINK1蛋白表达和LC3蛋白表达。从CAMKII-OGT-KO小鼠分离的线粒体中PINK1和LC3也减少。此外,与对照相比,用TMG处理的人脑类器官中LC3显著升高。然而,TMG处理的AD类器官中LC3表达没有变化。

结论

总体而言,这些数据表明O-GlcNAc在激活和促进线粒体自噬中起关键作用,并且这种激活在AD中被破坏。

https://cdn.ncbi.nlm.nih.gov/pmc/blobs/6558/11339348/c87c0df4ed3c/fnagi-16-1387931-g001.jpg

文献AI研究员

20分钟写一篇综述,助力文献阅读效率提升50倍。

立即体验

用中文搜PubMed

大模型驱动的PubMed中文搜索引擎

马上搜索

文档翻译

学术文献翻译模型,支持多种主流文档格式。

立即体验