Suppr超能文献

TRIM4 E3 泛素连接酶降解 TPL2,并受致癌 KRAS 调节。

The TRIM4 E3 ubiquitin ligase degrades TPL2 and is modulated by oncogenic KRAS.

机构信息

Division of Oncology, Department of Internal Medicine, Barnes-Jewish Hospital and The Alvin J. Siteman Comprehensive Cancer Center, Washington University School of Medicine, St. Louis, MO, USA; Division of Endocrinology, Metabolism & Lipid Research, Department of Internal Medicine, Barnes-Jewish Hospital and The Alvin J. Siteman Comprehensive Cancer Center, Washington University School of Medicine, St. Louis, MO, USA.

Division of Oncology, Department of Internal Medicine, Barnes-Jewish Hospital and The Alvin J. Siteman Comprehensive Cancer Center, Washington University School of Medicine, St. Louis, MO, USA; Division of Endocrinology, Metabolism & Lipid Research, Department of Internal Medicine, Barnes-Jewish Hospital and The Alvin J. Siteman Comprehensive Cancer Center, Washington University School of Medicine, St. Louis, MO, USA; Department of General Surgery, Shengjing Hospital of China Medical University, Shenyang, China.

出版信息

Cell Rep. 2024 Sep 24;43(9):114667. doi: 10.1016/j.celrep.2024.114667. Epub 2024 Aug 22.

Abstract

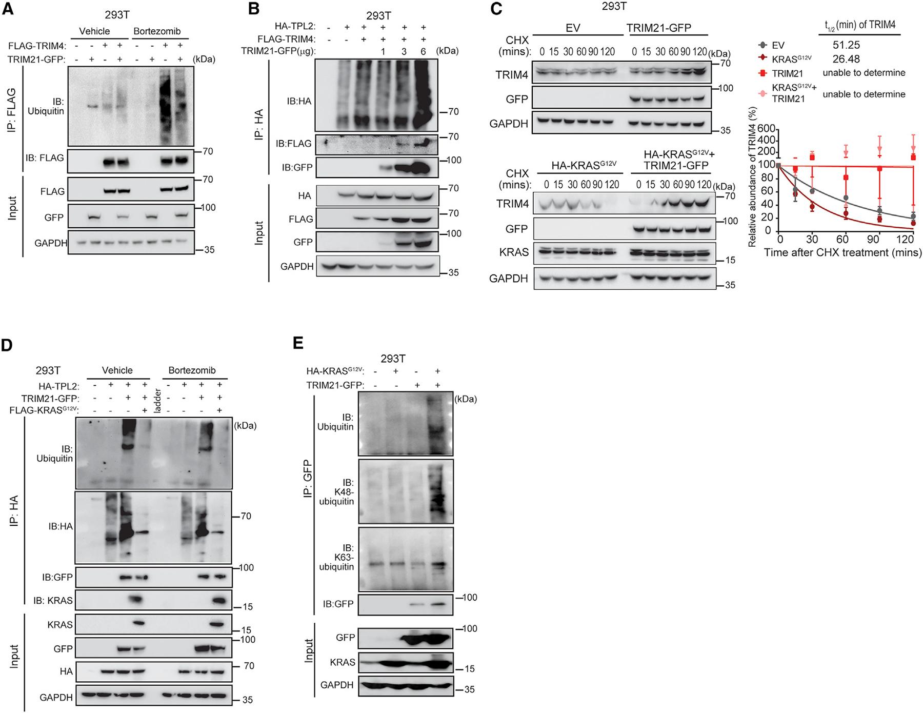
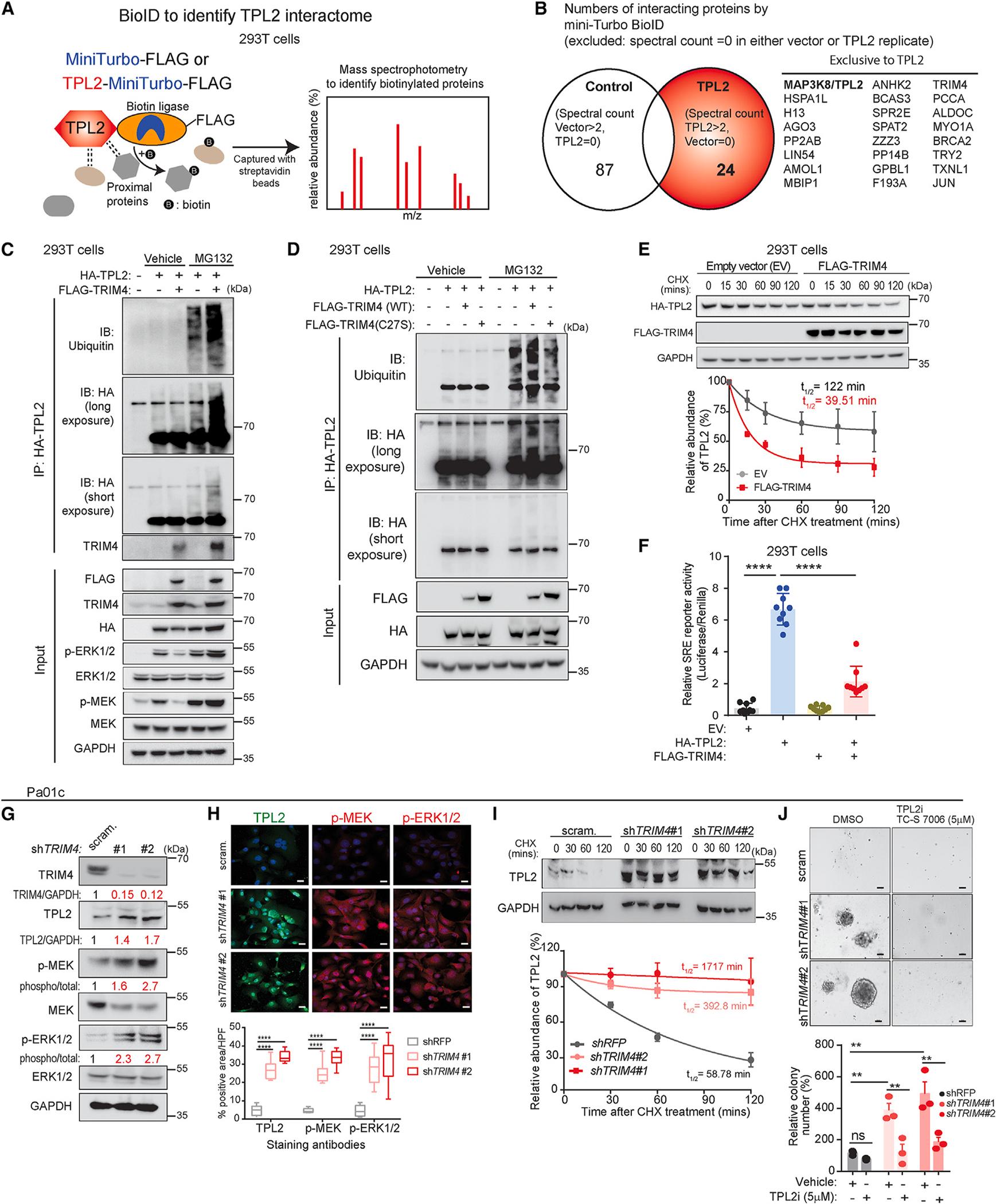
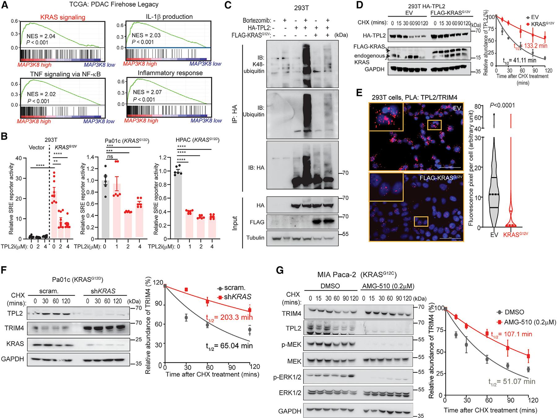
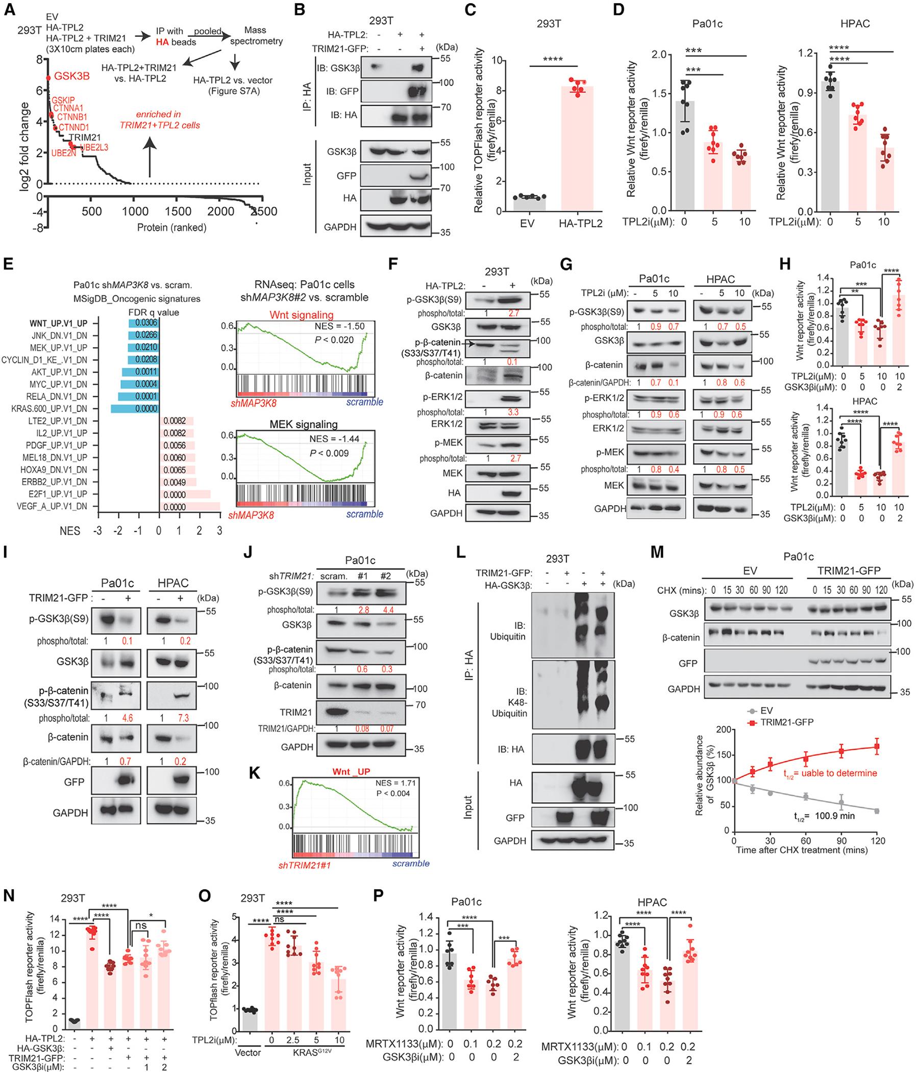
Loss-of-function mutations in the C terminus of TPL2 kinase promote oncogenesis by impeding its proteasomal degradation, leading to sustained protein expression. However, the degradation mechanism for TPL2 has remained elusive. Through proximity-dependent biotin identification (BioID), we uncovered tripartite motif-containing 4 (TRIM4) as the E3 ligase that binds and degrades TPL2 by polyubiquitination of lysines 415 and 439. The naturally occurring TPL2 mutants R442H and E188K exhibit impaired TRIM4 binding, enhancing their stability. We further discovered that TRIM4 itself is stabilized by another E3 ligase, TRIM21, which in turn is regulated by KRAS. Mutant KRAS recruits RNF185 to degrade TRIM21 and subsequently TRIM4, thereby stabilizing TPL2. In the presence of mutant KRAS, TPL2 phosphorylates and degrades GSK3β, resulting in β-catenin stabilization and activation of the Wnt pathway. These findings elucidate the physiological mechanisms regulating TPL2 and its exploitation by mutant KRAS, underscoring the need to develop TPL2 inhibitors for KRAS-mutant cancers.

摘要

TPL2 激酶 C 端功能丧失突变通过阻碍其蛋白酶体降解来促进肿瘤发生,从而导致持续的蛋白质表达。然而,TPL2 的降解机制仍然难以捉摸。通过邻近依赖性生物素鉴定(BioID),我们发现三基序蛋白 4(TRIM4)是一种 E3 连接酶,通过赖氨酸 415 和 439 的多泛素化结合并降解 TPL2。天然存在的 TPL2 突变体 R442H 和 E188K 表现出与 TRIM4 结合的能力受损,从而增强了它们的稳定性。我们进一步发现,TRIM4 本身被另一种 E3 连接酶 TRIM21 稳定,而 TRIM21 又受 KRAS 调节。突变型 KRAS 招募 RNF185 降解 TRIM21 和随后的 TRIM4,从而稳定 TPL2。在突变型 KRAS 的存在下,TPL2 磷酸化并降解 GSK3β,导致 β-连环蛋白稳定和 Wnt 通路激活。这些发现阐明了调节 TPL2 的生理机制及其被突变型 KRAS 利用的机制,强调了开发针对 KRAS 突变型癌症的 TPL2 抑制剂的必要性。

https://cdn.ncbi.nlm.nih.gov/pmc/blobs/1c8f/11472288/85a8351c745d/nihms-2025327-f0002.jpg

文献AI研究员

20分钟写一篇综述,助力文献阅读效率提升50倍。

立即体验

用中文搜PubMed

大模型驱动的PubMed中文搜索引擎

马上搜索

文档翻译

学术文献翻译模型,支持多种主流文档格式。

立即体验