Suppr超能文献

膀胱癌干细胞景观的表征及干性相关预后特征的鉴定。

Characterization of the stem cell landscape and identification of a stemness-associated prognostic signature in bladder cancer.

作者信息

Lin Gaoteng, Lin Jiamei, Wang Hao, Wang Liucheng, Zhan Fangfang, Wu Liqian, Xue Liang, Dong Yang, Wei Wanqing, Liu Lin

机构信息

Department of Urology, The 900th Hospital of Joint Logistic Support Force, Fuzhou, China.

Burn Plastic Surgery And Wound Repair Surgery, Affiliated Hospital of Youjiang Medical University for Nationalities, Baise, China.

出版信息

Cancer Cell Int. 2024 Aug 24;24(1):299. doi: 10.1186/s12935-024-03465-4.

Abstract

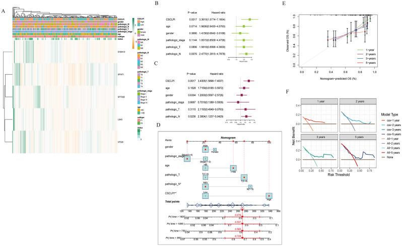
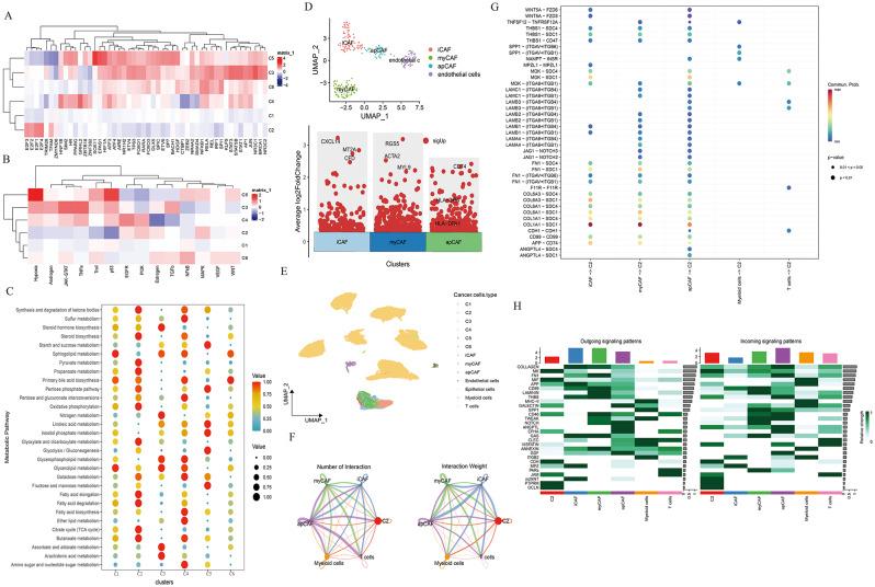
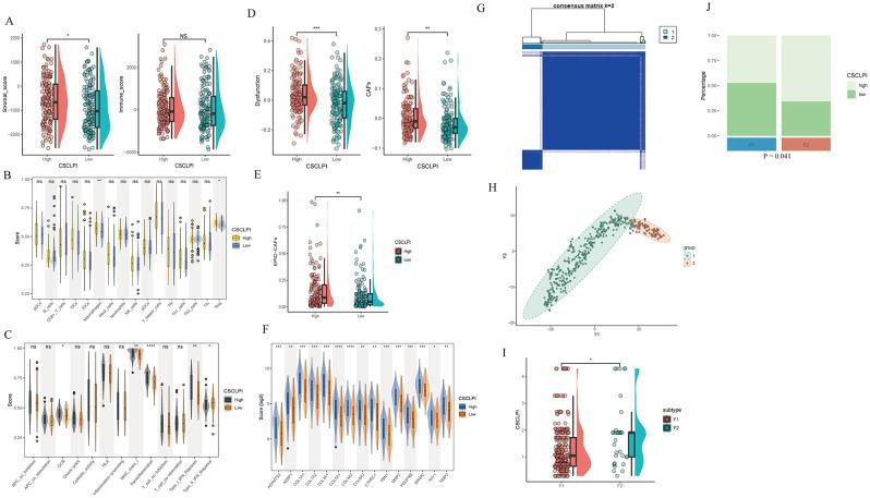
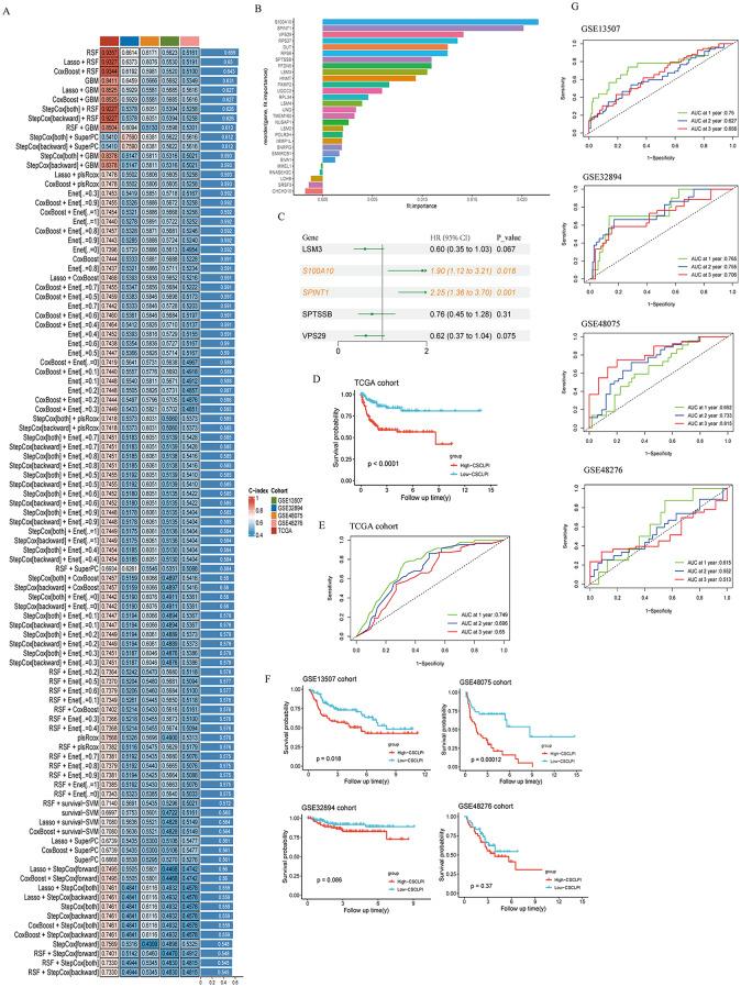
It is accepted that cancer stem cells (CSCs) are key to the occurrence, progression, drug resistance, and recurrence of bladder cancer (BLCA). Here, we aimed to characterize the landscapes of CSCs and investigate the biological and clinical signatures based on a prognostic model constructed by genes associated with CSCs. The malignant epithelial cells were discovered and sorted into six clusters through single cell analysis. C2 was identified as the CSCs. The signaling involved in the interactions between C2, cancer-associated fibroblasts (CAFs), and immune cells mainly consisted of MK, THBS, ANGPTL, VISFATIN, JAM, and ncWNT pathways. The CSC-like prognostic index (CSCLPI) constructed by the random survival forest was a reliable risk factor for BLCA and had a stable and powerful effect on predicting the overall survival of patients with BLCA. The level of CAFs was higher among patients with higher CSCLPI scores, suggesting that CAFs play a significant role in regulating biological characteristics. The CSCLPI-developed survival prediction nomogram has the potential to be applied clinically to predict the 1-, 2-, 3-, and 5-year overall survival of patients with BLCA. The CSCLPI can be used for prognostic prediction and drug treatment evaluation in the clinic.

摘要

人们普遍认为,癌症干细胞(CSCs)是膀胱癌(BLCA)发生、进展、耐药和复发的关键。在此,我们旨在描述癌症干细胞的特征,并基于由与癌症干细胞相关的基因构建的预后模型,研究其生物学和临床特征。通过单细胞分析发现并将恶性上皮细胞分为六个簇。C2被鉴定为癌症干细胞。C2、癌症相关成纤维细胞(CAFs)和免疫细胞之间相互作用所涉及的信号通路主要包括MK、THBS、ANGPTL、内脂素、JAM和非经典WNT通路。由随机生存森林构建的癌症干细胞样预后指数(CSCLPI)是膀胱癌的一个可靠风险因素,对预测膀胱癌患者的总生存期具有稳定而强大的作用。CSCLPI评分较高的患者中CAFs水平较高,表明CAFs在调节生物学特性方面发挥重要作用。基于CSCLPI开发的生存预测列线图有可能在临床上应用于预测膀胱癌患者1年、2年、3年和5年的总生存期。CSCLPI可用于临床预后预测和药物治疗评估。

https://cdn.ncbi.nlm.nih.gov/pmc/blobs/2806/11344935/adc0e2952f47/12935_2024_3465_Fig1_HTML.jpg

文献AI研究员

20分钟写一篇综述,助力文献阅读效率提升50倍。

立即体验

用中文搜PubMed

大模型驱动的PubMed中文搜索引擎

马上搜索

文档翻译

学术文献翻译模型,支持多种主流文档格式。

立即体验