Suppr超能文献

一种由 circCOPA 编码的新型蛋白通过破坏 NONO-SFPQ 复合物抑制胶质母细胞瘤细胞的恶性表型,并增加其对替莫唑胺的敏感性。

A novel protein encoded by circCOPA inhibits the malignant phenotype of glioblastoma cells and increases their sensitivity to temozolomide by disrupting the NONO-SFPQ complex.

机构信息

Tianjin Neurological Institute, Key Laboratory of Post-Neuro injury, Neuro-repair and Regeneration in Central Nervous System, Ministry of Education and Tianjin City, Tianjin Medical University General Hospital, Tianjin, China.

Department of Neurosurgery, The First Affiliated Hospital of Zhengzhou University, Zhengzhou, Henan, China.

出版信息

Cell Death Dis. 2024 Aug 25;15(8):616. doi: 10.1038/s41419-024-07010-z.

Abstract

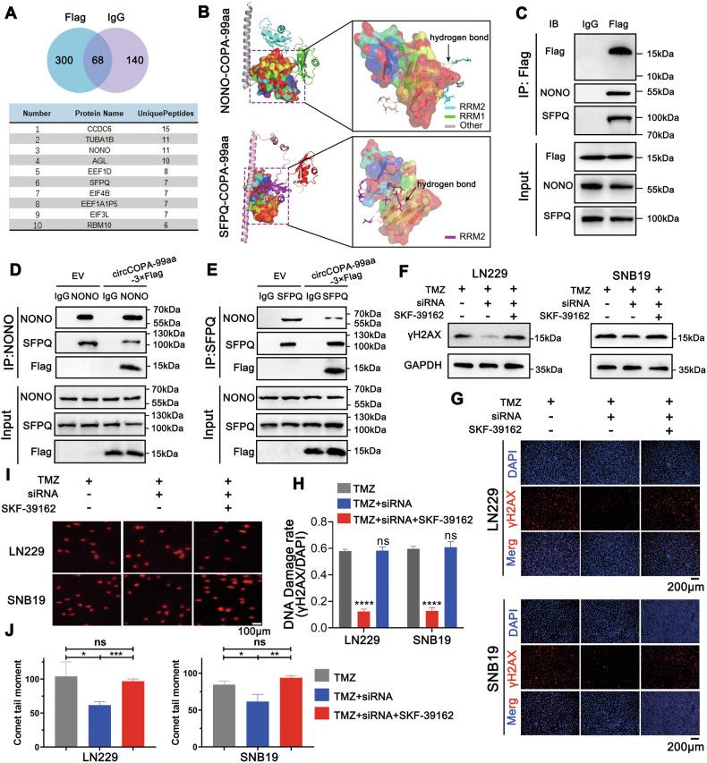
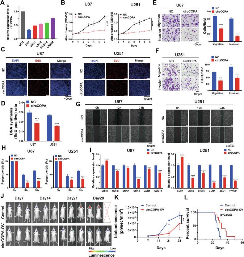
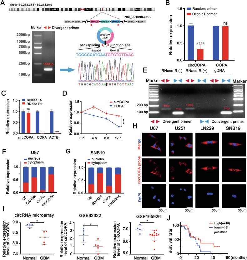
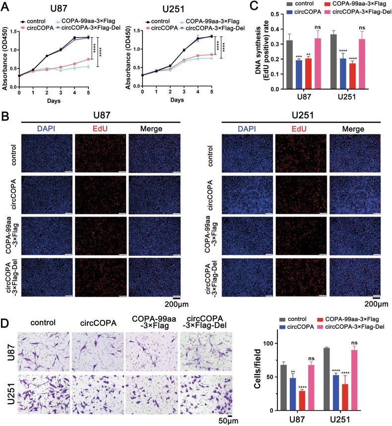
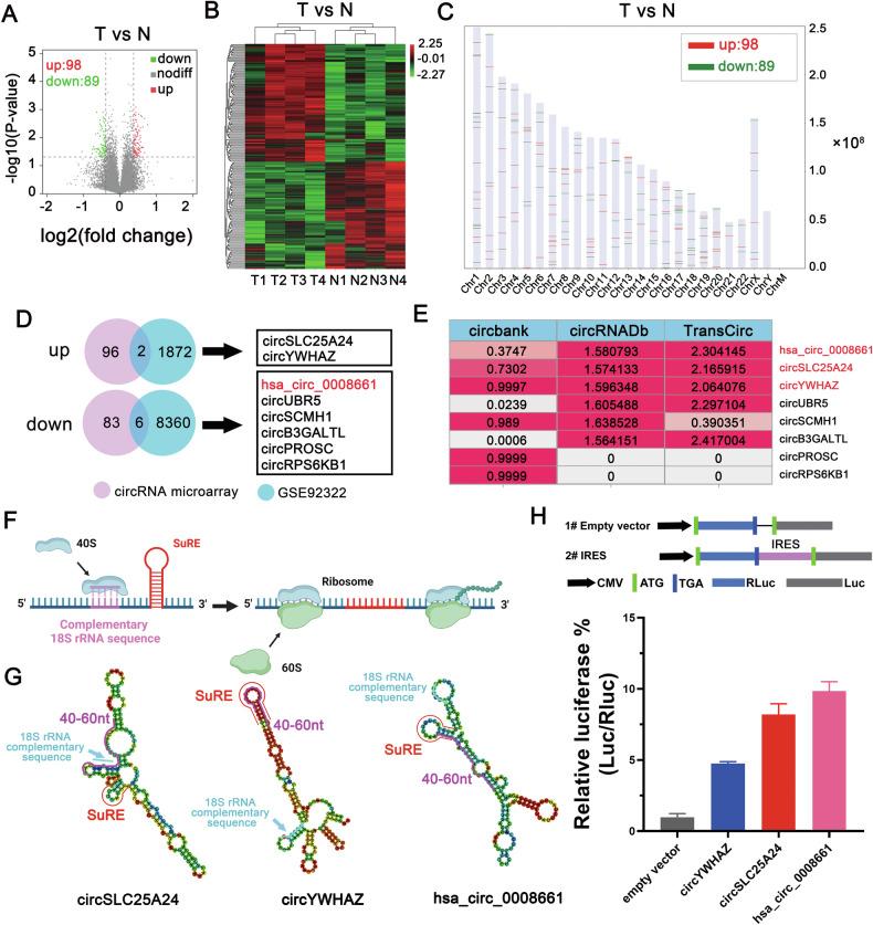
Glioblastoma (GBM) represents a primary malignant brain tumor. Temozolomide resistance is a major hurdle in GBM treatment. Proteins encoded by circular RNAs (circRNAs) can modulate the sensitivity of multiple tumor chemotherapies. However, the impact of circRNA-encoded proteins on GBM sensitivity to temozolomide remains unknown. Herein, we discover a circRNA (circCOPA) through the circRNA microarray profile in GBM samples, which can encode a novel 99 amino acid protein (COPA-99aa) through its internal ribosome entry site. Functionally, circCOPA overexpression in GBM cells inhibits cell proliferation, migration, and invasion in vitro and growth in vivo. Rather than itself, circCOPA mainly functions as a suppressive effector by encoding COPA-99aa. Moreover, we reveal that circCOPA is downregulated in GBM tissues and high expression of circCOPA is related to a better prognosis in GBM patients. Mechanistically, a heteromer of SFPQ and NONO is required for double-strand DNA break repair. COPA-99aa disrupts the dimerization of NONO and SFPQ by separately binding with the NONO and SFPQ proteins, thus resulting in the inhibition of proliferation or invasion and the increase of temozolomide-induced DNA damage in GBM cells. Collectively, our data suggest that circCOPA mainly contributes to inhibiting the GBM malignant phenotype through its encoded COPA-99aa and that COPA-99aa increases temozolomide-induced DNA damage by interfering with the dimerization of NONO and SFPQ. Restoring circCOPA or COPA-99aa may increase the sensitivity of patients to temozolomide.

摘要

胶质母细胞瘤(GBM)是一种原发性恶性脑肿瘤。替莫唑胺耐药是 GBM 治疗的主要障碍。环状 RNA(circRNA)编码的蛋白质可以调节多种肿瘤化疗药物的敏感性。然而,circRNA 编码蛋白对 GBM 对替莫唑胺敏感性的影响尚不清楚。在此,我们通过 GBM 样本的 circRNA 微阵列谱发现了一个 circRNA(circCOPA),它可以通过其内部核糖体进入位点编码一个新的 99 个氨基酸蛋白(COPA-99aa)。功能上,GBM 细胞中 circCOPA 的过表达抑制了体外细胞增殖、迁移和侵袭以及体内生长。circCOPA 主要通过编码 COPA-99aa 作为抑制性效应物发挥作用,而不是自身。此外,我们揭示 circCOPA 在 GBM 组织中下调,高表达 circCOPA 与 GBM 患者的预后较好相关。机制上,SFPQ 和 NONO 的异源二聚体是双链 DNA 断裂修复所必需的。COPA-99aa 通过分别与 NONO 和 SFPQ 蛋白结合,破坏 NONO 和 SFPQ 的二聚化,从而抑制 GBM 细胞的增殖或侵袭,并增加替莫唑胺诱导的 DNA 损伤。总之,我们的数据表明,circCOPA 主要通过其编码的 COPA-99aa 抑制 GBM 的恶性表型,COPA-99aa 通过干扰 NONO 和 SFPQ 的二聚化增加替莫唑胺诱导的 DNA 损伤。恢复 circCOPA 或 COPA-99aa 可能会增加患者对替莫唑胺的敏感性。

https://cdn.ncbi.nlm.nih.gov/pmc/blobs/8cca/11345445/370500521384/41419_2024_7010_Fig1_HTML.jpg

文献AI研究员

20分钟写一篇综述,助力文献阅读效率提升50倍。

立即体验

用中文搜PubMed

大模型驱动的PubMed中文搜索引擎

马上搜索

文档翻译

学术文献翻译模型,支持多种主流文档格式。

立即体验