Suppr超能文献

肝细胞中 miR-33 的缺失可减轻 MASLD-MASH-HCC 的进展。

miR-33 deletion in hepatocytes attenuates MASLD-MASH-HCC progression.

机构信息

Vascular Biology and Therapeutics Program.

Department of Comparative Medicine.

出版信息

JCI Insight. 2024 Aug 27;9(19):e168476. doi: 10.1172/jci.insight.168476.

Abstract

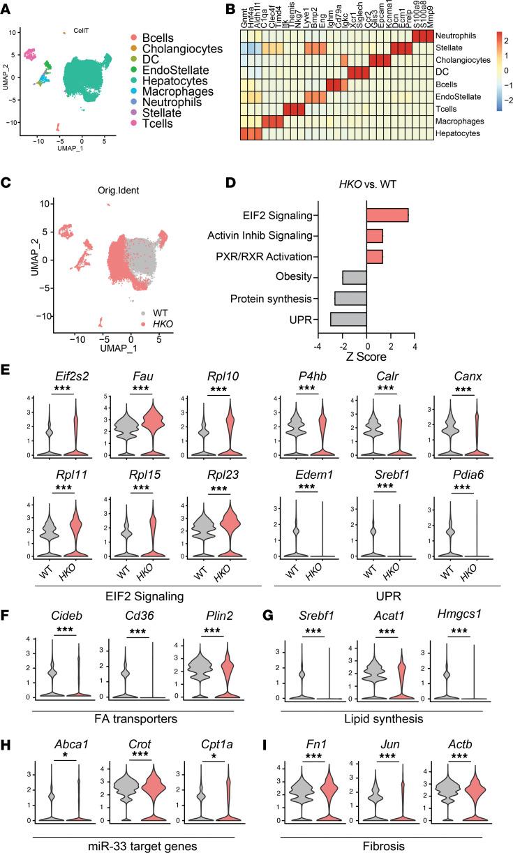
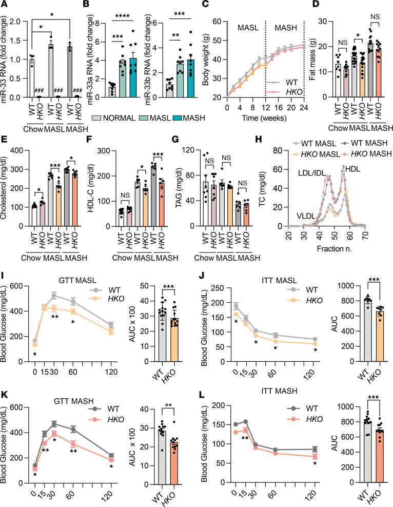
The complexity of the mechanisms underlying metabolic dysfunction-associated steatotic liver disease (MASLD) progression remains a significant challenge for the development of effective therapeutics. miRNAs have shown great promise as regulators of biological processes and as therapeutic targets for complex diseases. Here, we study the role of hepatic miR-33, an important regulator of lipid metabolism, during the progression of MASLD and the development of hepatocellular carcinoma (HCC). We report that miR-33 was elevated in the livers of humans and mice with MASLD and that its deletion in hepatocytes (miR-33 HKO) improved multiple aspects of the disease, including steatosis and inflammation, limiting the progression to metabolic dysfunction-associated steatotic hepatitis (MASH), fibrosis, and HCC. Mechanistically, hepatic miR-33 deletion reduced lipid synthesis and promoted mitochondrial fatty acid oxidation, reducing lipid burden. Additionally, absence of miR-33 altered the expression of several known miR-33 target genes involved in metabolism and resulted in improved mitochondrial function and reduced oxidative stress. The reduction in lipid accumulation and liver injury resulted in decreased YAP/TAZ pathway activation, which may be involved in the reduced HCC progression in HKO livers. Together, these results suggest suppressing hepatic miR-33 may be an effective therapeutic approach to temper the development of MASLD, MASH, and HCC in obesity.

摘要

代谢相关脂肪性肝病(MASLD)进展相关的机制复杂性仍然是开发有效治疗方法的重大挑战。miRNA 已显示出作为生物过程调节剂和复杂疾病治疗靶点的巨大潜力。在这里,我们研究了肝 miR-33 在 MASLD 进展和肝细胞癌(HCC)发生过程中的作用,miR-33 是脂质代谢的重要调节因子。我们报告称,MASLD 患者和小鼠的肝脏中 miR-33 升高,而肝细胞中 miR-33 的缺失(miR-33 HKO)改善了该疾病的多个方面,包括脂肪变性和炎症,限制了向代谢相关脂肪性肝炎(MASH)、纤维化和 HCC 的进展。从机制上讲,肝 miR-33 的缺失减少了脂质合成并促进了线粒体脂肪酸氧化,从而减轻了脂质负担。此外,miR-33 的缺失改变了几个已知参与代谢的 miR-33 靶基因的表达,导致线粒体功能改善和氧化应激减少。脂质积累和肝损伤的减少导致 YAP/TAZ 通路的激活减少,这可能与 HKO 肝脏中 HCC 进展减少有关。总之,这些结果表明,抑制肝 miR-33 可能是一种有效的治疗方法,可以缓解肥胖症患者 MASLD、MASH 和 HCC 的发展。

https://cdn.ncbi.nlm.nih.gov/pmc/blobs/d474/11466198/acb32dfdc6dc/jciinsight-9-168476-g173.jpg

文献AI研究员

20分钟写一篇综述,助力文献阅读效率提升50倍。

立即体验

用中文搜PubMed

大模型驱动的PubMed中文搜索引擎

马上搜索

文档翻译

学术文献翻译模型,支持多种主流文档格式。

立即体验