Suppr超能文献

Hedgehog 缺陷型肝细胞的衰老相关分泌组驱动 MASLD 进展。

The senescence-associated secretome of Hedgehog-deficient hepatocytes drives MASLD progression.

机构信息

Division of Gastroenterology, Department of Medicine and.

Department of Molecular Genetics and Microbiology, Duke University, Durham, North Carolina, USA.

出版信息

J Clin Invest. 2024 Aug 27;134(19):e180310. doi: 10.1172/JCI180310.

Abstract

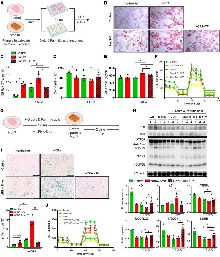
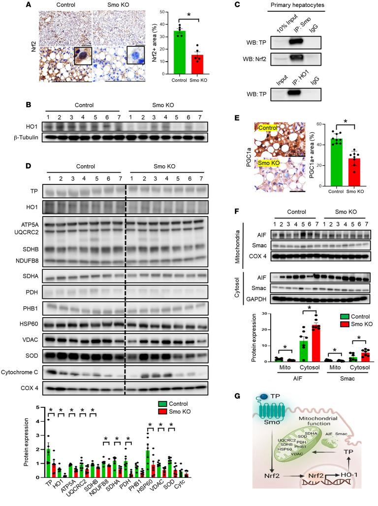
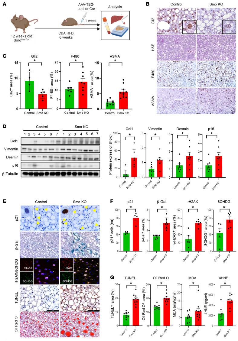
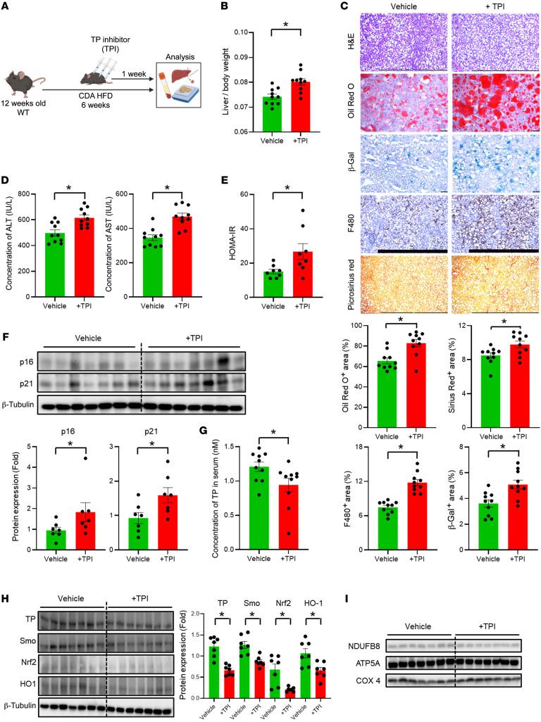
The burden of senescent hepatocytes correlates with the severity of metabolic dysfunction-associated steatotic liver disease (MASLD), but the mechanisms driving senescence and how it exacerbates MASLD are poorly understood. Hepatocytes experience lipotoxicity and become senescent when Smoothened (Smo) is deleted to disrupt Hedgehog signaling. We aimed to determine whether the secretomes of Smo-deficient hepatocytes perpetuate senescence to drive MASLD progression. RNA-Seq analysis of liver samples from human and murine cohorts with MASLD confirmed that hepatocyte populations in MASLD livers were depleted of Smo+ cells and enriched with senescent cells. When fed a choline-deficient, amino acid-restricted high-fat diet (CDA-HFD) to induce MASLD, Smo- mice had lower antioxidant markers and developed worse DNA damage, senescence, steatohepatitis, and fibrosis than did Smo+ mice. Sera and hepatocyte-conditioned medium from Smo- mice were depleted of thymidine phosphorylase (TP), a protein that maintains mitochondrial fitness. Treating Smo- hepatocytes with TP reduced senescence and lipotoxicity, whereas inhibiting TP in Smo+ hepatocytes had the opposite effect and exacerbated hepatocyte senescence, steatohepatitis, and fibrosis in CDA-HFD-fed mice. We conclude that inhibition of Hedgehog signaling in hepatocytes promoted MASLD by suppressing hepatocyte production of proteins that prevent lipotoxicity and senescence.

摘要

衰老肝细胞的负担与代谢功能障碍相关的脂肪性肝病 (MASLD) 的严重程度相关,但导致衰老的机制以及它如何加剧 MASLD 仍知之甚少。当 Smoothened (Smo) 被删除以破坏 Hedgehog 信号传导时,肝细胞会经历脂毒性并变得衰老。我们旨在确定 Smo 缺陷肝细胞的分泌组是否会促使衰老以推动 MASLD 的进展。来自具有 MASLD 的人类和小鼠队列的肝样本的 RNA-Seq 分析证实,MASLD 肝脏中的肝细胞群体耗尽了 Smo+细胞,并富含衰老细胞。当用胆碱缺乏、氨基酸限制的高脂肪饮食 (CDA-HFD) 喂养以诱导 MASLD 时,与 Smo+ 小鼠相比,Smo- 小鼠的抗氧化标志物水平较低,并且更容易发生 DNA 损伤、衰老、脂肪性肝炎和纤维化。来自 Smo- 小鼠的血清和肝细胞条件培养基缺乏胸苷磷酸化酶 (TP),TP 是一种维持线粒体适应性的蛋白质。用 TP 处理 Smo- 肝细胞可减少衰老和脂毒性,而抑制 Smo+ 肝细胞中的 TP 则会产生相反的效果,并加剧 CDA-HFD 喂养小鼠中的肝细胞衰老、脂肪性肝炎和纤维化。我们得出结论,抑制肝细胞中的 Hedgehog 信号传导通过抑制防止脂毒性和衰老的蛋白质的肝细胞产生来促进 MASLD。

https://cdn.ncbi.nlm.nih.gov/pmc/blobs/89cb/11444248/7a51412b742d/jci-134-180310-g001.jpg

文献AI研究员

20分钟写一篇综述,助力文献阅读效率提升50倍。

立即体验

用中文搜PubMed

大模型驱动的PubMed中文搜索引擎

马上搜索

文档翻译

学术文献翻译模型,支持多种主流文档格式。

立即体验