Suppr超能文献

微小RNA介导的转化生长因子-β1和香烟烟雾对气道乳过氧化物酶的抑制作用促进气道炎症。

MicroRNA mediated suppression of airway lactoperoxidase by TGF-β1 and cigarette smoke promotes airway inflammation.

作者信息

Santiago Maria J, Chinnapaiyan Srinivasan, Panda Kingshuk, Rahman Md Sohanur, Ghorai Suvankar, Lucas Joseph H, Black Stephen M, Rahman Irfan, Unwalla Hoshang J

机构信息

Department of Cellular and Molecular Medicine, Herbert Wertheim College of Medicine, Florida International University, 11200 SW 8th Street, Miami, FL, 33199, USA.

Department of Chemistry and Biochemistry, Florida International University, 11200 SW 8th Street, Miami, FL, 33199, USA.

出版信息

J Inflamm (Lond). 2024 Aug 27;21(1):31. doi: 10.1186/s12950-024-00405-x.

Abstract

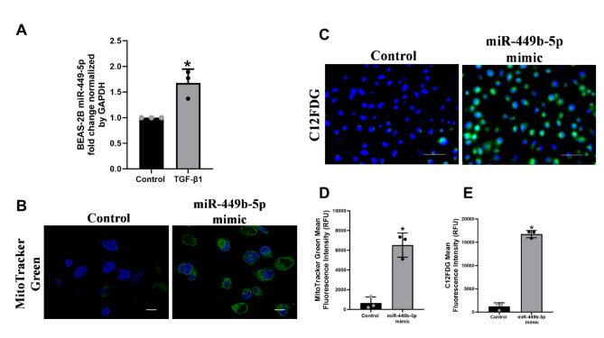
Transforming Growth Factor Beta1 (TGF-β1) signaling is upregulated in Chronic Obstructive Pulmonary disease (COPD), smokers, and people living with HIV. Cigarette smoking and HIV are also independent risk factors for COPD. Chronic inflammation is a hallmark of COPD. However, the underlying mechanisms remain unknown. Previous research has suggested that TGF-β1 alters the airway epithelial microRNAome and transcriptome, potentially contributing to lung inflammation. The Lactoperoxidase (LPO) system is an integral component of innate immunity within the airway. LPO plays a crucial role in host defense by catalyzing the oxidation of thiocyanate to hypothiocyanite in the presence of hydrogen peroxide (HO), generating a potent antibacterial and antiviral agent. Additionally, the LPO system potentially aids in maintaining cellular redox balance by reducing the levels of HO, thus mitigating oxidative stress within the airway epithelium. LPO dysfunction can impair immune responses and exacerbate inflammatory processes in respiratory diseases.In this study, primary bronchial epithelial cells and bronchial cell lines were treated with TGF-β1 and exposed to cigarette smoke to characterize the effect of these factors on LPO and their downstream effects. RT-qPCR and Western Blot were applied to quantify mRNA and proteins' expression. The levels of HO were detected using the Amplex Red Assay. Magnetofection and transfection were applied to probe the effect of miR-449b-5p. Staining procedures using the MitoTracker Green and C12FDG dyes were used to establish mitochondria mass and senescence. The levels of pro-inflammatory cytokines were measured via Luminex assays.We found that TGF-β1 and cigarette smoke suppressed airway LPO expression, increasing HO levels. This increase in HO had downstream effects on mitochondrial homeostasis, epithelial cellular senescence, and the pro-inflammatory cytokine response. We demonstrate for the first time that airway LPO is regulated by TGF-β1-induced miRNA-mediated post-transcriptional silencing through miR-449b-5p in the lungs. Further, we identify and validate miR-449-5p as the candidate miRNA upregulated by TGF-β1, which is involved in LPO suppression. This paper demonstrates a new mechanism by which TGF-β1 can lead to altered redox status in the airway.

摘要

转化生长因子β1(TGF-β1)信号通路在慢性阻塞性肺疾病(COPD)患者、吸烟者和艾滋病病毒感染者中上调。吸烟和感染艾滋病病毒也是COPD的独立危险因素。慢性炎症是COPD的一个标志。然而,其潜在机制仍不清楚。先前的研究表明,TGF-β1会改变气道上皮微小RNA组和转录组,可能导致肺部炎症。乳过氧化物酶(LPO)系统是气道固有免疫的一个组成部分。LPO在宿主防御中起着关键作用,它在过氧化氢(HO)存在的情况下催化硫氰酸盐氧化为次硫氰酸盐,生成一种有效的抗菌和抗病毒剂。此外,LPO系统可能通过降低HO水平来帮助维持细胞氧化还原平衡,从而减轻气道上皮内的氧化应激。LPO功能障碍会损害免疫反应并加剧呼吸系统疾病中的炎症过程。在本研究中,用TGF-β1处理原代支气管上皮细胞和支气管细胞系,并使其暴露于香烟烟雾中,以表征这些因素对LPO的影响及其下游效应。应用逆转录定量聚合酶链反应(RT-qPCR)和蛋白质免疫印迹法来定量mRNA和蛋白质的表达。使用Amplex Red检测法检测HO水平。应用磁转染和转染来探究miR-449b-5p的作用。使用MitoTracker Green和C12FDG染料的染色程序来确定线粒体质量和衰老情况。通过Luminex检测法测量促炎细胞因子的水平。我们发现,TGF-β1和香烟烟雾会抑制气道LPO表达,增加HO水平。HO的这种增加对线粒体稳态、上皮细胞衰老和促炎细胞因子反应产生下游效应。我们首次证明,气道LPO在肺部受TGF-β1诱导的miRNA通过miR-449b-5p介导的转录后沉默调控。此外,我们鉴定并验证了miR-449-5p是由TGF-β1上调的候选miRNA,它参与LPO的抑制。本文展示了TGF-β1导致气道氧化还原状态改变的一种新机制。

https://cdn.ncbi.nlm.nih.gov/pmc/blobs/3b5e/11348649/fa262a518a1e/12950_2024_405_Fig1_HTML.jpg

文献AI研究员

20分钟写一篇综述,助力文献阅读效率提升50倍。

立即体验

用中文搜PubMed

大模型驱动的PubMed中文搜索引擎

马上搜索

文档翻译

学术文献翻译模型,支持多种主流文档格式。

立即体验