Suppr超能文献

宿主细胞对亚油酸的特异性代谢控制细胞培养中的生长。

Host cell-specific metabolism of linoleic acid controls growth in cell culture.

机构信息

Department of Medical Microbiology & Immunology, University of Wisconsin-Madison, Madison, Wisconsin, USA.

出版信息

Infect Immun. 2024 Oct 15;92(10):e0029924. doi: 10.1128/iai.00299-24. Epub 2024 Aug 28.

Abstract

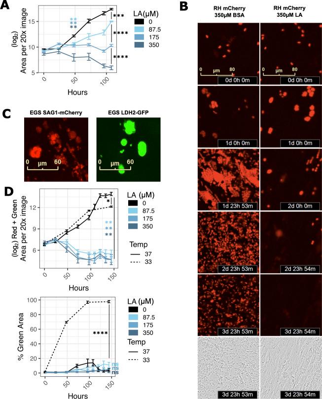
The obligate intracellular parasite can infect and replicate in any warm-blooded cell tested to date, but much of our knowledge about cell biology comes from just one host cell type: human foreskin fibroblasts (HFFs). To expand our knowledge of host-parasite lipid interactions, we studied in intestinal epithelial cells, the first site of host-parasite contact following oral infection and the exclusive site of parasite sexual development in feline hosts. We found that highly metabolic Caco-2 cells are permissive to growth even when treated with high levels of linoleic acid (LA), a polyunsaturated fatty acid (PUFA) that kills parasites in HFFs. Caco-2 cells appear to sequester LA away from the parasite, preventing membrane disruptions and lipotoxicity that characterize LA-induced parasite death in HFFs. Our work is an important step toward understanding host-parasite interactions in feline intestinal epithelial cells, an understudied but important cell type in the life cycle.

摘要

专性细胞内寄生虫可以感染和复制迄今为止测试过的任何温血细胞,但我们对细胞生物学的大部分了解来自于一种宿主细胞类型:人包皮成纤维细胞(HFF)。为了扩展我们对宿主-寄生虫脂质相互作用的了解,我们研究了肠道上皮细胞,这是口服感染后宿主-寄生虫接触的第一部位,也是猫科宿主中寄生虫有性发育的唯一部位。我们发现,即使在用高水平亚油酸(LA)处理时,高度代谢的 Caco-2 细胞也允许生长,亚油酸是一种多不饱和脂肪酸(PUFA),可杀死 HFF 中的寄生虫。Caco-2 细胞似乎将 LA 与寄生虫隔离开来,防止了膜破裂和脂毒性,这是 LA 诱导 HFF 中寄生虫死亡的特征。我们的工作是朝着理解猫科动物肠道上皮细胞中宿主-寄生虫相互作用迈出的重要一步,这是生命周期中一个研究不足但重要的细胞类型。

https://cdn.ncbi.nlm.nih.gov/pmc/blobs/c9e7/11475615/b739715bf7e5/iai.00299-24.f001.jpg

文献AI研究员

20分钟写一篇综述,助力文献阅读效率提升50倍。

立即体验

用中文搜PubMed

大模型驱动的PubMed中文搜索引擎

马上搜索

文档翻译

学术文献翻译模型,支持多种主流文档格式。

立即体验