Suppr超能文献

源自猪脱细胞细胞外基质的排列和随机电纺纤维对基于间充质干细胞的脊髓损伤治疗的影响。

The Effect of Aligned and Random Electrospun Fibers Derived from Porcine Decellularized ECM on Mesenchymal Stem Cell-Based Treatments for Spinal Cord Injury.

作者信息

Tai Zhiqiang, Liu Jiashang, Wang Bixue, Chen Shu, Liu Changsheng, Chen Xi

机构信息

Key Laboratory for Ultrafine Materials of Ministry of Education, Frontiers Science Center for Materiobiology and Dynamic Chemistry, Engineering Research Center for Biomaterials of Ministry of Education, School of Materials Science and Engineering, East China University of Science and Technology, Shanghai 200237, China.

出版信息

Bioengineering (Basel). 2024 Jul 31;11(8):772. doi: 10.3390/bioengineering11080772.

Abstract

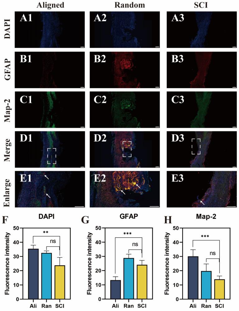
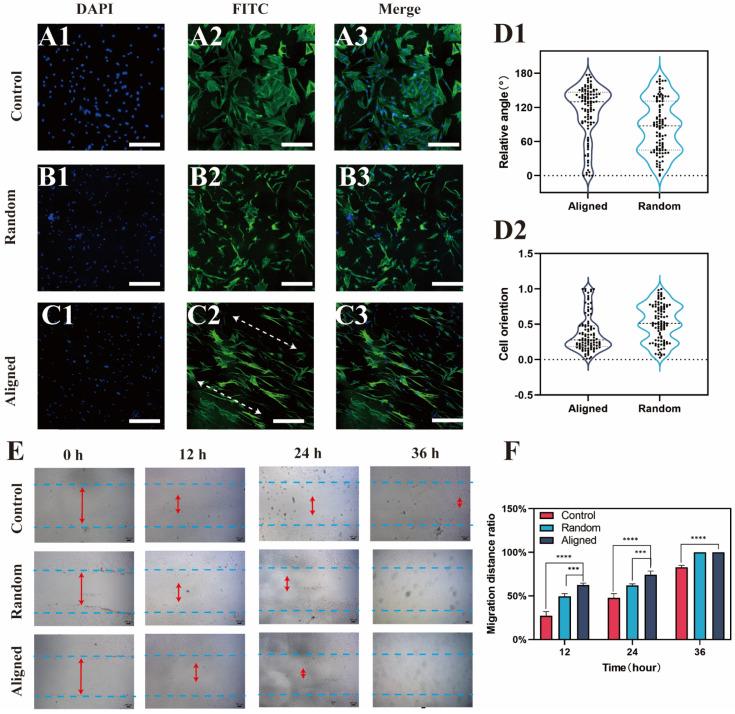
The impact of traumatic spinal cord injury (SCI) can be extremely devastating, as it often results in the disruption of neural tissues, impeding the regenerative capacity of the central nervous system. However, recent research has demonstrated that mesenchymal stem cells (MSCs) possess the capacity for multi-differentiation and have a proven track record of safety in clinical applications, thus rendering them effective in facilitating the repair of spinal cord injuries. It is urgent to develop an aligned scaffold that can effectively load MSCs for promoting cell aligned proliferation and differentiation. In this study, we prepared an aligned nanofiber scaffold using the porcine decellularized spinal cord matrix (DSC) to induce MSCs differentiation for spinal cord injury. The decellularization method removed 87% of the immune components while retaining crucial proteins in DSC. The electrospinning technique was employed to fabricate an aligned nanofiber scaffold possessing biocompatibility and a diameter of 720 nm. In in vitro and in vivo experiments, the aligned nanofiber scaffold induces the aligned growth of MSCs and promotes their differentiation into neurons, leading to tissue regeneration and nerve repair after spinal cord injury. The approach exhibits promising potential for the future development of nerve regeneration scaffolds for spinal cord injury treatment.

摘要

创伤性脊髓损伤(SCI)的影响可能极其严重,因为它常常导致神经组织的破坏,阻碍中枢神经系统的再生能力。然而,最近的研究表明,间充质干细胞(MSCs)具有多向分化能力,并且在临床应用中有着可靠的安全记录,因此使其在促进脊髓损伤修复方面具有成效。迫切需要开发一种能够有效负载MSCs以促进细胞定向增殖和分化的对齐支架。在本研究中,我们使用猪脱细胞脊髓基质(DSC)制备了一种对齐的纳米纤维支架,以诱导MSCs向脊髓损伤部位分化。脱细胞方法去除了87%的免疫成分,同时保留了DSC中的关键蛋白质。采用静电纺丝技术制造了一种具有生物相容性且直径为720纳米的对齐纳米纤维支架。在体外和体内实验中,对齐的纳米纤维支架诱导MSCs定向生长,并促进其分化为神经元,从而在脊髓损伤后实现组织再生和神经修复。该方法在用于脊髓损伤治疗的神经再生支架的未来发展中展现出了有前景的潜力。

https://cdn.ncbi.nlm.nih.gov/pmc/blobs/2fd8/11351159/79e339b8aa94/bioengineering-11-00772-g0A1.jpg

文献AI研究员

20分钟写一篇综述,助力文献阅读效率提升50倍。

立即体验

用中文搜PubMed

大模型驱动的PubMed中文搜索引擎

马上搜索

文档翻译

学术文献翻译模型,支持多种主流文档格式。

立即体验