Suppr超能文献

雄激素受体信号恢复后犬前列腺癌细胞系中肿瘤侵袭性的改变。

Alterations in Tumor Aggression Following Androgen Receptor Signaling Restoration in Canine Prostate Cancer Cell Lines.

机构信息

Department of Urologic Surgery, School of Medicine, University of California Davis, Sacramento, CA 95718, USA.

Veterans Affairs (VA)-Northern California Healthcare System, Mather, CA 95655, USA.

出版信息

Int J Mol Sci. 2024 Aug 7;25(16):8628. doi: 10.3390/ijms25168628.

Abstract

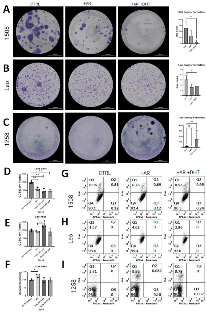
In prostate cancer (PCa), androgens upregulate tumorigenesis, whereas in benign tissue, the revival of androgen receptor (AR) signaling suppresses aggressive behaviors, suggesting therapeutic potential. Dogs, natural PCa models, often lack AR in PCa. We restored AR in dog PCa to investigate resultant characteristics. Three AR-null canine PCa lines (1508, Leo, 1258) were transfected with canine wild-type AR and treated with dihydrotestosterone (DHT). In 1508, AR restoration decreased clonogenicity ( = 0.03), viability ( = 0.004), migration ( = 0.03), invasion ( = 0.01), and increased expression of the tumor suppressor , an AR transcriptional target ( = 0.001). In Leo, AR decreased clonogenicity ( = 0.04) and the expression of another AR transcriptional target ( < 0.001) and increased the expression of ( = 0.01). In 1258, AR increased migration ( = 0.006) and invasion ( = 0.03). Epithelial-mesenchymal transition (EMT) marker (, , ) expression increased with AR restoration in Leo and 1258 but not 1508; siRNA vimentin knockdown abrogated AR-induced 1258 migration only. Overall, 1508 showed AR-mediated tumor suppression; AR affected proliferation in Leo but not migration or invasion; and EMT and AR regulated migration and invasion in 1258 but not proliferation. This study highlights the heterogeneous nature of PCa in dogs and cell line-specific effects of AR abrogation on aggressive behaviors.

摘要

在前列腺癌(PCa)中,雄激素上调肿瘤发生,而在良性组织中,雄激素受体(AR)信号的恢复抑制了侵袭行为,这表明了治疗的潜力。狗是自然的 PCa 模型,通常在 PCa 中缺乏 AR。我们恢复了犬 PCa 中的 AR,以研究其产生的特征。我们用犬野生型 AR 转染了三种 AR 缺失的犬 PCa 系(1508、Leo、1258),并用二氢睾酮(DHT)处理。在 1508 中,AR 恢复降低了克隆形成能力( = 0.03)、活力( = 0.004)、迁移( = 0.03)、侵袭( = 0.01),并增加了肿瘤抑制因子的表达,这是 AR 的一个转录靶标( = 0.001)。在 Leo 中,AR 降低了克隆形成能力( = 0.04)和另一个 AR 转录靶标的表达( < 0.001),并增加了 ( = 0.01)的表达。在 1258 中,AR 增加了迁移( = 0.006)和侵袭( = 0.03)。Leo 和 1258 中,随着 AR 的恢复,上皮-间质转化(EMT)标志物(、、)的表达增加,但 1508 中没有;siRNA 波形蛋白敲低仅阻断了 AR 诱导的 1258 迁移。总的来说,1508 显示出 AR 介导的肿瘤抑制作用;AR 影响 Leo 中的增殖,但不影响迁移或侵袭;EMT 和 AR 调节 1258 中的迁移和侵袭,但不调节增殖。本研究强调了犬 PCa 的异质性和 AR 缺失对侵袭行为的细胞系特异性影响。

https://cdn.ncbi.nlm.nih.gov/pmc/blobs/b2bd/11354774/df1d71f46033/ijms-25-08628-g001.jpg

文献AI研究员

20分钟写一篇综述,助力文献阅读效率提升50倍。

立即体验

用中文搜PubMed

大模型驱动的PubMed中文搜索引擎

马上搜索

文档翻译

学术文献翻译模型,支持多种主流文档格式。

立即体验